Suppr超能文献

甲基腺嘌呤脱甲基酶ALKBH5在暴露于微囊藻毒素-LR期间调节能量代谢的双重机制。

The dual mechanism of mA demethylase ALKBH5 in regulating energy metabolism during exposure to MC-LR.

作者信息

Sun Xiaoya, Tan Qinmei, Yang Yue, Wei Jia, Zhou Xiaodie, Gao Shanshan, Yang Fei

机构信息

Hunan Province Key Laboratory of Typical Environmental Pollution and Health Hazards, School of Public Health, Hengyang Medical School, University of South China, Hengyang, Hunan Province, China.

Xiangya School of Public Health, Central South University, Changsha, Hunan, China.

出版信息

Cell Death Dis. 2025 Jul 3;16(1):489. doi: 10.1038/s41419-025-07791-x.

Abstract

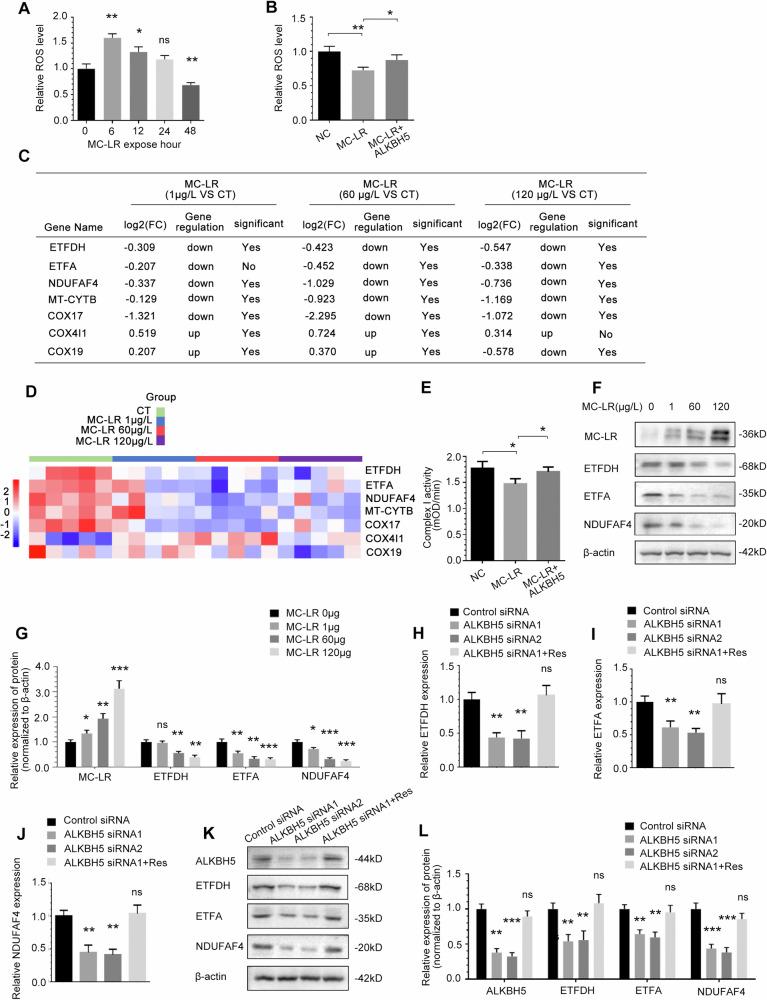
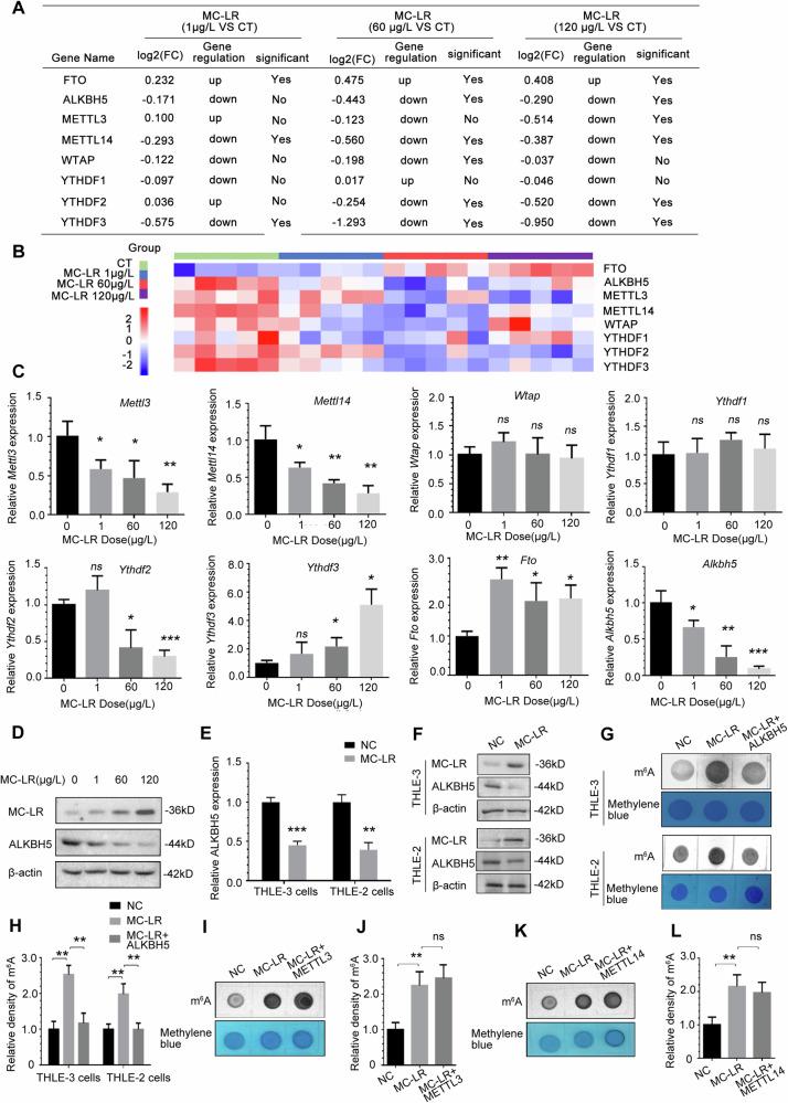
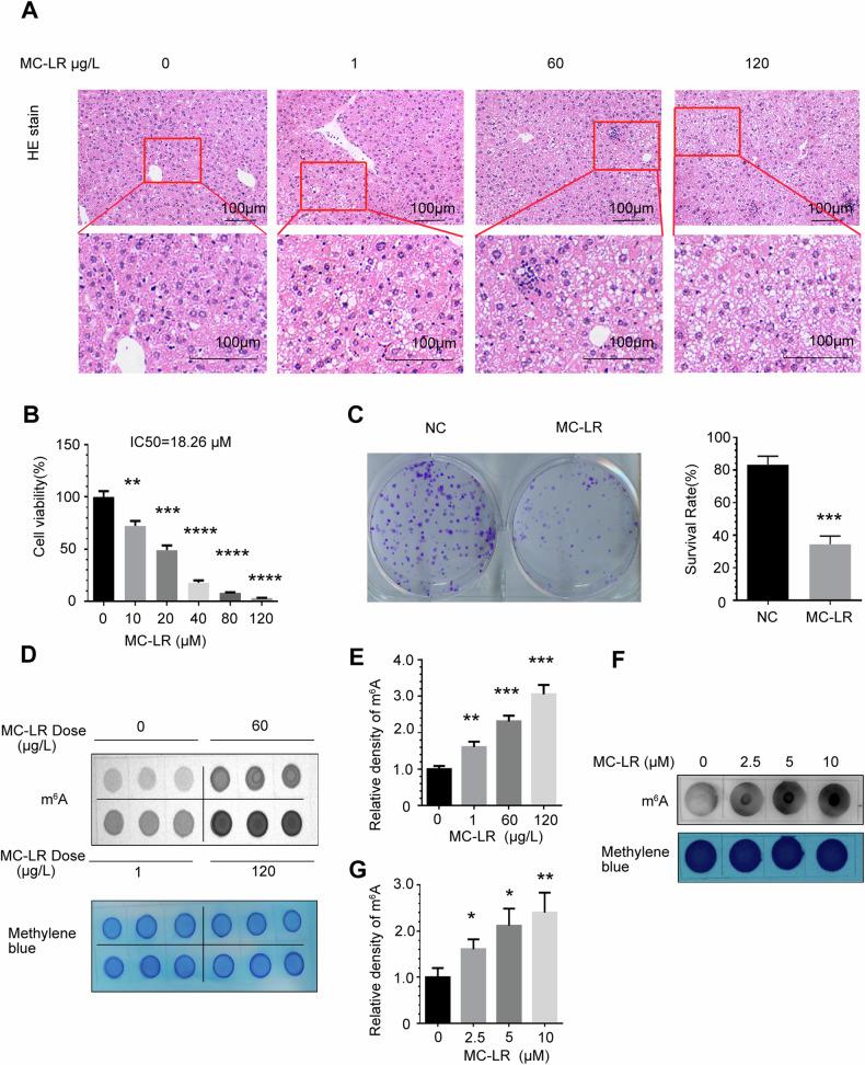
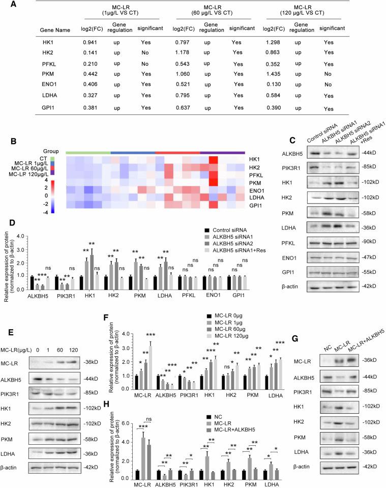
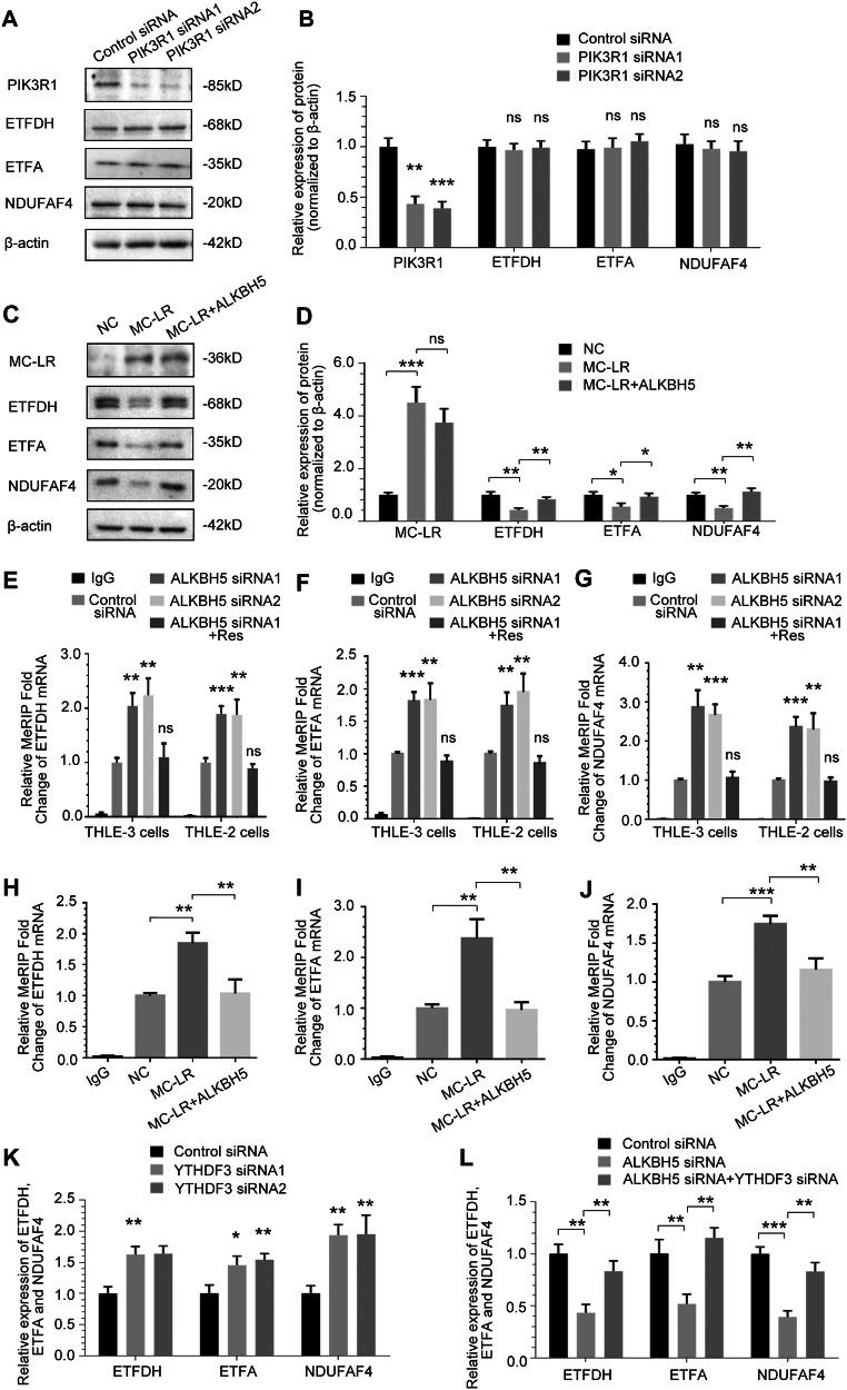
Exposure to MC-LR has been shown to cause multiple organ injury, particularly liver injury, and altered energy metabolism is closely linked. As an effective and efficient way to regulate biological gene expression, N(6)-methyladenosine(mA) modification plays an important role in liver injury caused by microcystin-LR(MC-LR) exposure. For the first time, we reveal the dual mechanism by which AlkB homolog 5(ALKBH5) regulates energy metabolism through an mA-YTHDF3-dependent mechanism. After MC-LR exposure, low levels of ALKBH5 increased the mA modification of Phosphoinositide-3-Kinase Regulatory Subunit 1(PIK3R1) and mA methylation was located at A1557. PIK3R1-mA was recognised by YTH N6-Methyladenosine RNA Binding Protein F3(YTHDF3), which reduced the stability of PIK3R1 RNA, thereby inhibiting PIK3R1 expression and ultimately promoting glycolysis. In concert, low-level ALKBH5 inhibit oxidative phosphorylation by down-regulating the expression of Electron Transfer Flavoprotein Dehydrogenase(ETFDH), Electron Transfer Flavoprotein Subunit Alpha(ETFA) and NADH:Ubiquinone Oxidoreductase Complex Assembly Factor 4(NDUFAF4) through an mA-YTHDF3-dependent mechanism. This dual mechanism has been shown to adversely affect cell survival in MC-LR exposed environments by significantly reducing ATP levels. This study reveals for the first time the signalling pathway and molecular mechanism of MC-LR exposure to liver injury through ALKBH5-mediated mA modification, providing new protective and therapeutic principles.Subject terms: mA modification; Oxidative phosphorylation; Glycolysis The mechanism of mA demethylase ALKBH5 in regulating energy metabolism during exposure to MC-LR. Created with BioRender.com.

摘要

已表明暴露于微囊藻毒素 - 亮氨酸精氨酸(MC - LR)会导致多器官损伤,尤其是肝损伤,且能量代谢改变与之密切相关。作为一种调节生物基因表达的有效方式,N6 - 甲基腺苷(mA)修饰在微囊藻毒素 - LR(MC - LR)暴露引起的肝损伤中起重要作用。我们首次揭示了 AlkB 同源蛋白 5(ALKBH5)通过依赖于 mA - YTHDF3 的机制调节能量代谢的双重机制。MC - LR 暴露后,低水平的 ALKBH5 增加了磷脂酰肌醇 - 3 - 激酶调节亚基 1(PIK3R1)的 mA 修饰,且 mA 甲基化位于 A1557 处。PIK3R1 - mA 被 YTH N6 - 甲基腺苷 RNA 结合蛋白 F3(YTHDF3)识别,这降低了 PIK3R1 RNA 的稳定性,从而抑制 PIK3R1 表达并最终促进糖酵解。同时,低水平的 ALKBH5 通过依赖于 mA - YTHDF3 的机制下调电子传递黄素蛋白脱氢酶(ETFDH)、电子传递黄素蛋白亚基α(ETFA)和 NADH:泛醌氧化还原酶复合体组装因子 4(NDUFAF4)的表达来抑制氧化磷酸化。已表明这种双重机制通过显著降低 ATP 水平对暴露于 MC - LR 环境中的细胞存活产生不利影响。本研究首次揭示了 MC - LR 暴露通过 ALKBH5 介导的 mA 修饰导致肝损伤的信号通路和分子机制,提供了新的保护和治疗原则。主题词:mA 修饰;氧化磷酸化;糖酵解。mA 去甲基化酶 ALKBH5 在暴露于 MC - LR 期间调节能量代谢的机制。由 BioRender.com 创建。

https://cdn.ncbi.nlm.nih.gov/pmc/blobs/e9f0/12229691/89ecbd5ee1a0/41419_2025_7791_Figa_HTML.jpg

文献AI研究员

20分钟写一篇综述,助力文献阅读效率提升50倍。

立即体验

用中文搜PubMed

大模型驱动的PubMed中文搜索引擎

马上搜索

文档翻译

学术文献翻译模型,支持多种主流文档格式。

立即体验