Suppr超能文献

中国仓鼠卵巢细胞培养中无血清培养基适应性及降温的转录组学见解

Transcriptomic Insights Into Serum-Free Medium Adaptation and Temperature Reduction in Chinese Hamster Ovary Cell Cultures.

作者信息

Synoground Benjamin F, Gowtham Yogender, Lindquist Timothy, Pressley Junessa, Scott Derrick C, Saski Christopher S, Harcum Sarah W

机构信息

Department of Bioengineering, Clemson University, Clemson, South Carolina, USA.

Department of Biological Sciences, Delaware State University, Dover, Delaware, USA.

出版信息

Biotechnol J. 2025 Jul;20(7):e70055. doi: 10.1002/biot.70055.

Abstract

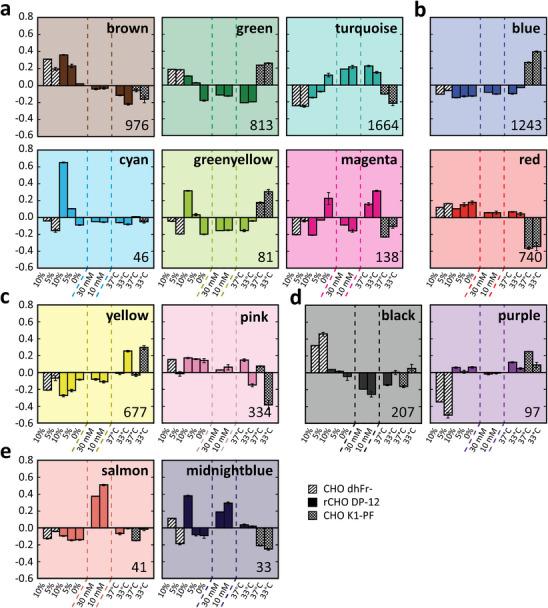
Chinese hamster ovary (CHO) cells are widely used in recombinant biopharmaceutical production; yet, yields remain low, leading to high market prices. Improving product yield and quality has heavily relied on empirical characterization with limited insight into internal molecular dynamics. RNA-seq offers a powerful alternative to understand intracellular responses to process changes through gene expression measurement. In this study, three RNA-seq datasets across three CHO cell lines and four industrially relevant treatments were integrated to characterize the global transcriptome changes, construct a weighted gene co-expression network, assess the impact on recombinant anti-interleukin 8 (anti-IL8) immunoglobulin heavy and light chain transcript abundance, and expression of glycosylation genes. Treatments included adaptation to serum-free medium, low temperature, low pH, and low glucose concentration in the medium. The findings suggest upregulation of cholesterol biosynthesis is critical for serum-free medium adaptation, and the rate-limiting enzymes in the sterol regulatory element-binding protein pathway (Insig1 and Srebf2) could be targeted to accelerate adaptation. Temperature-induced cell cycle suppression was likely mediated by p53 activation, consistent with previous reports, with the p53-targets, Zmat3 and Btg2, identified as key hub genes. Conversely, glucose and pH were observed to have negligible impacts on the transcriptome. This study uniquely identifies novel genes mediating temperature-induced cell cycle arrest, distinct glycosylation-related gene responses impacting product quality, and new stable housekeeping genes for accurate gene expression normalization in CHO cells.

摘要

中国仓鼠卵巢(CHO)细胞在重组生物制药生产中被广泛应用;然而,产量仍然很低,导致市场价格高昂。提高产品产量和质量严重依赖于经验性表征,对内部分子动力学的了解有限。RNA测序提供了一种强大的替代方法,可通过基因表达测量来了解细胞内对工艺变化的反应。在本研究中,整合了来自三种CHO细胞系和四种工业相关处理的三个RNA测序数据集,以表征全局转录组变化、构建加权基因共表达网络、评估对重组抗白细胞介素8(抗IL8)免疫球蛋白重链和轻链转录本丰度以及糖基化基因表达的影响。处理包括适应无血清培养基、低温、低pH值和培养基中低葡萄糖浓度。研究结果表明,胆固醇生物合成的上调对于无血清培养基适应至关重要,甾醇调节元件结合蛋白途径中的限速酶(Insig1和Srebf2)可作为靶点来加速适应。与先前的报道一致,温度诱导的细胞周期抑制可能是由p53激活介导的,p53靶点Zmat3和Btg2被确定为关键枢纽基因。相反,观察到葡萄糖和pH值对转录组的影响可忽略不计。本研究独特地鉴定了介导温度诱导的细胞周期停滞的新基因、影响产品质量的不同糖基化相关基因反应以及用于CHO细胞中准确基因表达标准化的新的稳定管家基因。

https://cdn.ncbi.nlm.nih.gov/pmc/blobs/dc71/12232170/11e4c5e2d6ad/BIOT-20-e70055-g005.jpg

文献AI研究员

20分钟写一篇综述,助力文献阅读效率提升50倍。

立即体验

用中文搜PubMed

大模型驱动的PubMed中文搜索引擎

马上搜索

文档翻译

学术文献翻译模型,支持多种主流文档格式。

立即体验