Suppr超能文献

五牛早绿茶对高脂饮食诱导的小鼠肝脂肪变性的影响

The Effects of Wuniuzao Green Tea on Mice With High-Fat Diet-Induced Liver Steatosis.

作者信息

Yuan Yiwei, Ye Jiangcheng, Gong Mingxiu, Zhang Yifan, Xu Qianqian, Zhao Jin

机构信息

College of Life Sciences, Institute of Food Nutrition and Quality Safety China Jiliang University Hangzhou Zhejiang China.

Key Laboratory of Specialty Agri-Product Quality and Hazard Cintrolling Technology of Zhejiang Province China Jiliang University Hangzhou Zhejiang China.

出版信息

Food Sci Nutr. 2025 Jul 3;13(7):e70505. doi: 10.1002/fsn3.70505. eCollection 2025 Jul.

Abstract

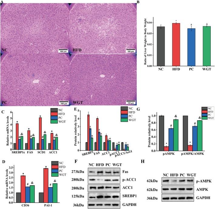
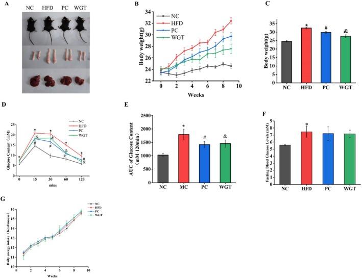
Wuniuzao is a famous Chinese tea with a history of more than 300 years. It is suitable for bulk production with excellent quality. Most current studies have focused on the cultivation, aroma compounds, and antioxidant capacity of Wuniuzao tea. However, the biological effects of Wuniuzao green tea water (WGT) extract on the prevention of high-fat diet (HFD)-induced liver steatosis and modulation of the intestinal microbiota have not yet been reported. This study was conducted to fill these gaps. Mice were divided into four groups and fed a normal diet, HFD, HFD + atorvastatin (10 mg/kg, positive control), and HFD + WGT (300 mg/kg), respectively. Nine-week administration of WGT reduced body weight, lipid accumulation, and serum lipid levels in HFD-fed mice. Liver function and serum glucose tolerance were improved, and hepatic steatosis was inhibited in the WGT group. Moreover, WGT treatment activated the AMPK signaling pathway, suggesting a mechanism for its effect on hepatic steatosis. WGT supplementation also increased intestinal microbiota diversity and modulated the ratio of Firmicutes to Bacteroidetes. WGT significantly alleviated HFD-induced liver steatosis and modulated HFD-induced intestinal microbial dysbiosis, suggesting its potential as a dietary supplement against HFD-induced obesity and associated liver steatosis.

摘要

五牛早是一种著名的中国茶,有300多年的历史。它品质优良,适合大规模生产。目前大多数研究集中在五牛早茶的种植、香气成分和抗氧化能力上。然而,五牛早绿茶水(WGT)提取物对预防高脂饮食(HFD)诱导的肝脂肪变性和调节肠道微生物群的生物学作用尚未见报道。本研究旨在填补这些空白。将小鼠分为四组,分别给予正常饮食、高脂饮食、高脂饮食+阿托伐他汀(10mg/kg,阳性对照)和高脂饮食+WGT(300mg/kg)。对高脂饮食喂养的小鼠进行为期九周的WGT给药,可降低其体重、脂质积累和血清脂质水平。WGT组的肝功能和血清葡萄糖耐量得到改善,肝脂肪变性受到抑制。此外,WGT处理激活了AMPK信号通路,提示了其对肝脂肪变性作用的机制。补充WGT还增加了肠道微生物群的多样性,并调节了厚壁菌门与拟杆菌门的比例。WGT显著减轻了高脂饮食诱导的肝脂肪变性,并调节了高脂饮食诱导的肠道微生物失调,表明其作为一种膳食补充剂对抗高脂饮食诱导的肥胖和相关肝脂肪变性的潜力。

https://cdn.ncbi.nlm.nih.gov/pmc/blobs/068e/12224049/112c2f348c67/FSN3-13-e70505-g004.jpg

文献AI研究员

20分钟写一篇综述,助力文献阅读效率提升50倍。

立即体验

用中文搜PubMed

大模型驱动的PubMed中文搜索引擎

马上搜索

文档翻译

学术文献翻译模型,支持多种主流文档格式。

立即体验