Suppr超能文献

黑色素瘤数据库(MelanoDB):接受丝裂原活化蛋白激酶(MAPK)抑制剂治疗的晚期黑色素瘤患者的临床和分子特征数据集。

MelanoDB: A dataset of clinical and molecular features of patients with advanced melanoma treated with MAPK inhibitors.

作者信息

Dandou Sarah, Vendrell Julie A, Solassol Jérôme, Louveau Baptiste, Lebbé Céleste, Mourah Samia, Rambow Florian, Richard Eric, Du Manoir Stanislas, Mangé Alain, Coopman Peter J, Radulescu Ovidiu, Larive Romain M

机构信息

IRCM, Université de Montpellier, ICM, Inserm, Montpellier, France.

LPHI, Université de Montpellier, CNRS, Montpellier, France.

出版信息

Sci Data. 2025 Jul 4;12(1):1144. doi: 10.1038/s41597-025-05291-3.

Abstract

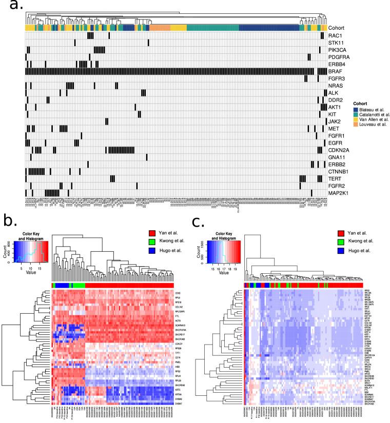
MAPK inhibitors (MAPKi) have revolutionized the treatment of patients with advanced melanoma. However, primary and acquired resistance mechanisms limit their efficacy. Predicting MAPKi response from the tumor baseline features remains challenging due to the limited size of patient cohorts. Therefore, we collected data from nine different patient cohorts (total n = 417 patients with advanced melanoma treated with MAPKi) to identify clinical and molecular features. Our curated dataset, named MelanoDB, includes whole or partial exome sequencing data for 191 patients, copy number alteration information for 66 patients, and gene expression data for 132 patients. We provide a web application to explore the integrated dataset and data distribution across the collected studies, and we share this dataset with the scientific community according to the Findable, Accessible, Interoperable, Reusable (FAIR) principles.

摘要

丝裂原活化蛋白激酶抑制剂(MAPKi)彻底改变了晚期黑色素瘤患者的治疗方式。然而,原发性和获得性耐药机制限制了它们的疗效。由于患者队列规模有限,从肿瘤基线特征预测MAPKi反应仍然具有挑战性。因此,我们收集了来自九个不同患者队列的数据(总共n = 417例接受MAPKi治疗的晚期黑色素瘤患者),以确定临床和分子特征。我们精心策划的数据集名为MelanoDB,包括191例患者的全外显子组或部分外显子组测序数据、66例患者的拷贝数变异信息以及132例患者的基因表达数据。我们提供了一个网络应用程序来探索整合后的数据集以及各收集研究中的数据分布情况,并根据可查找、可访问、可互操作、可重用(FAIR)原则与科学界共享此数据集。

https://cdn.ncbi.nlm.nih.gov/pmc/blobs/5993/12227540/cfbca800c1fc/41597_2025_5291_Fig1_HTML.jpg

文献AI研究员

20分钟写一篇综述,助力文献阅读效率提升50倍。

立即体验

用中文搜PubMed

大模型驱动的PubMed中文搜索引擎

马上搜索

文档翻译

学术文献翻译模型,支持多种主流文档格式。

立即体验