Suppr超能文献

RASGRF融合基因的遗传和致癌特征。

Genetic and oncogenic features of RASGRF fusions.

作者信息

Das Sreya, Lenchner Daniel S, Jaeger Ellen, Hunihan Lisa, DeSantis Dana F, Fragkogianni Stamatina, Ronski Karyn, Wilson Frederick H

机构信息

Department of Internal Medicine, Section of Medical Oncology, Yale School of Medicine, New Haven, CT, USA.

Department of Genetics, Yale School of Medicine, New Haven, CT, USA.

出版信息

NPJ Precis Oncol. 2025 Jul 5;9(1):224. doi: 10.1038/s41698-025-01017-1.

Abstract

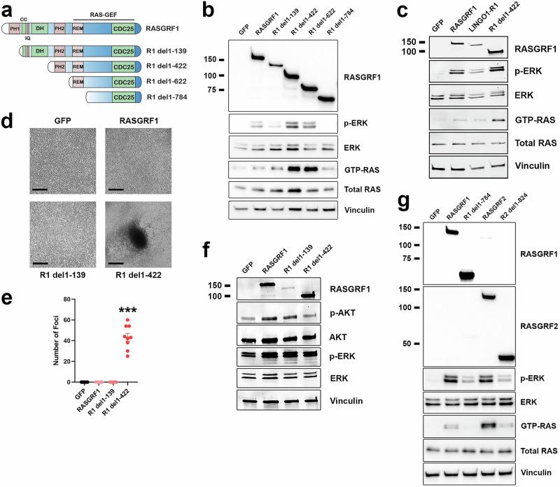
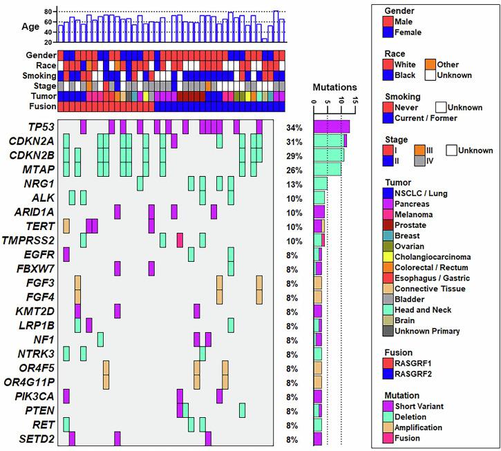
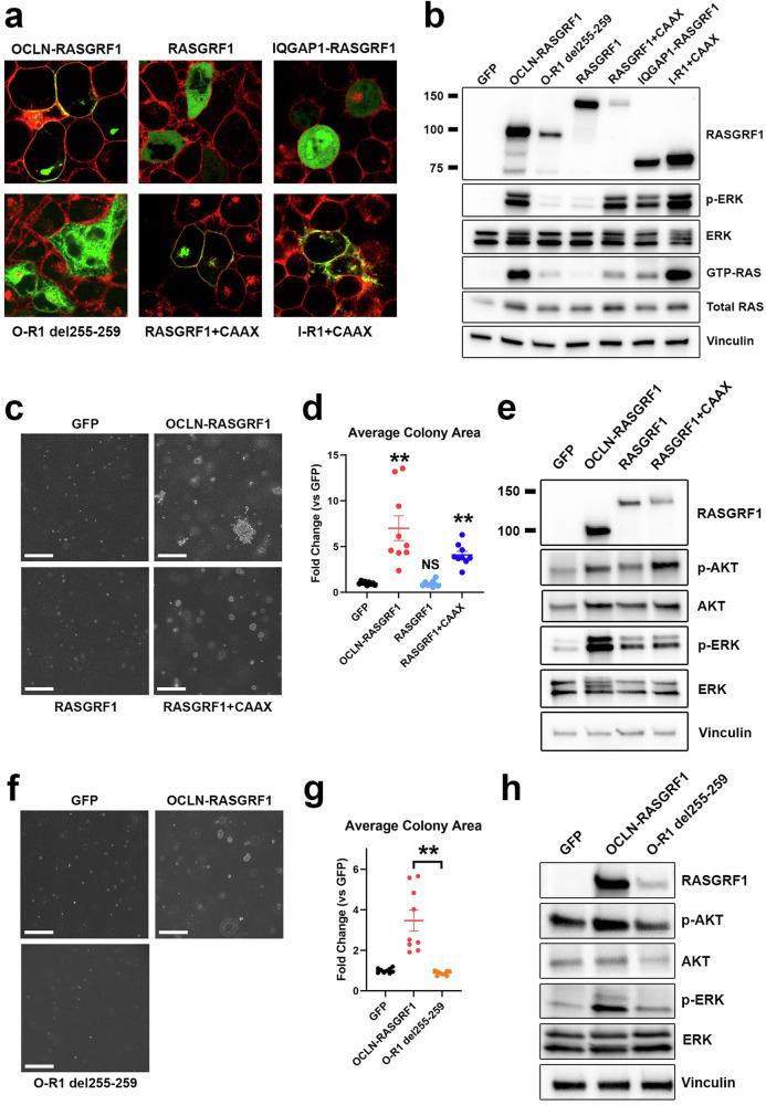
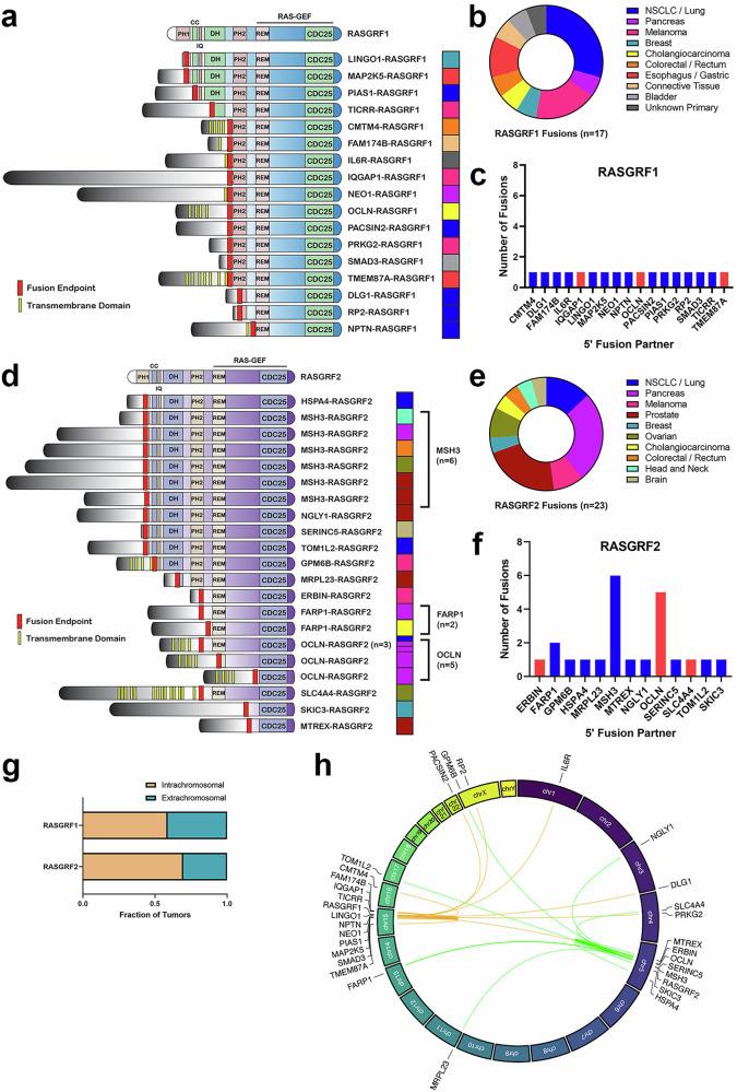
The identification of recurrent oncogenic drivers has enabled targeted therapeutic strategies for subsets of non-small cell lung carcinoma (NSCLC) and other malignancies. Oncogenic fusions involving the RAS-activating guanine exchange factor (GEF) RASGRF1 are reported in multiple tumors, but their prevalence and genetic heterogeneity remain undefined. Here, we query RNA-seq data from a real-world database of diverse human malignancies and identify 40 tumors with rearrangements involving RASGRF1 or the related RASGRF2 predicted to generate chimeric proteins. Half of these fusions occur in NSCLC, pancreatic cancer, and melanoma and are enriched in tumors without other established driver alterations. A subset of RASGRF fusions contains transmembrane partners, and membrane localization enhances RAS activation and transforming activity. Loss of N-terminal PH1 and DH domains in RASGRF fusions also promotes transformation. Although some fusions lack the PH1 but not the DH domain, our functional assays indicate that loss of the PH1 domain alone is insufficient to drive cellular transformation. Our findings provide insights about the tissue distribution, structural diversity, and oncogenic mechanisms of RASGRF fusions. As cell models driven by these fusions are sensitive to MAPK pathway inhibition, oncogenic RASGRF fusions may represent a therapeutic target in rare molecular subsets of cancer.

摘要

复发性致癌驱动因子的鉴定为非小细胞肺癌(NSCLC)及其他恶性肿瘤的亚群带来了靶向治疗策略。在多种肿瘤中均报道了涉及RAS激活鸟嘌呤交换因子(GEF)RASGRF1的致癌性融合,但它们的发生率和基因异质性仍不明确。在此,我们查询了来自不同人类恶性肿瘤真实世界数据库的RNA测序数据,鉴定出40例发生重排的肿瘤,这些重排涉及RASGRF1或相关的RASGRF2,预计会产生嵌合蛋白。其中一半的融合发生在NSCLC、胰腺癌和黑色素瘤中,并且在没有其他已确定驱动改变的肿瘤中富集。一部分RASGRF融合包含跨膜伴侣,膜定位增强了RAS激活和转化活性。RASGRF融合中N端PH1和DH结构域的缺失也促进了转化。尽管一些融合缺乏PH1结构域但保留了DH结构域,但我们的功能分析表明,仅PH1结构域的缺失不足以驱动细胞转化。我们的研究结果为RASGRF融合的组织分布、结构多样性和致癌机制提供了见解。由于由这些融合驱动的细胞模型对MAPK途径抑制敏感,致癌性RASGRF融合可能代表了癌症罕见分子亚群中的一个治疗靶点。

https://cdn.ncbi.nlm.nih.gov/pmc/blobs/509c/12227644/ef23d1382d04/41698_2025_1017_Fig1_HTML.jpg

文献AI研究员

20分钟写一篇综述,助力文献阅读效率提升50倍。

立即体验

用中文搜PubMed

大模型驱动的PubMed中文搜索引擎

马上搜索

文档翻译

学术文献翻译模型,支持多种主流文档格式。

立即体验