Suppr超能文献

成纤维细胞生长因子13通过保护螺旋神经节神经元和带状突触免受损伤来预防年龄相关性听力损失。

FGF13 prevents age-related hearing loss by protecting spiral ganglion neurons and ribbon synapses from injury.

作者信息

Yin Huan, Cao Huan, Yang Jianwang, Liu Tao, Li Qi, Liu Mengxiao, Wang Baoshan

机构信息

Department of Otolaryngology-Head and Neck Surgery, The Second Hospital of Hebei Medical University, Shijiazhuang, China.

出版信息

Cell Death Discov. 2025 Jul 5;11(1):307. doi: 10.1038/s41420-025-02607-5.

Abstract

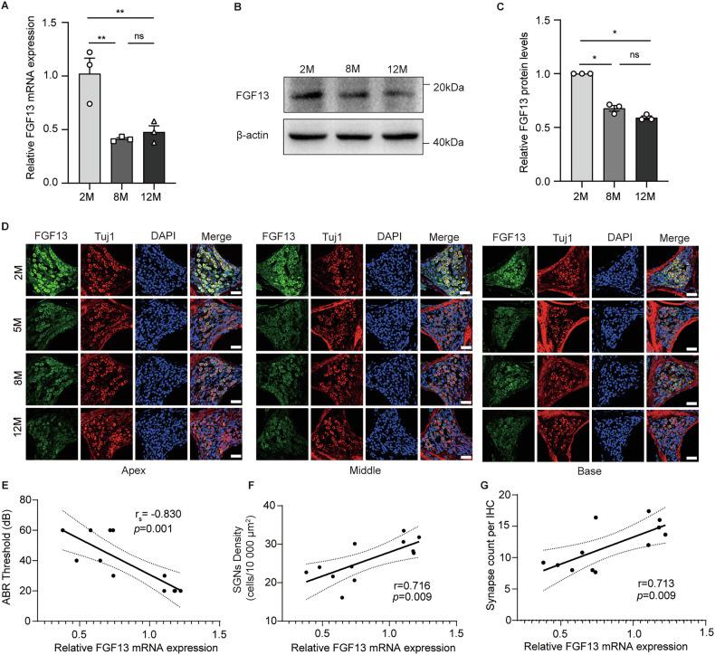
Age-related hearing loss (ARHL) is the most common sensorineural hearing loss, and the dysfunction of spiral ganglion neurons (SGNs) and ribbon synapses plays a crucial role in the pathogenesis. The fibroblast growth factor 13 (FGF13) is considered to be associated with neuronal survival and synaptic transmission. However, whether FGF13 is involved in degeneration of SGNs and ribbon synapses, the typical changes of ARHL, is still unknown. Firstly, the expression of FGF13 mRNA and protein, was all dramatically decreased in the SGNs of aged mice, accompanied by impaired SGNs and ribbon synapses. More importantly, specific upregulation of FGF13 in SGNs significantly reduced hearing threshold, improved wave I amplitude, and alleviated loss of SGNs as well as ribbon synapses. Furthermore, the proteomic analysis and verification results suggested that the decrease of FGF13 induced the loss of SGNs and ribbon synapses partly by regulating the ORC1. Taken together, our data revealed that FGF13 might protect SGNs and ribbon synapses by regulating the expression of ORC1, which could provide a new idea and targets for the prevention and treatment of ARHL.

摘要

年龄相关性听力损失(ARHL)是最常见的感音神经性听力损失,螺旋神经节神经元(SGNs)和带状突触功能障碍在其发病机制中起关键作用。成纤维细胞生长因子13(FGF13)被认为与神经元存活和突触传递有关。然而,FGF13是否参与SGNs和带状突触的退化(ARHL的典型变化)仍不清楚。首先,老年小鼠SGNs中FGF13 mRNA和蛋白的表达均显著降低,同时伴有SGNs和带状突触受损。更重要的是,SGNs中FGF13的特异性上调显著降低了听力阈值,提高了I波振幅,并减轻了SGNs以及带状突触的损失。此外,蛋白质组学分析和验证结果表明,FGF13的减少部分通过调节ORC1导致SGNs和带状突触的损失。综上所述,我们的数据表明FGF13可能通过调节ORC1的表达来保护SGNs和带状突触,这可为ARHL的预防和治疗提供新的思路和靶点。

https://cdn.ncbi.nlm.nih.gov/pmc/blobs/e408/12228769/40497399c319/41420_2025_2607_Fig1_HTML.jpg

文献AI研究员

20分钟写一篇综述,助力文献阅读效率提升50倍。

立即体验

用中文搜PubMed

大模型驱动的PubMed中文搜索引擎

马上搜索

文档翻译

学术文献翻译模型,支持多种主流文档格式。

立即体验