Suppr超能文献

用于眼表疾病有效抗氧化治疗的超小铜基纳米酶眼药水

Ultrasmall Copper-Based Nanozyme Eye Drops for Effective Antioxidative Therapy of Ocular Surface Diseases.

作者信息

Qiao Rui, Yang Liyuan, Zhang Shu, Qian Meiling, Lu Yu, Bai Huiling, Liu Qin

机构信息

Gansu University of Chinese Medicine, Lanzhou, Gansu 730000, P. R. China.

The First People's Hospital of Lanzhou City, Lanzhou, Gansu 730050, P. R. China.

出版信息

ACS Omega. 2025 Jun 16;10(25):26478-26487. doi: 10.1021/acsomega.5c00103. eCollection 2025 Jul 1.

Abstract

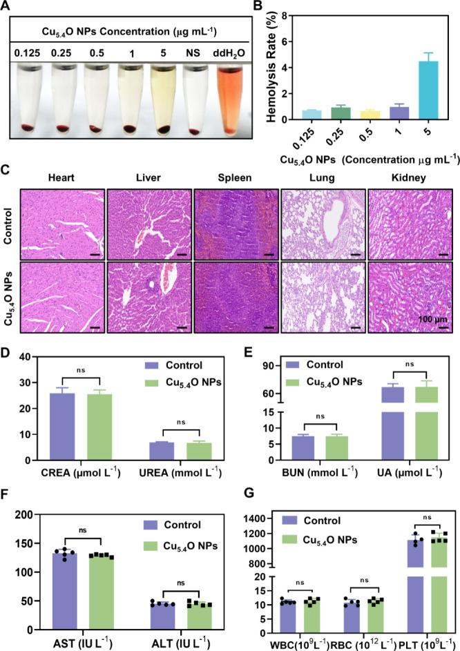
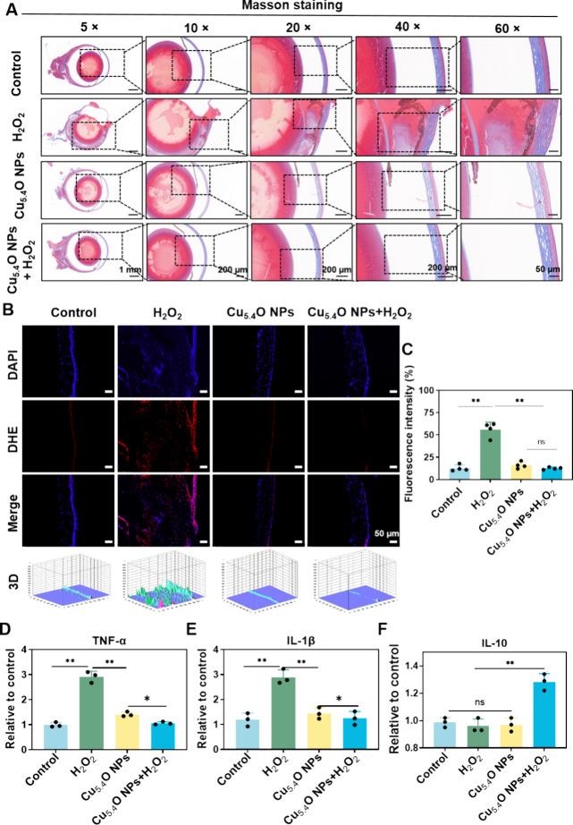
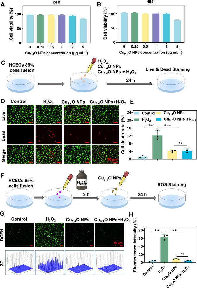
Developing an effective strategy to mitigate the excessive production of reactive oxygen species (ROS) caused by diverse factors is crucial for preventing ocular surface diseases. However, due to the inherent characteristics of ocular barriers, the therapeutic efficacy of conventional eye drops remains unsatisfactory. Copper-based nanozymes are known for their enzyme-mimetic ROS scavenging abilities. In this study, we report a simple, ecofriendly, one-step synthesis of ultrasmall copper CuO nanoparticles (NPs) as antioxidant and anti-inflammatory nanozymes in eye drop formulations. The CuO NPs showed strong hydrogen peroxide (HO) scavenging ability and reduced intracellular ROS in corneal cells . hemolysis studies and assessments of ocular biocompatibility confirmed that CuO NP eye drops are safe for application as nanomedicines in ophthalmic formulations. Moreover, in the HO-induced corneal oxidative damage model in mice, CuO NP eye drops effectively scavenged ROS and reduced inflammation, thereby providing protection against oxidative damage and facilitating epithelial regeneration. Collectively, the capabilities of CuO NP-based eye drops offer valuable insights into developing new treatment strategies for ROS-mediated corneal diseases and support the use of nanomaterials in clinical applications.

摘要

制定一种有效的策略来减轻由多种因素引起的活性氧(ROS)过量产生,对于预防眼表疾病至关重要。然而,由于眼屏障的固有特性,传统眼药水的治疗效果仍然不尽人意。铜基纳米酶以其模拟酶的ROS清除能力而闻名。在本研究中,我们报告了一种简单、环保的一步法合成超小铜氧化铜纳米颗粒(NPs),作为眼药水配方中的抗氧化和抗炎纳米酶。氧化铜纳米颗粒表现出强大的过氧化氢(HO)清除能力,并降低了角膜细胞内的ROS。溶血研究和眼部生物相容性评估证实,氧化铜纳米颗粒眼药水作为纳米药物在眼科制剂中的应用是安全的。此外,在小鼠HO诱导的角膜氧化损伤模型中,氧化铜纳米颗粒眼药水有效地清除了ROS并减轻了炎症,从而提供了对氧化损伤的保护并促进上皮再生。总的来说,基于氧化铜纳米颗粒的眼药水的能力为开发ROS介导的角膜疾病的新治疗策略提供了有价值的见解,并支持纳米材料在临床应用中的使用。

https://cdn.ncbi.nlm.nih.gov/pmc/blobs/684e/12223838/e42ceec34d67/ao5c00103_0006.jpg

文献AI研究员

20分钟写一篇综述,助力文献阅读效率提升50倍。

立即体验

用中文搜PubMed

大模型驱动的PubMed中文搜索引擎

马上搜索

文档翻译

学术文献翻译模型,支持多种主流文档格式。

立即体验