Suppr超能文献

新辅助化疗期间三阴性乳腺癌免疫景观的单细胞转录组分析

Single-cell transcriptomic profiling of immune landscape in triple-negative breast cancer during neoadjuvant chemotherapy.

作者信息

Patysheva M R, Iamshchikov P S, Fedorenko A A, Bragina O D, Vostrikova M A, Garbukov E Y, Cherdyntseva N V, Denisov E V, Gerashchenko T S

机构信息

Cancer Research Institute, Tomsk National Research Medical Center, Russian Academy of Sciences, Tomsk, Russia.

National Research Tomsk State University, Tomsk, Russia.

出版信息

NPJ Syst Biol Appl. 2025 Jul 7;11(1):72. doi: 10.1038/s41540-025-00549-3.

Abstract

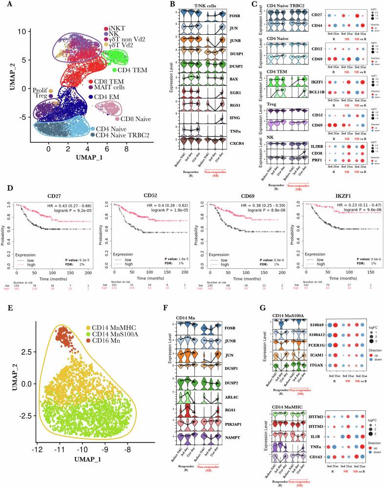
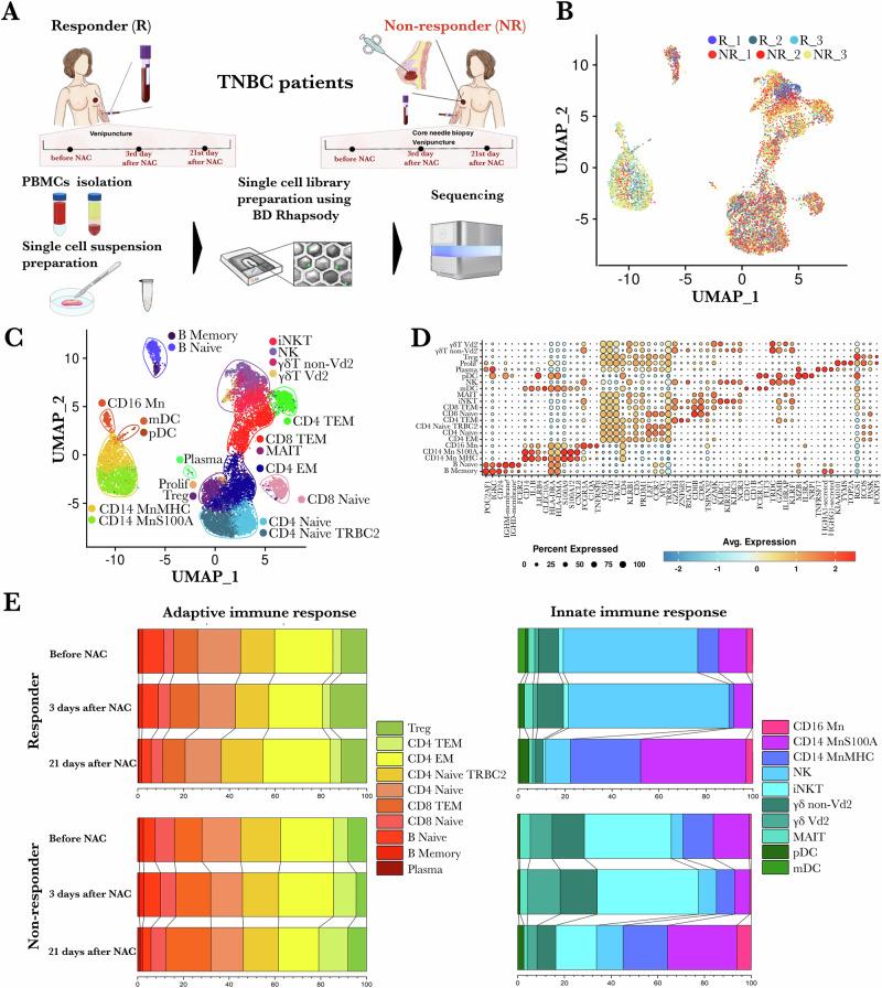
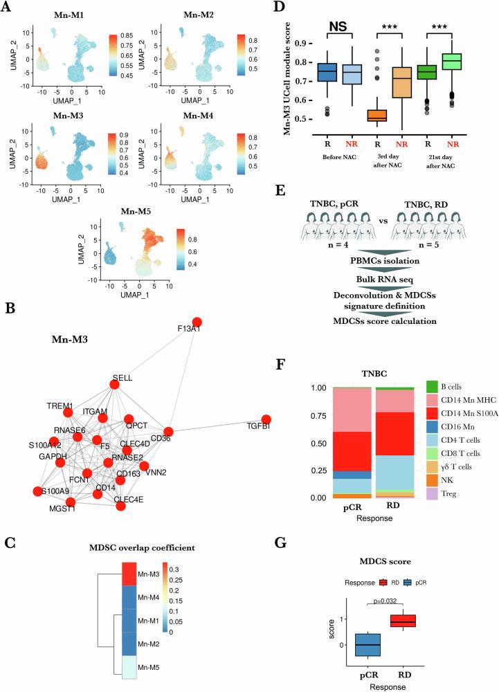
Triple-negative breast cancer (TNBC) is the most aggressive subtype, typically requiring neoadjuvant chemotherapy (NAC) as an obligatory component of the treatment regimen. Achieving a pathological complete response to NAC is associated with improved long-term outcomes for patients with TNBC. The functional status of the immune system plays a critical role in NAC efficacy. Herein, we presented the investigation of systemic and local immune landscape during the initial course of NAC treatment and identify factors that contribute to chemotherapy resistance of TNBC. Using single-cell RNA sequencing, we demonstrated that the transcriptional profile remained stable in a patient who responded to NAC, while a non-responder exhibited significant dysregulation in the expression of genes involved in stress response, apoptosis, immune cell proliferation, and differentiation within lymphocyte and monocyte populations. During the first course of NAC, circulating cytotoxic CD8 T cells in the non-responder patient overexpressed granzymes B and H, granulysin, and perforin. In contrast, expression of these factors decreased in CD8 T cells within the tumor. Finally, we identified for a first time a signature of myeloid-derived suppressor cells (MDSC) within the S100АMHC monocyte population and calculated an MDSC score for both the responder and the non-responder TNBC patients. An elevated MDSC score in the non-responder was validated using data from an independent cohort of patients with poor NAC response. Our data underscores the importance of immune system functionality in determining chemotherapy efficacy in TNBC.

摘要

三阴性乳腺癌(TNBC)是最具侵袭性的亚型,通常需要新辅助化疗(NAC)作为治疗方案的必要组成部分。对NAC达到病理完全缓解与TNBC患者改善的长期预后相关。免疫系统的功能状态在NAC疗效中起关键作用。在此,我们展示了在NAC治疗初始阶段对全身和局部免疫格局的研究,并确定了导致TNBC化疗耐药的因素。使用单细胞RNA测序,我们证明在对NAC有反应的患者中,转录谱保持稳定,而无反应者在参与应激反应、凋亡、免疫细胞增殖以及淋巴细胞和单核细胞群体分化的基因表达方面表现出显著失调。在NAC的第一个疗程中,无反应患者循环中的细胞毒性CD8 T细胞过度表达颗粒酶B和H、颗粒溶素和穿孔素。相比之下,肿瘤内CD8 T细胞中这些因子的表达下降。最后,我们首次在S100АMHC单核细胞群体中鉴定出髓系来源抑制细胞(MDSC)的特征,并计算了反应者和无反应者TNBC患者的MDSC评分。使用来自NAC反应不佳患者独立队列的数据验证了无反应者中升高的MDSC评分。我们的数据强调了免疫系统功能在确定TNBC化疗疗效中的重要性。

https://cdn.ncbi.nlm.nih.gov/pmc/blobs/a0d4/12234831/fd0aeaedc2f9/41540_2025_549_Fig1_HTML.jpg

文献AI研究员

20分钟写一篇综述,助力文献阅读效率提升50倍。

立即体验

用中文搜PubMed

大模型驱动的PubMed中文搜索引擎

马上搜索

文档翻译

学术文献翻译模型,支持多种主流文档格式。

立即体验