Suppr超能文献

Norrin和RSPOs在Wnt/β-连环蛋白信号通路中对LGR4进行调控的不同结构机制。

Distinct structural mechanisms of LGR4 modulation by Norrin and RSPOs in Wnt/β-catenin signaling.

作者信息

Qiao Huarui, Hu Fangzheng, Wang Yiang, Wang Lu, Zhou Siyu, Guo Shaojue, Xu Yiwen, Xu Jianfeng, Cui Qianqian, Yang Qilun, Xu H Eric, Zhu Jianwei, Geng Yong

机构信息

Engineering Research Center of Cell and Therapeutic Antibody, Ministry of Education, School of Pharmacy, Shanghai Jiao Tong University, Shanghai, China.

Lingang Laboratory, Shanghai, China.

出版信息

Nat Commun. 2025 Jul 7;16(1):6256. doi: 10.1038/s41467-025-61545-z.

Abstract

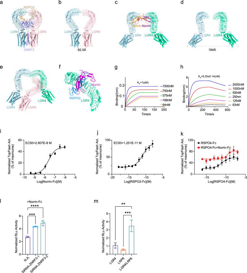
The Wnt/β-catenin pathway requires precise regulation for proper development and tissue homeostasis, yet the structural mechanisms enabling its fine-tuned control remain incompletely understood. Here, we reveal how LGR4 achieves differential signaling outcomes through distinct recognition of two key modulators: Norrin and R-spondins (RSPOs). Using cryo-electron microscopy, we determined the structure of full-length LGR4 bound to Norrin in a 2:2 stoichiometry, revealing a molecular bridging mechanism where Norrin dimer connect two LGR4 protomers in a spatial arrangement fundamentally distinct from the LGR4-RSPO2-ZNRF3 complex. Notably, Norrin binding to LGR4 sterically hinders simultaneous interaction with the Frizzled4 receptor, establishing a regulatory checkpoint in Wnt signaling. The partially overlapping binding sites for Norrin and RSPOs on LGR4 enable mutually exclusive interactions that drive distinct signaling outcomes. Disease-linked mutations map to distinct functional regions: those disrupting LGR4 interaction are associated with familial exudative vitreoretinopathy (FEVR), while others impairing Frizzled4 binding are linked to Norrie disease. Furthermore, we developed a high-affinity nanobody that blocks both Norrin and RSPO binding to LGR4, providing a potential tool for therapeutic intervention. These findings elucidate the structural basis of LGR4's dual signaling roles and lay the groundwork for therapeutic strategies targeting Wnt-related diseases.

摘要

Wnt/β-连环蛋白信号通路需要精确调控以实现正常发育和组织稳态,但其实现微调控制的结构机制仍未完全明确。在此,我们揭示了LGR4如何通过对两种关键调节因子:Norrin和R-spondin(RSPO)的不同识别来实现不同的信号传导结果。利用冷冻电子显微镜,我们确定了以2:2化学计量比与Norrin结合的全长LGR4的结构,揭示了一种分子桥接机制,其中Norrin二聚体以一种与LGR4-RSPO2-ZNRF3复合物根本不同的空间排列连接两个LGR4原聚体。值得注意的是,Norrin与LGR4的结合在空间上阻碍了与卷曲蛋白4(Frizzled4)受体的同时相互作用,在Wnt信号传导中建立了一个调节检查点。LGR4上Norrin和RSPO的部分重叠结合位点使得相互排斥的相互作用能够驱动不同的信号传导结果。与疾病相关的突变映射到不同的功能区域:那些破坏LGR4相互作用的突变与家族性渗出性玻璃体视网膜病变(FEVR)相关,而其他损害Frizzled4结合的突变则与诺里病相关。此外,我们开发了一种高亲和力纳米抗体,可阻断Norrin和RSPO与LGR4的结合,为治疗干预提供了一种潜在工具。这些发现阐明了LGR4双重信号传导作用的结构基础,并为针对Wnt相关疾病的治疗策略奠定了基础。

https://cdn.ncbi.nlm.nih.gov/pmc/blobs/0256/12234955/9a48b3783b76/41467_2025_61545_Fig1_HTML.jpg

文献AI研究员

20分钟写一篇综述,助力文献阅读效率提升50倍。

立即体验

用中文搜PubMed

大模型驱动的PubMed中文搜索引擎

马上搜索

文档翻译

学术文献翻译模型,支持多种主流文档格式。

立即体验