Suppr超能文献

转录谱分析阐明了致死性前列腺癌中恩杂鲁胺极端无反应的机制。

Transcriptional profiling clarifies a program of enzalutamide extreme non-response in lethal prostate cancer.

作者信息

Kumaraswamy Anbarasu, Hu Ya-Mei, Yates Joel A, Zhang Chao, Rodansky Eva, Khokhani Dhruv, Flores Diana, Duan Zhi, Zhang Yi, Tabatabaei Shaadi, Slottke Rachel, Ye Shangyuan, Lara Primo, Foye Adam, Ryan Charles J, Quigley David A, Huang Jiaoti, Aggarwal Rahul, Reiter Robert E, Wicha Max S, Beer Tomasz M, Rettig Matthew, Gleave Martin, Evans Christopher P, Witte Owen N, Stuart Joshua M, Thomas George V, Feng Felix Y, Small Eric J, Xia Zheng, Alumkal Joshi J

机构信息

Department of Internal Medicine, University of Michigan, Ann Arbor, MI, USA.

Rogel Cancer Center, University of Michigan, Ann Arbor, MI, USA.

出版信息

NPJ Precis Oncol. 2025 Jul 7;9(1):223. doi: 10.1038/s41698-025-01002-8.

Abstract

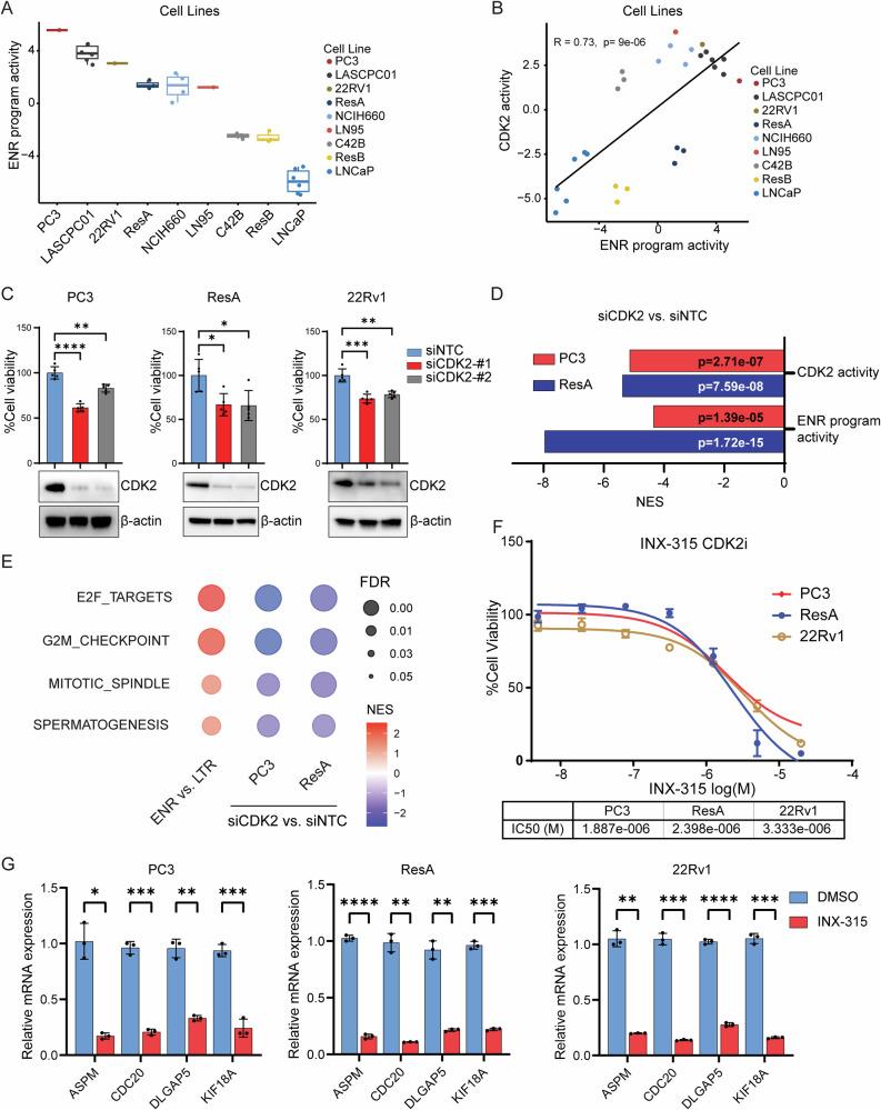
The androgen receptor inhibitor enzalutamide is one of the principal treatments for metastatic prostate cancer. Most patients respond. However, a subset is primary refractory. Seeking to understand enzalutamide extreme non-response (ENR), we analyzed RNA-sequencing in biopsies from men treated prospectively on an enzalutamide clinical trial. We focused on those with ENR (progression within 3 months) vs. long-term response (progression after 24 months). We identified an ENR program linked to proliferation, epithelial-to-mesenchymal transition, and stemness. High expression of this program in additional datasets was independently linked to poor tumor control with AR targeting but favorable tumor control with docetaxel, another standard treatment. CDK2 was implicated in the ENR program. CDK2 suppression reduced the ENR program and viability of ENR program-high prostate cancer models. The ENR gene program is predictive of non-response to AR targeting. Patients whose tumors harbor this program may be good candidates for docetaxel or CDK2 inhibitor clinical trials.

摘要

雄激素受体抑制剂恩杂鲁胺是转移性前列腺癌的主要治疗方法之一。大多数患者有反应。然而,有一部分患者属于原发性难治性。为了了解恩杂鲁胺的极端无反应(ENR)情况,我们分析了在恩杂鲁胺临床试验中接受前瞻性治疗的男性患者活检组织的RNA测序数据。我们重点关注了ENR患者(3个月内进展)与长期反应患者(24个月后进展)。我们确定了一个与增殖、上皮-间质转化和干性相关的ENR程序。在其他数据集中,该程序的高表达与雄激素受体靶向治疗的肿瘤控制不佳独立相关,但与另一种标准治疗多西他赛的肿瘤控制良好相关。细胞周期蛋白依赖性激酶2(CDK2)与ENR程序有关。抑制CDK2可降低ENR程序以及ENR程序高表达的前列腺癌模型的活力。ENR基因程序可预测对雄激素受体靶向治疗无反应。肿瘤具有该程序的患者可能是多西他赛或CDK2抑制剂临床试验的合适人选。

https://cdn.ncbi.nlm.nih.gov/pmc/blobs/a788/12234718/65710d7ecc29/41698_2025_1002_Fig1_HTML.jpg

文献AI研究员

20分钟写一篇综述,助力文献阅读效率提升50倍。

立即体验

用中文搜PubMed

大模型驱动的PubMed中文搜索引擎

马上搜索

文档翻译

学术文献翻译模型,支持多种主流文档格式。

立即体验