Suppr超能文献

间充质干细胞衍生的外泌体通过抑制缺氧性肺动脉高压中的EGFR/ErbB2异二聚体化来改善血管重塑。

Mesenchymal stem cell-derived exosomes improve vascular remodeling by inhibiting EGFR/ErbB2 heterodimerization in hypoxic pulmonary hypertension.

作者信息

Chen Yao-Xin, Deng Zhi-Hua, She Xiao-Wei, Gao Xue, Wei Xia-Ying, Zhang Guo-Xing, Qian Jin-Xian

机构信息

Department of Respiratory and Critical Care Medicine, Suzhou Municipal Hospital, Gusu School, The Affiliated Suzhou Hospital of Nanjing Medical University, Nanjing Medical University, Suzhou, 215000, China.

Department of Thoracic Surgery, Suzhou Municipal Hospital, Gusu School, The Affiliated Suzhou Hospital of Nanjing Medical University, Nanjing Medical University, Suzhou, 215000, China.

出版信息

Sci Rep. 2025 Jul 7;15(1):24303. doi: 10.1038/s41598-025-09333-z.

Abstract

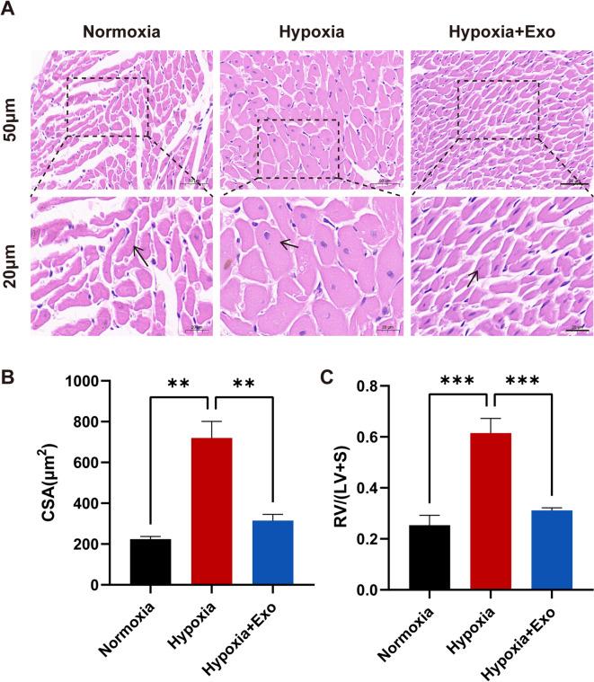
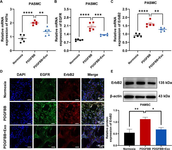
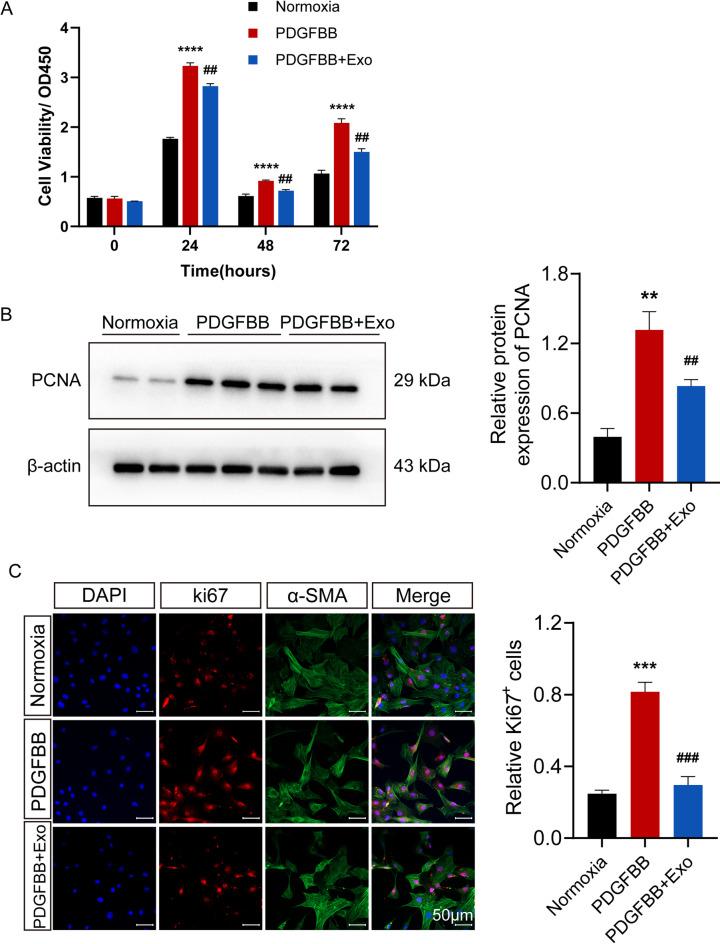
A key characteristic of hypoxic pulmonary hypertension (HPH) is pulmonary vascular remodeling, involving abnormal proliferation and migration of pulmonary artery smooth muscle cells (PASMCs). Recent studies indicate that mesenchymal stem cell-derived exosomes (MSC-exo) exhibit therapeutic effects on HPH. MSC-exosomes were isolated from the conditioned medium of bone mesenchymal stem cells using ultracentrifugation, confirmed via Western blotting (WB), transmission electron microscopy (TEM), and nanoparticle tracking analyses (NTA). Platelet-derived growth factor BB (PDGFBB) induced pathological behavior in PASMCs, replicating the conditions observed in HPH. HPH rats were subjected to a low oxygen environment (10 ± 1% oxygen) for 8 h daily over 28 days. Parameters such as right ventricular systolic pressure (RVSP), right ventricular hypertrophy index (RVHI), and pulmonary vascular remodeling were evaluated. MSC-exosomes suppressed PDGFBB-induced proliferation and migration of PASMCs. Additionally, MSC-exosomes protected rats from hypoxia-induced increases in RVSP, right ventricular hypertrophy, and pulmonary vascular remodeling. The expression of epidermal growth factor receptor (EGFR) and Erb-B2 receptor tyrosine kinase 2 (ErbB2) was investigated in both HPH lung tissues and PDGFBB-induced PASMCs. Results indicated significant upregulation of EGFR/ErbB2 expression in HPH and PDGFBB-induced PASMCs, which was suppressed by MSC-exosomes. The study demonstrates that MSC-exosomes inhibit the development of HPH by suppressing excessive proliferation and migration of PASMCs through the inhibition of EGFR/ErbB2 heterodimerization.

摘要

缺氧性肺动脉高压(HPH)的一个关键特征是肺血管重塑,涉及肺动脉平滑肌细胞(PASMCs)的异常增殖和迁移。最近的研究表明,间充质干细胞衍生的外泌体(MSC-exo)对HPH具有治疗作用。使用超速离心法从骨髓间充质干细胞的条件培养基中分离出MSC-外泌体,并通过蛋白质免疫印迹法(WB)、透射电子显微镜(TEM)和纳米颗粒跟踪分析(NTA)进行确认。血小板衍生生长因子BB(PDGFBB)诱导PASMCs出现病理行为,模拟了HPH中观察到的情况。将HPH大鼠置于低氧环境(氧含量为10±1%)中,每天8小时,持续28天。评估右心室收缩压(RVSP)、右心室肥大指数(RVHI)和肺血管重塑等参数。MSC-外泌体抑制了PDGFBB诱导的PASMCs增殖和迁移。此外,MSC-外泌体保护大鼠免受缺氧诱导的RVSP升高、右心室肥大和肺血管重塑的影响。在HPH肺组织和PDGFBB诱导的PASMCs中研究了表皮生长因子受体(EGFR)和表皮生长因子受体2(ErbB2)的表达。结果表明,在HPH和PDGFBB诱导的PASMCs中,EGFR/ErbB2表达显著上调,而MSC-外泌体抑制了这种上调。该研究表明,MSC-外泌体通过抑制EGFR/ErbB2异二聚化来抑制PASMCs的过度增殖和迁移,从而抑制HPH的发展。

https://cdn.ncbi.nlm.nih.gov/pmc/blobs/259a/12234707/09276f26f243/41598_2025_9333_Fig1_HTML.jpg

文献AI研究员

20分钟写一篇综述,助力文献阅读效率提升50倍。

立即体验

用中文搜PubMed

大模型驱动的PubMed中文搜索引擎

马上搜索

文档翻译

学术文献翻译模型,支持多种主流文档格式。

立即体验