Suppr超能文献

对一批患者来源的异种移植瘤和细胞系进行基因组分析后发现,伊沙匹隆是一种对化疗耐药性骨肉瘤有效的药物。

Genomic profiling of a collection of patient-derived xenografts and cell lines identified ixabepilone as an active drug against chemo-resistant osteosarcoma.

作者信息

Manara Maria Cristina, Bruzzese Francesca, Formentini Laura, Landuzzi Lorena, Pazzaglia Laura, Laginestra Maria Antonella, Carrabotta Marianna, Roca Maria Serena, Iannelli Federica, Grumetti Laura, Addi Laura, Parra Alessandro, Cristalli Camilla, Pasello Michela, Bavelloni Alberto, Carreras Francesca, Ruzzi Francesca, Bianchi Giuseppe, Gambarotti Marco, Righi Alberto, Budillon Alfredo, Lollini Pier-Luigi, Scotlandi Katia

机构信息

Laboratory of Experimental Oncology, IRCCS Istituto Ortopedico Rizzoli, via di Barbiano 1/10, Bologna, 40136, Italy.

Experimental Animal Unit, Istituto Nazionale Tumori IRCCS Fondazione G. Pascale, Naples, Italy.

出版信息

J Exp Clin Cancer Res. 2025 Jul 8;44(1):195. doi: 10.1186/s13046-025-03440-5.

Abstract

BACKGROUND

Osteosarcoma (OS) shows a multitude of genetic and chromosomal abnormalities together with large biological heterogeneity. These features limited the identification of novel drugs to treat patients with metastases and/or chemo-resistant tumors. The purpose of this study was to create additional resources for drug screening by generating patient-derived xenograft (PDXs) and PDX-derived cell lines that reflect the spectrum of OS heterogeneity.

METHODS

PDXs were derived from OS collected at diagnosis, surgical resections, or metastases. PDX-derived cell lines were also established. Targeted DNA sequencing and digital PCR were applied to identify major genetic alterations. High-throughput drug screening by using a library of 2880-FDA approved compounds and conventional MTT assays were performed to identify the most effective drugs against in vitro and in vivo growth of chemo-resistant OS.

RESULTS

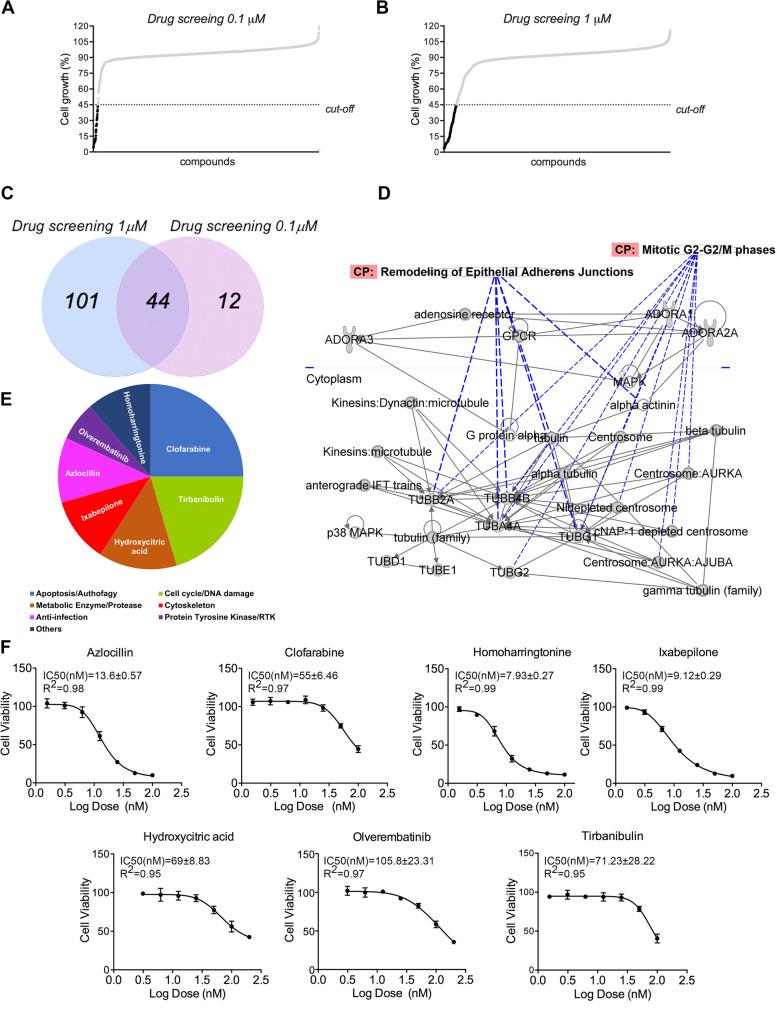
Targeted DNA sequencing demonstrated alterations in the most commonly amplified oncogenes, such as ,,,,, and Recurrent deletions and SNVs were found in ,,,, and Copy number variant (CNV) alterations in PDXs, PDX-derived cell lines and xenografts developed from cell lines (CDX) correlated very well with those observed in the matched original human tumors. Drug screenings identified and repurposed five compounds with efficacy against chemoresistant OS. In this context, we prioritized ixabepilone as a drug capable of inducing tumor regression in mice.

CONCLUSIONS

We enriched the scientific community with additional, molecularly characterized OS models to be used for testing novel therapies and supported the inclusion of ixabepilone into treatment plans for chemoresistant OS.

SUPPLEMENTARY INFORMATION

The online version contains supplementary material available at 10.1186/s13046-025-03440-5.

摘要

背景

骨肉瘤(OS)表现出多种基因和染色体异常,同时具有很大的生物学异质性。这些特征限制了用于治疗转移和/或化疗耐药肿瘤患者的新型药物的鉴定。本研究的目的是通过生成反映OS异质性谱的患者来源异种移植(PDX)和PDX衍生细胞系,为药物筛选创造更多资源。

方法

PDX来自诊断时、手术切除或转移时收集的OS。还建立了PDX衍生细胞系。应用靶向DNA测序和数字PCR来鉴定主要的基因改变。使用2880种FDA批准的化合物库进行高通量药物筛选,并进行传统的MTT分析,以鉴定针对化疗耐药OS体外和体内生长最有效的药物。

结果

靶向DNA测序显示最常见扩增的癌基因发生改变,如……反复缺失和单核苷酸变异(SNV)在……中被发现。PDX、PDX衍生细胞系和由细胞系(CDX)产生的异种移植中的拷贝数变异(CNV)改变与在匹配的原始人类肿瘤中观察到的改变非常吻合。药物筛选鉴定并重新利用了五种对化疗耐药OS有效的化合物。在此背景下,我们将伊沙匹隆列为能够诱导小鼠肿瘤消退的药物。

结论

我们为科学界提供了更多经分子特征化的OS模型,用于测试新疗法,并支持将伊沙匹隆纳入化疗耐药OS的治疗方案。

补充信息

在线版本包含可在10.1186/s13046-025-03440-5获取的补充材料。

https://cdn.ncbi.nlm.nih.gov/pmc/blobs/c70d/12235892/fa9c23473a84/13046_2025_3440_Fig1_HTML.jpg

文献AI研究员

20分钟写一篇综述,助力文献阅读效率提升50倍。

立即体验

用中文搜PubMed

大模型驱动的PubMed中文搜索引擎

马上搜索

文档翻译

学术文献翻译模型,支持多种主流文档格式。

立即体验