Suppr超能文献

肝脏雌激素受体α介导限时进食引起的代谢模式变化中的性别差异。

Liver ERα mediates sex differences in metabolic pattern changes in response to time-restricted feeding.

作者信息

Zhang Haoqi, Huang Tengteng, Jin Xianyang, Liu Siyuan, Yang Yi, Liu Luting, Jiang Xuemei, Zhang Ruinan, Ye Hui, Qi Xinyue, Song Tongxing, Jin Chao, Feng Bin, Che Lianqiang, Xu Shengyu, Lin Yan, Fang Zhengfeng, Luo Ting, Zhuo Yong, Wu De, Hua Lun

机构信息

Animal Nutrition Institute, Sichuan Agricultural University, Chengdu, Sichuan 611130, China.

Key Laboratory for Animal Disease-Resistant Nutrition of the Ministry of Education of China, Sichuan Agricultural University, Chengdu, Sichuan 611130, China.

出版信息

Life Metab. 2025 Mar 25;4(4):loaf011. doi: 10.1093/lifemeta/loaf011. eCollection 2025 Aug.

Abstract

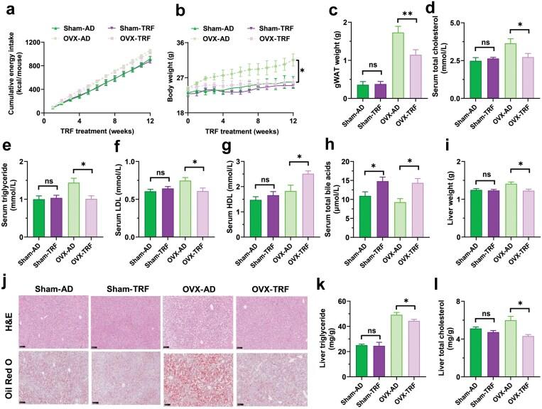
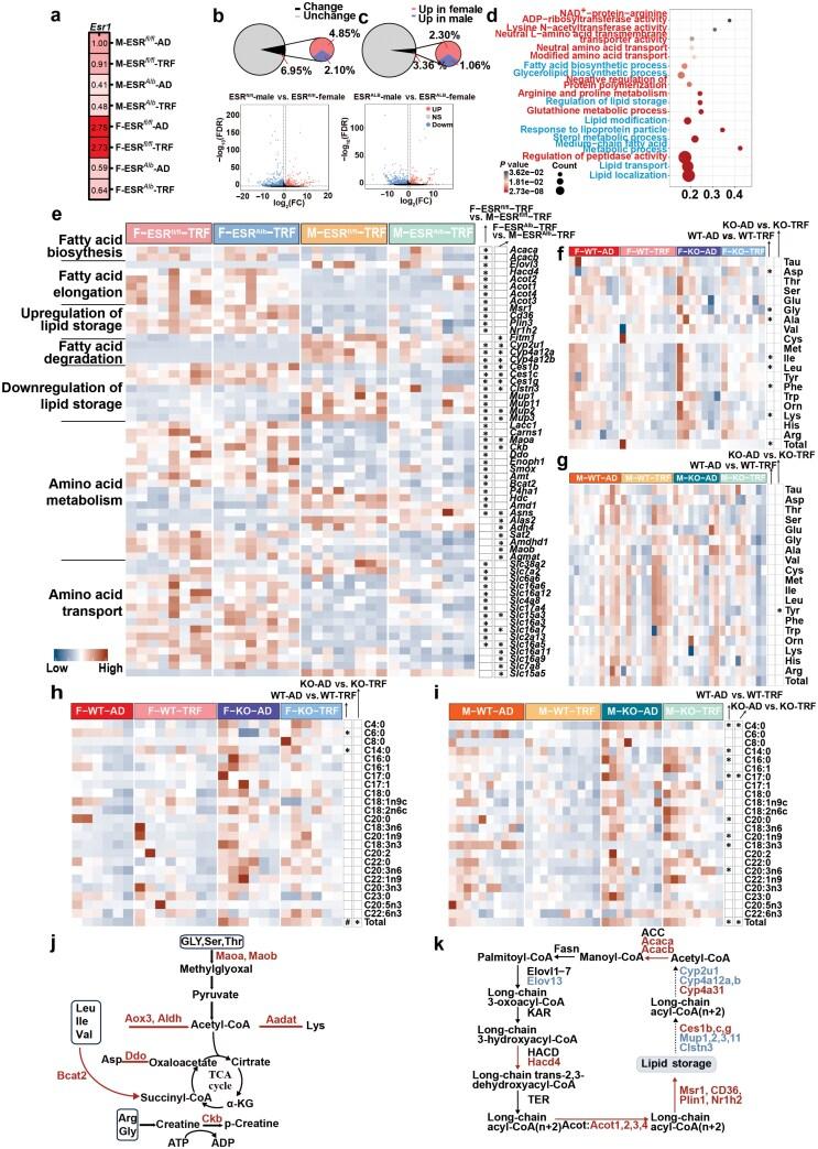
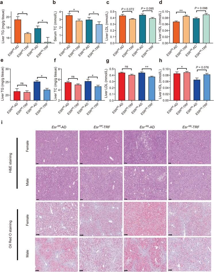
Time-restricted feeding (TRF) is a dietary strategy used to prevent and treat obesity in both sexes. However, TRF affects liver metabolism differently in males and females, and the mechanisms behind these differences remain unclear. Our study reveals that during TRF, female livers are more likely to break down amino acids (AAs) to synthesize fats, while male livers significantly reduce fatty acid synthesis. The changes in the liver's AA metabolic profile after gonadectomy suggest that estrogen signaling is crucial for regulating AA metabolism in females during TRF. Additionally, we demonstrate that hepatic estrogen receptor α (ERα)-mediated AA metabolism contributes to the sex-specific effects of TRF on liver metabolism. These findings offer new insights into the molecular mechanisms of TRF and its potential clinical application for treating fatty liver and other metabolic disorders. They also emphasize the need to consider sex differences when developing nutritional and pharmacological treatments for metabolic diseases in females.

摘要

限时进食(TRF)是一种用于预防和治疗两性肥胖的饮食策略。然而,TRF对男性和女性肝脏代谢的影响不同,这些差异背后的机制尚不清楚。我们的研究表明,在TRF期间,雌性肝脏更有可能分解氨基酸(AA)以合成脂肪,而雄性肝脏则显著减少脂肪酸合成。去势后肝脏AA代谢谱的变化表明,雌激素信号对于TRF期间调节雌性AA代谢至关重要。此外,我们证明肝脏雌激素受体α(ERα)介导的AA代谢促成了TRF对肝脏代谢的性别特异性影响。这些发现为TRF的分子机制及其在治疗脂肪肝和其他代谢紊乱方面的潜在临床应用提供了新的见解。它们还强调了在为女性代谢疾病开发营养和药物治疗时考虑性别差异的必要性。

https://cdn.ncbi.nlm.nih.gov/pmc/blobs/4ae4/12230693/1a4c28118dc4/loaf011_fig1.jpg

文献AI研究员

20分钟写一篇综述,助力文献阅读效率提升50倍。

立即体验

用中文搜PubMed

大模型驱动的PubMed中文搜索引擎

马上搜索

文档翻译

学术文献翻译模型,支持多种主流文档格式。

立即体验