Suppr超能文献

邻异戊烯基查耳酮通过诱导胃癌细胞线粒体功能障碍来抑制细胞增殖并激活细胞凋亡。

O-prenylchalcones inhibit cell proliferation and activate apoptosis by inducing mitochondrial dysfunction in gastric cancer cells.

作者信息

Espinoza-Hicks José C, Salinas-Vera Yarely M, Camarillo-Cisneros Javier, Camacho-Dávila Alejandro A, Hernández-Rivera Jessica L, Flores-Huerta Nadia, Ibarra-Sierra Eloisa, Pérez-Plasencia Carlos, Álvarez-Sánchez María Elizbeth, Tecalco-Cruz Ángeles C, López-Camarillo César

机构信息

Departamento de Química Orgánica, Facultad de Ciencias Químicas, Universidad Autónoma de Chihuahua, Circuito Universitario S/N, Campus Universitario II, Chihuahua, CP 31124, Mexico.

Laboratorio de Oncogenómica y Proteómica del Cáncer, Posgrado en Ciencias Genómicas, Universidad Autónoma de la Ciudad de México, San Lorenzo 290, Col. Del Valle, Ciudad de México, CP 03100, Mexico.

出版信息

Discov Oncol. 2025 Jul 9;16(1):1292. doi: 10.1007/s12672-025-03130-w.

Abstract

PURPOSE

Treatments for gastric cancer are based on neoadjuvant chemoradiotherapy and molecular-targeted therapies, but these modalities lead to poor outcomes. Therefore, identifying and testing novel drugs with potential anticancer properties is highly important. Chalcones are favoured molecules from the perspective of chemical medicine, as they exhibit efficient antitumour effects in various human diseases. In the present study, we investigated the anticancer effects of 11 novel synthetic O-prenylchalcones on AGS gastric cancer cells.

MATERIALS AND METHODS

O-Prenylchalcones were synthesized via Claisen-Schmidt condensation, and spectroscopic methods were used to confirm their chemical structures. The viability and proliferation of AGS gastric cancer cells treated with 11 different O-prenylchalcones were quantified via MTT assays. Apoptosis was assessed using a Dead Cell Apoptosis Kit and staining with annexin V-FITC/propidium iodide (PI) followed by fluorescence-activated cell sorting (FACS). The activities of caspase-3 and caspase-7 were quantified using the ApoTox-Glo™ Triplex assay. Reactive oxygen species (ROS) levels in AGS cells were examined using the CellROX Green Flow Cytometry Assay Kit. The interactions between the O-prenylchalcones and selected oncoproteins were predicted by first identifying the most stable conformers, and approximately 5,000 structures were evaluated by force field molecular dynamics. The proteins were configured as rigid receptors, whereas the O-prenylchalcones were configured as flexible ligands in a box with dimensions of 100 × 100 × 100 Å.

RESULTS

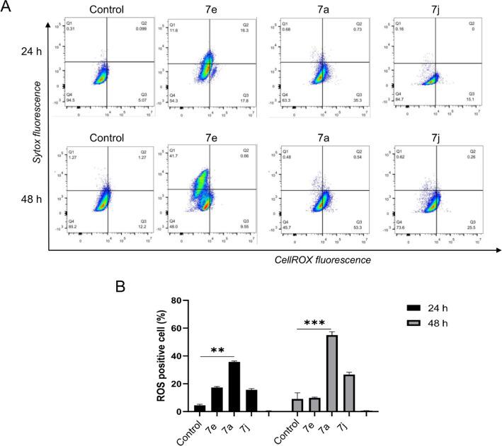
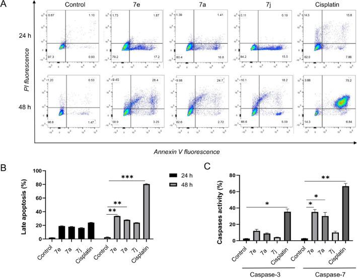
AGS gastric cancer cell viability was significantly reduced in a dose-dependent manner after incubation with most of the O-prenylchalcones. In addition, compounds 6e, 7a, 7d, 7e, 7f, 7j, and 7k significantly inhibited cancer cell proliferation. Moreover, treatment with O-prenylchalcones 7a, 7e, and 7j increased AGS cell death due to a profound loss of mitochondrial membrane potential and the activation of apoptosis. Furthermore, cell death upon treatment was accompanied by increased activity of caspase-3 and caspase-7. Additionally, O-prenylchalcone intervention significantly increased the intracellular ROS concentration. Finally, molecular docking was applied to predict the specific binding between compounds 7a, 7e, and 7j and target oncoproteins, including MMP11, MMP7, INHBA, CDC6, and HOXA1.

CONCLUSIONS

Here, we report preliminary data suggesting that O-prenylchalcones inhibit cell proliferation and promote cell death by inducing mitochondrial dysfunction, caspase-3 and caspase-7 activation, and ROS generation in AGS gastric cancer cells. These findings highlight the potential anticancer effects of these compounds, which deserve further study in preclinical murine models to advance their therapeutic applications in gastric cancer.

摘要

目的

胃癌的治疗基于新辅助放化疗和分子靶向治疗,但这些治疗方式效果不佳。因此,识别和测试具有潜在抗癌特性的新型药物非常重要。从化学医学的角度来看,查耳酮是备受青睐的分子,因为它们在各种人类疾病中表现出有效的抗肿瘤作用。在本研究中,我们研究了11种新型合成O-异戊烯基查耳酮对AGS胃癌细胞的抗癌作用。

材料与方法

通过克莱森-施密特缩合反应合成O-异戊烯基查耳酮,并使用光谱方法确认其化学结构。通过MTT法对用11种不同的O-异戊烯基查耳酮处理的AGS胃癌细胞的活力和增殖进行定量。使用死细胞凋亡试剂盒并结合膜联蛋白V-异硫氰酸荧光素/碘化丙啶(PI)染色,然后进行荧光激活细胞分选(FACS)来评估细胞凋亡。使用ApoTox-Glo™三联检测法对caspase-3和caspase-7的活性进行定量。使用CellROX Green流式细胞术检测试剂盒检测AGS细胞中的活性氧(ROS)水平。通过首先识别最稳定的构象体来预测O-异戊烯基查耳酮与选定癌蛋白之间的相互作用,并通过力场分子动力学评估约5000个结构。将蛋白质配置为刚性受体,而将O-异戊烯基查耳酮配置为尺寸为100×100×100 Å的盒子中的柔性配体。

结果

与大多数O-异戊烯基查耳酮孵育后,AGS胃癌细胞活力以剂量依赖性方式显著降低。此外,化合物6e、7a、7d、7e、7f、7j和7k显著抑制癌细胞增殖。此外,用O-异戊烯基查耳酮7a、7e和7j处理导致AGS细胞死亡增加,这是由于线粒体膜电位的严重丧失和细胞凋亡的激活。此外,处理后的细胞死亡伴随着caspase-3和caspase-7活性的增加。此外,O-异戊烯基查耳酮干预显著增加了细胞内ROS浓度。最后,应用分子对接预测化合物7a、7e和7j与包括MMP11、MMP7、INHBA、CDC6和HOXA1在内的靶癌蛋白之间的特异性结合。

结论

在此,我们报告了初步数据,表明O-异戊烯基查耳酮通过诱导AGS胃癌细胞中的线粒体功能障碍、caspase-3和caspase-7激活以及ROS生成来抑制细胞增殖并促进细胞死亡。这些发现突出了这些化合物的潜在抗癌作用,值得在临床前小鼠模型中进一步研究,以推进它们在胃癌治疗中的应用。

https://cdn.ncbi.nlm.nih.gov/pmc/blobs/e9e1/12240902/3a4ad1b02816/12672_2025_3130_Sch1_HTML.jpg

文献AI研究员

20分钟写一篇综述,助力文献阅读效率提升50倍。

立即体验

用中文搜PubMed

大模型驱动的PubMed中文搜索引擎

马上搜索

文档翻译

学术文献翻译模型,支持多种主流文档格式。

立即体验