Suppr超能文献

高水平的分泌性磷蛋白1与肝细胞癌中的巨噬细胞浸润及不良预后相关。

A high level of secreted phosphoprotein 1 is associated with macrophage infiltration and poor prognosis in hepatocellular carcinoma.

作者信息

Song Jianping, Sun Jingxian, Jing Shuhong, Zhang Tingxiao, Wang Jianlei, Liu Yanfeng

机构信息

Department of Hepatobiliary Surgery, Second Hospital of Shandong University, Jinan 250012, China.

Department of Surgery, Affiliated Hospital of Shandong University of Traditional Chinese Medicine, Jinan 250012, China.

出版信息

ILIVER. 2023 Feb 19;2(1):26-35. doi: 10.1016/j.iliver.2023.01.004. eCollection 2023 Mar.

Abstract

BACKGROUND AND AIMS

Secreted phosphoprotein 1 () functions in several physiological processes. The role of SPP1 expression in the prognosis and tumor immunity of hepatocellular carcinoma (HCC) is unknown. The aim of this study was to investigate the expression pattern of SPP1 in HCC and its correlation with prognosis and tumor immunity.

METHODS

Clinical and gene expression data of The Cancer Genome Atlas-liver hepatocellular carcinoma (LIHC) cohort and 11 other HCC datasets were collected. The Kaplan-Meier method and Cox regression analysis were used to analyze the prognostic value of . The DESeq2 package in R was used to analyze -related genes. Gene Ontology analysis and gene set enrichment analysis were used to determine the biological function of in HCC. The single sample Gene Set Enrichment Analysis (ssGSEA) method was used to analyze the immune infiltrates of HCC. Illumina human methylation 450 data and level 3 HTSeq-FPKM data from The Cancer Genome Atlas-LIHC were used to analyze the effects of DNA methylation level on expression.

RESULTS

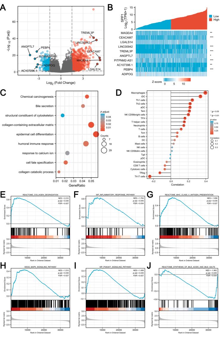
was overexpressed in HCC and correlated with T stage, histological grade, adjacent hepatic tissue inflammation, and vascular invasion in HCC. The analysis of survival rates indicated that high levels were associated with poor overall survival in HCC. Functional analysis showed that is related to tumor immunity, especially macrophage infiltration. Aberrant demethylation of the promoter region is one of the mechanisms underlying the increase of in HCC.

CONCLUSION

Our results indicate that is an independent prognostic factor for HCC and is correlated with the clinical features and macrophage infiltration in HCC.

摘要

背景与目的

分泌磷蛋白1(SPP1)在多个生理过程中发挥作用。SPP1表达在肝细胞癌(HCC)的预后和肿瘤免疫中的作用尚不清楚。本研究旨在探讨SPP1在HCC中的表达模式及其与预后和肿瘤免疫的相关性。

方法

收集癌症基因组图谱 - 肝细胞癌(LIHC)队列以及其他11个HCC数据集的临床和基因表达数据。采用Kaplan-Meier法和Cox回归分析来分析SPP1的预后价值。使用R语言中的DESeq2软件包分析与SPP1相关的基因。采用基因本体分析和基因集富集分析来确定SPP1在HCC中的生物学功能。使用单样本基因集富集分析(ssGSEA)方法分析HCC的免疫浸润情况。利用来自癌症基因组图谱 - LIHC的Illumina人类甲基化450数据和三级HTSeq-FPKM数据来分析DNA甲基化水平对SPP1表达的影响。

结果

SPP1在HCC中高表达,并与HCC的T分期、组织学分级、肝组织邻近炎症和血管侵犯相关。生存率分析表明,HCC中高水平的SPP1与较差的总生存期相关。功能分析显示,SPP1与肿瘤免疫相关,尤其是巨噬细胞浸润。启动子区域的异常去甲基化是HCC中SPP1增加的潜在机制之一。

结论

我们的结果表明,SPP1是HCC的独立预后因素,并且与HCC的临床特征和巨噬细胞浸润相关。

https://cdn.ncbi.nlm.nih.gov/pmc/blobs/1e1a/12212724/8e415c457b80/gr1.jpg

文献AI研究员

20分钟写一篇综述,助力文献阅读效率提升50倍。

立即体验

用中文搜PubMed

大模型驱动的PubMed中文搜索引擎

马上搜索

文档翻译

学术文献翻译模型,支持多种主流文档格式。

立即体验