Suppr超能文献

非靶向代谢组学揭示了中国参与者中区分前列腺癌与良性前列腺增生的尿液代谢模式。

Untargeted metabolomics revealed urinary metabolic pattern for discriminating prostate cancer from benign prostatic hyperplasia in Chinese participants.

作者信息

Tang Chenye, Guo Xiao, Zou Qian, Wang Xinghao, Sheng Jian, Shen Dan, Sun Chun, Li Shuo, Shen Ruilin

机构信息

Department of Urology, The Second Hospital of Jiaxing, Jiaxing, Zhejiang, China.

Jiaxing University Master Degree Cultivation Base, Zhejiang Chinese Medical University, Hangzhou, Zhejiang, China.

出版信息

Front Oncol. 2025 Jun 25;15:1604169. doi: 10.3389/fonc.2025.1604169. eCollection 2025.

Abstract

INTRODUCTION

Precise screening and discriminating of prostatic hyperplasia (PH) could avoid unnecessary biopsy and overdiagnosis. However, the metabolic pattern of patients with prostatic hyperplasia in Chinese population is rarely reported.

METHODS

Urine samples of Chinese participants with prostate cancer (PCa), benign prostatic hyperplasia (BPH) and non-prostate diseases (NPD) were detected with four ultra-performance liquid chromatography/tandem mass spectrometric (UPLC-MS/MS) methods to profile the metabolic disturbance.

RESULTS

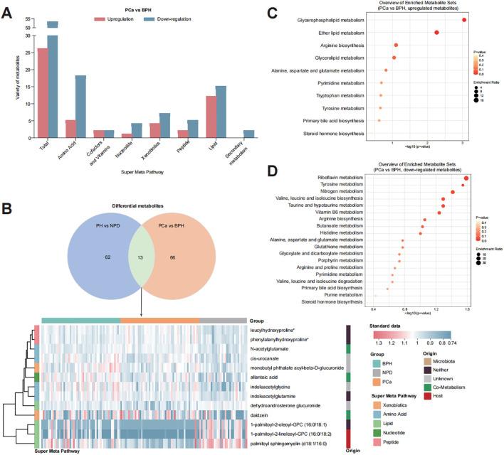
In patients with PH, the most significant dysregulation was observed in metabolites categorized as lipid or amino acid, especially those involved in histidine metabolism, purine metabolism, tryptophan metabolism and tyrosine metabolism. For discrimination BPH from PCa, apart from previously reported metabolites related to phospholipid metabolism or tryptophan metabolism, metabolites of dipeptides and androgenic steroids, such as leucylhydroxyproline and etiocholanolone glucuronide, also exhibited potential to discriminate PCa from BPH.

CONCLUSION

This study conducts precise detection of urinary metabolomic pattern for patients with benign prostatic hyperplasia or prostate cancer, and could inform their potential application as discriminant biomarkers.

摘要

引言

精确筛查和鉴别前列腺增生(PH)可避免不必要的活检和过度诊断。然而,中国人群中前列腺增生患者的代谢模式鲜有报道。

方法

采用四种超高效液相色谱/串联质谱(UPLC-MS/MS)方法检测中国前列腺癌(PCa)、良性前列腺增生(BPH)和非前列腺疾病(NPD)参与者的尿液样本,以分析代谢紊乱情况。

结果

在前列腺增生患者中,脂质或氨基酸类代谢物出现最显著的失调,尤其是那些参与组氨酸代谢、嘌呤代谢、色氨酸代谢和酪氨酸代谢的物质。为鉴别BPH和PCa,除先前报道的与磷脂代谢或色氨酸代谢相关的代谢物外,二肽和雄激素类固醇的代谢物,如亮氨酰羟脯氨酸和孕烷二醇葡萄糖醛酸苷,也显示出区分PCa和BPH的潜力。

结论

本研究对良性前列腺增生或前列腺癌患者的尿液代谢组模式进行了精确检测,并可为其作为鉴别生物标志物的潜在应用提供依据。

https://cdn.ncbi.nlm.nih.gov/pmc/blobs/7d91/12238017/2d20596d3cc7/fonc-15-1604169-g001.jpg

文献AI研究员

20分钟写一篇综述,助力文献阅读效率提升50倍。

立即体验

用中文搜PubMed

大模型驱动的PubMed中文搜索引擎

马上搜索

文档翻译

学术文献翻译模型,支持多种主流文档格式。

立即体验