Suppr超能文献

从亚洲男性高胰岛素-正常血糖钳夹研究中鉴定出的胰岛素抵抗的脂质组学特征

Lipidomic Signatures of Insulin Resistance Identified From Hyperinsulinemic-Euglycemic Clamp Studies in Asian Men.

作者信息

Mir Sartaj Ahmad, Narasimhan Kothandaraman, Annadurai Jayagowtham K, Ji Shanshan, Cameron-Smith David, Eriksson Johan G, Leow Melvin Khee-Shing, Wenk Markus R, Torta Federico, Khoo Chin Meng

机构信息

Singapore Lipidomics Incubator, Life Sciences Institute, National University of Singapore, Singapore.

Department of Biochemistry and Precision Medicine Translational Programme, Yong Loo Lin School of Medicine, National University of Singapore, Singapore.

出版信息

Diabetes. 2025 Sep 1;74(9):1489-1498. doi: 10.2337/db25-0010.

Abstract

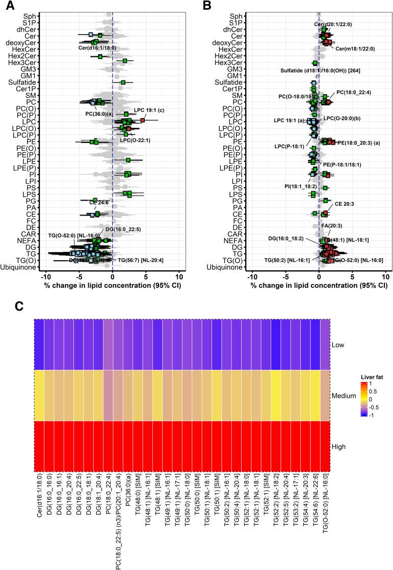
The underlying molecular pathogenesis of the Asian phenotype of insulin resistance remains to be understood. We carried out metabolic phenotyping of study participants without diabetes according to insulin sensitivity indices derived from hyperinsulinemic-euglycemic clamp procedures. We identified lipidomic signatures of insulin resistance and metabolic plasticity. These lipidomic signatures have the potential to help in risk stratification of insulin resistance and metabolic dysfunction for early intervention.

摘要

胰岛素抵抗亚洲表型的潜在分子发病机制仍有待了解。我们根据高胰岛素-正常血糖钳夹程序得出的胰岛素敏感性指数,对无糖尿病的研究参与者进行了代谢表型分析。我们确定了胰岛素抵抗和代谢可塑性的脂质组学特征。这些脂质组学特征有可能有助于胰岛素抵抗和代谢功能障碍的风险分层,以便进行早期干预。

https://cdn.ncbi.nlm.nih.gov/pmc/blobs/e213/12365417/fedd09edca84/db250010f1.jpg

文献AI研究员

20分钟写一篇综述,助力文献阅读效率提升50倍。

立即体验

用中文搜PubMed

大模型驱动的PubMed中文搜索引擎

马上搜索

文档翻译

学术文献翻译模型,支持多种主流文档格式。

立即体验