Suppr超能文献

脐带间充质干细胞外泌体miR-143-3p通过靶向COX-2延缓内皮细胞衰老。

Umbilical cord mesenchymal stem cell exosomal miR-143-3p delays endothelial cell senescence through targeting COX-2.

作者信息

Yang Zhi-Peng, Lu Shui-Hong, Pan Yan-Hong, Liao Zhao-Fu, Xie Yi-Tuan, Li Heng, Zhou Yu-Lan, Shi Zhen-Can, Qu Yun-Fei, Wu Zhu-Guo, Xiong Chongxiang, Xiong Xing-Dong

机构信息

Dongguan Key Laboratory of Aging and Anti-Aging, Guangdong Provincial Key Laboratory of Medical Immunology and Molecular Diagnostics, Cardiovascular Center, The First Dongguan Affiliated Hospital, Guangdong Medical University, Dongguan, P.R. China.

School of Medical Technology, The Second Affiliated Hospital of Guangdong Medical University, Guangdong Medical University, Dongguan, P.R. China.

出版信息

PLoS One. 2025 Jul 11;20(7):e0327173. doi: 10.1371/journal.pone.0327173. eCollection 2025.

Abstract

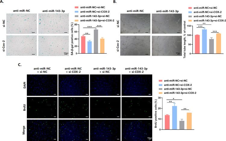
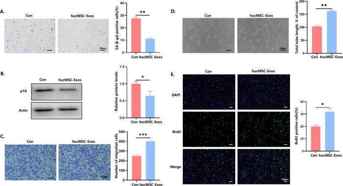
Senescence of vascular endothelial cells leads to endothelial dysfunction and exacerbates atherosclerosis. In this study, we presented evidence that exosomes derived from human umbilical cord mesenchymal stem cells (hucMSC-Exos) could delay endothelial cell senescence, promote endothelial cell proliferation, and enhance angiogenic activity in vitro. The miRNA profiling analysis revealed a high expression of miR-143-3p in hucMSC-Exos, which was further upregulated in endothelial cells treated with hucMSC-Exos. Silencing miR-143-3p induced endothelial cell senescence, as evidenced by increased senescence-associated β-galactosidase activity, reduced cell proliferation, and inhibited tubular formation; conversely, overexpression of miR-143-3p exhibited opposite effects. Moreover, we found that miR-143-3p directly targeted Cyclooxygenase-2 (COX-2) and suppressed its translation, thus delaying endothelial cell senescence. These results suggested that hucMSC-Exos can delay endothelial cell senescence by transferring miR-143-3p. In summary, our data demonstrated the potential of hucMSC-Exos as an intervention against vascular aging.

摘要

血管内皮细胞衰老会导致内皮功能障碍并加剧动脉粥样硬化。在本研究中,我们提供了证据表明,人脐带间充质干细胞来源的外泌体(hucMSC-Exos)可延缓内皮细胞衰老,促进内皮细胞增殖,并增强体外血管生成活性。miRNA谱分析显示hucMSC-Exos中miR-143-3p高表达,在用hucMSC-Exos处理的内皮细胞中进一步上调。沉默miR-143-3p可诱导内皮细胞衰老,表现为衰老相关β-半乳糖苷酶活性增加、细胞增殖减少和管状结构形成受抑制;相反,miR-143-3p过表达则表现出相反的效果。此外,我们发现miR-143-3p直接靶向环氧化酶-2(COX-2)并抑制其翻译,从而延缓内皮细胞衰老。这些结果表明,hucMSC-Exos可通过传递miR-143-3p来延缓内皮细胞衰老。总之,我们的数据证明了hucMSC-Exos作为一种抗血管衰老干预措施的潜力。

https://cdn.ncbi.nlm.nih.gov/pmc/blobs/cf77/12250453/4c014fb5c524/pone.0327173.g001.jpg

文献AI研究员

20分钟写一篇综述,助力文献阅读效率提升50倍。

立即体验

用中文搜PubMed

大模型驱动的PubMed中文搜索引擎

马上搜索

文档翻译

学术文献翻译模型,支持多种主流文档格式。

立即体验