Suppr超能文献

动态共价脂质纳米颗粒介导CRISPR-Cas9基因组编辑以对抗小鼠脉络膜新生血管形成。

Dynamically covalent lipid nanoparticles mediate CRISPR-Cas9 genome editing against choroidal neovascularization in mice.

作者信息

Cao Desheng, Zhu Junliang, Guo Yang, Zhou Yang, Zeng Jia, Tu Yuanyuan, Zhao Ziyin, Xie Laiqing, Song E, Zhu Manhui, Yin Lichen

机构信息

Institute of Functional Nano and Soft Materials (FUNSOM), Jiangsu Key Laboratory for Carbon-Based Functional Materials and Devices, Soochow University, Suzhou 215123, China.

Department of Ophthalmology, The Second Affiliated Hospital of Soochow University, Suzhou 215004, China.

出版信息

Sci Adv. 2025 Jul 11;11(28):eadj0006. doi: 10.1126/sciadv.adj0006.

Abstract

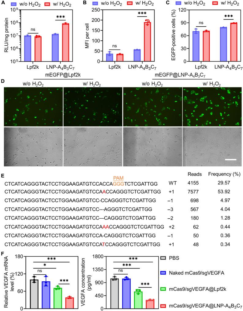
As an important modality for choroidal neovascularization (CNV) treatment, intravitreal injection of vascular endothelial growth factor A (VEGFA) inhibitors suffers from undesired response rate, low patient compliance, and ocular damage. Here, dynamically covalent lipid nanoparticles (LNPs) were engineered to mediate gene editing and CNV treatment by codelivering Cas9 mRNA (mCas9) and single guide RNA (sgRNA) targeting (sgVEGFA). A library of lipidoids bearing iminoboronate ester linkage was developed via facile "one-pot" synthesis, and the top-performing lipidoid-ABC was formulated into LNP-ABC with the highest mRNA transfection efficiency. Inside the diseased retinal pigment epithelial cells, LNPs were dissociated upon HO-triggered lipidoid degradation, facilitating mRNA/sgRNA release to potentiate the gene editing efficiency. In laser-induced CNV mice, mCas9/sgVEGFA@LNP-ABC after single intravitreal injection led to pronounced disruption and CNV area reduction, outperforming the clinical anti-VEGF drug in eliciting sustained therapeutic effect. This study establishes a robust nonviral platform for mRNA delivery and genome editing and renders a promising strategy for CNV treatment.

摘要

作为脉络膜新生血管(CNV)治疗的一种重要方式,玻璃体内注射血管内皮生长因子A(VEGFA)抑制剂存在不良反应率高、患者依从性低和眼部损伤等问题。在此,通过共递送靶向VEGFA的Cas9 mRNA(mCas9)和单向导RNA(sgRNA),构建了动态共价脂质纳米颗粒(LNP)来介导基因编辑和CNV治疗。通过简便的“一锅法”合成开发了一系列带有亚氨基硼酸酯键的类脂库,并将性能最佳的类脂ABC配制成具有最高mRNA转染效率的LNP-ABC。在患病的视网膜色素上皮细胞内,LNP在HO触发的类脂降解作用下解离,促进mRNA/sgRNA释放,从而提高基因编辑效率。在激光诱导的CNV小鼠中,单次玻璃体内注射mCas9/sgVEGFA@LNP-ABC可导致明显的破坏并减少CNV面积,在产生持续治疗效果方面优于临床抗VEGF药物。本研究建立了一个强大的用于mRNA递送和基因组编辑的非病毒平台,并为CNV治疗提供了一种有前景的策略。

https://cdn.ncbi.nlm.nih.gov/pmc/blobs/c0df/12248289/d6c8e958950d/sciadv.adj0006-f1.jpg

文献AI研究员

20分钟写一篇综述,助力文献阅读效率提升50倍。

立即体验

用中文搜PubMed

大模型驱动的PubMed中文搜索引擎

马上搜索

文档翻译

学术文献翻译模型,支持多种主流文档格式。

立即体验