Suppr超能文献

特异性蛋白1启动循环肿瘤细胞的上皮-间质转化以抑制前列腺癌转移。

Specificity protein 1 initiates epithelial-mesenchymal transition of circulating tumor cells to inhibit metastasis in prostate cancer.

作者信息

Yang Mei, Li Lin Jie, Qiu Guo Ping, Liu Hui, Gao Fei

机构信息

Department of Anatomy, Institute of Neuroscience, College of Basic Medicine, Chongqing Medical University, Chongqing, People's Republic of China.

Department of Urology, The First Affiliated Hospital of Chongqing Medical University, No. 1 of YouYi RD. YuZong District, Chongqing, People's Republic of China.

出版信息

Cancer Cell Int. 2025 Jul 11;25(1):255. doi: 10.1186/s12935-025-03888-7.

Abstract

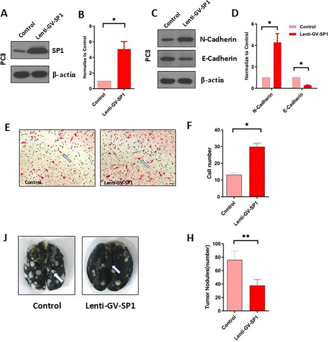
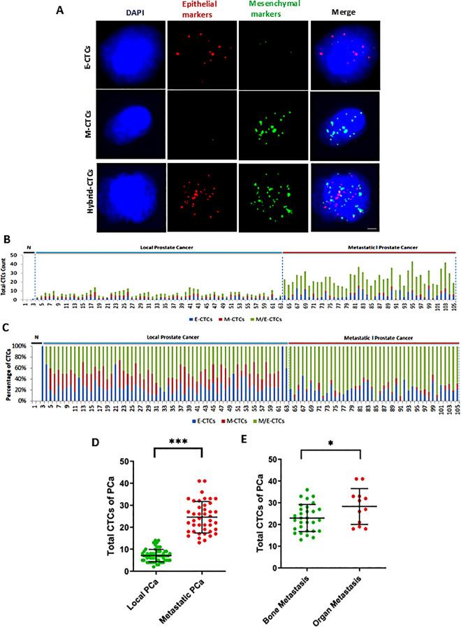
Circulating tumor cells (CTCs), as seeds for metastasis, hold great promise for cancer diagnosis, prognosis, and treatment. Based on the expression of biomarkers, CTCs can be categorized as epithelial (E), mesenchymal (M), or hybrid (M/E) phenotypes. At present, the role of CTC phenotypes in metastatic prostate cancer (PCa) is not clear. In the current study, CTCs were isolated from 102 PCa patients using the Canpatrol™ technology. Fluorescence in situ hybridization (FISH) was used to categorize CTCs. The EMT regulators were analyzed by bioinformatics software. Specificity protein 1 (SP1) was overexpressed in PC3 cells by lentiviral transfection. Transwell assay was used to assess cell invasion in vitro. A mouse model of metastasis was used to evaluate the seeding capability of SP1-overexpressing PC3 cells administered via tail vein injection. It was found that the cell counts of total CTCs (T-CTCs), E-CTCs, and hybrid-CTCs were significantly higher in metastatic PCa than local PCa. T-CTC count (> 14) was identified as an independent risk factor for metastasis, predicting metastatic PCa with a sensitivity of 90.48% and a specificity of 96.67%. SP1 was identified as a valuable EMT regulator by bioinformatics. SP1 overexpression in PC3 cells induced EMT and enhanced cell invasion in vitro, however, it inhibited lung metastasis in vivo. In conclusion, the T-CTC count predicted metastatic PCa. Polarization of PCa CTCs toward the M phenotype reduced their metastasis-initiating capability. SP1 overexpression induced EMT and repressed metastatic colonization of PCa CTCs. Thus, the induction of EMT in CTCs by SP1 augmentation may hold promise as a novel treatment for PCa by staving off metastasis.

摘要

循环肿瘤细胞(CTCs)作为转移的种子,在癌症诊断、预后和治疗方面具有巨大潜力。基于生物标志物的表达,CTCs可分为上皮(E)、间质(M)或混合(M/E)表型。目前,CTCs表型在转移性前列腺癌(PCa)中的作用尚不清楚。在本研究中,使用Canpatrol™技术从102例PCa患者中分离出CTCs。荧光原位杂交(FISH)用于对CTCs进行分类。通过生物信息学软件分析上皮-间质转化(EMT)调节因子。通过慢病毒转染在PC3细胞中过表达特异性蛋白1(SP1)。采用Transwell实验评估体外细胞侵袭能力。使用转移小鼠模型评估经尾静脉注射的过表达SP1的PC3细胞的播种能力。研究发现,转移性PCa中总CTCs(T-CTCs)、E-CTCs和混合CTCs的细胞计数显著高于局限性PCa。T-CTC计数(>14)被确定为转移的独立危险因素,预测转移性PCa的敏感性为90.48%,特异性为96.67%。通过生物信息学确定SP1为一种有价值的EMT调节因子。PC3细胞中SP1的过表达诱导EMT并增强体外细胞侵袭能力,然而,它在体内抑制肺转移。总之,T-CTC计数可预测转移性PCa。PCa CTCs向M表型的极化降低了它们的转移起始能力。SP1的过表达诱导EMT并抑制PCa CTCs的转移定植。因此,通过增强SP1诱导CTCs中的EMT可能有望成为一种通过防止转移来治疗PCa的新方法。

https://cdn.ncbi.nlm.nih.gov/pmc/blobs/b47f/12247201/b0fafff47afe/12935_2025_3888_Fig1_HTML.jpg

文献AI研究员

20分钟写一篇综述,助力文献阅读效率提升50倍。

立即体验

用中文搜PubMed

大模型驱动的PubMed中文搜索引擎

马上搜索

文档翻译

学术文献翻译模型,支持多种主流文档格式。

立即体验