Suppr超能文献

敲除雄性小鼠多巴胺能神经元中的Bmal1会通过多巴胺信号过度活跃诱发类似注意力缺陷多动障碍(ADHD)的症状。

Knockout of Bmal1 in dopaminergic neurons induces ADHD-like symptoms via hyperactive dopamine signaling in male mice.

作者信息

Zhang Yichun, Li Xin, Liu Yong, Li Xiangyu, Liu Dengfeng, Han Qingyun, Liu Xiran, Wang Xuyi, Li Jia-Da, Deng Suixin

机构信息

Furong Laboratory, Center for Medical Genetics, School of Life Sciences, Central South University, Changsha, Hunan, P. R. China.

MOE Key Laboratory of Rare Pediatric Diseases, Changsha, Hunan, P. R. China.

出版信息

Behav Brain Funct. 2025 Jul 11;21(1):22. doi: 10.1186/s12993-025-00287-w.

Abstract

BACKGROUND

The central circadian clock coordinates daily oscillations in physiology, metabolism and behavior. Disruptions to core circadian clock genes not only perturb sleep-wake rhythms but also contribute to psychiatric disorders. While dopaminergic dysfunction is strongly associated with mental illnesses, the mechanistic connection between circadian clock genes and dopamine signaling remains elusive. In the current study, we directly examine the role of the core circadian gene Bmal1 in dopamine neurons, investigating its effects on behavioral outcomes and dopamine signaling.

RESULTS

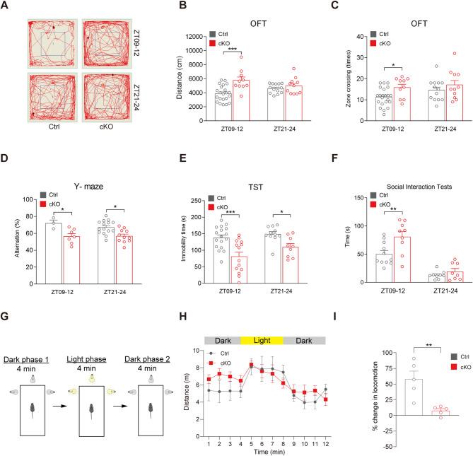
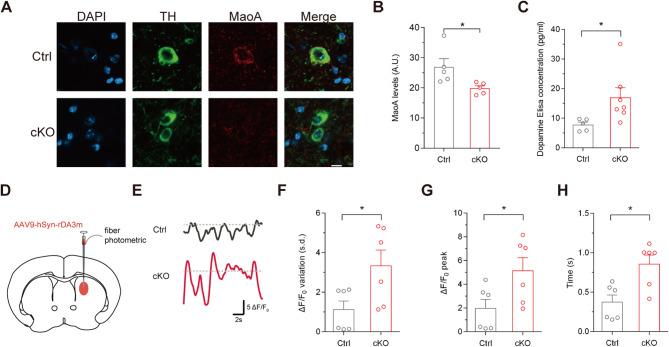
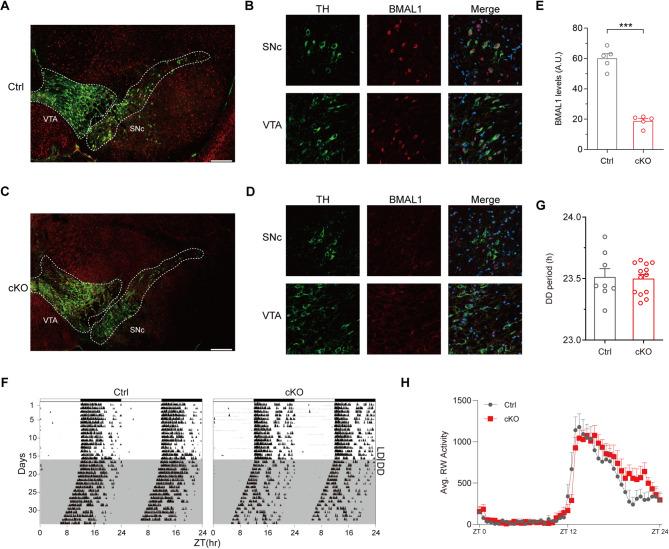
Bmal1 conditional knockout (cKO) mice specific to dopamine neuron were generated by crossing Bmal1-flox strain with the Dat-Cre strain, with knockout efficiency validated through immunofluorescence. BMAL1 deficiency in dopaminergic neurons induces attention-deficit hyperactivity disorder (ADHD)-like phenotypes, including hyperactivity, impairments in attention and working memory. Dopamine sensor detection revealed increased dopamine release in Bmal1-cKO mice. Additionally, electrophysiological recording showed that striatal neurons in Bmal1 knockout mice exhibited increased neuronal excitability. Amphetamine and dopamine D1 receptor antagonist SCH23390 treatment attenuated the hyperactivity behavior in cKO mice.

CONCLUSIONS

This study finds that BMAL1 ablation in dopaminergic neurons induces ADHD-like phenotypes in male mice, identifying hyperactive dopamine signaling as a potential mediator of these phenotypes. It unveils a novel role for BMAL1 in regulating dopamine signaling and provide insights into circadian gene-driven psychiatric pathophysiology.

摘要

背景

中枢生物钟协调生理、代谢和行为的每日振荡。核心生物钟基因的破坏不仅会扰乱睡眠-觉醒节律,还会导致精神疾病。虽然多巴胺能功能障碍与精神疾病密切相关,但生物钟基因与多巴胺信号传导之间的机制联系仍不清楚。在本研究中,我们直接研究核心生物钟基因Bmal1在多巴胺神经元中的作用,探讨其对行为结果和多巴胺信号传导的影响。

结果

通过将Bmal1-flox品系与Dat-Cre品系杂交,生成了多巴胺神经元特异性的Bmal1条件性敲除(cKO)小鼠,并通过免疫荧光验证了敲除效率。多巴胺能神经元中BMAL1的缺乏会诱发注意力缺陷多动障碍(ADHD)样表型,包括多动、注意力和工作记忆受损。多巴胺传感器检测显示,Bmal1-cKO小鼠的多巴胺释放增加。此外,电生理记录表明,Bmal1敲除小鼠的纹状体神经元表现出神经元兴奋性增加。苯丙胺和多巴胺D1受体拮抗剂SCH23390治疗可减轻cKO小鼠的多动行为。

结论

本研究发现,多巴胺能神经元中BMAL1的缺失会在雄性小鼠中诱发ADHD样表型,确定多巴胺信号亢进是这些表型的潜在介导因素。它揭示了BMAL1在调节多巴胺信号传导中的新作用,并为生物钟基因驱动的精神病理生理学提供了见解。

https://cdn.ncbi.nlm.nih.gov/pmc/blobs/210f/12247330/b53381ea063a/12993_2025_287_Fig1_HTML.jpg

文献AI研究员

20分钟写一篇综述,助力文献阅读效率提升50倍。

立即体验

用中文搜PubMed

大模型驱动的PubMed中文搜索引擎

马上搜索

文档翻译

学术文献翻译模型,支持多种主流文档格式。

立即体验