Suppr超能文献

血清补体因子H:皮肤鳞状细胞癌免疫治疗进展及预后预测的标志物

Serum Complement Factor H: A Marker for Progression and Outcome Prediction Towards Immunotherapy in Cutaneous Squamous Cell Carcinoma.

作者信息

Geidel Glenn, Adam Laura, Bänsch Sabrina, Fekade Nathan, Deitert Benjamin, Rünger Alessandra, Kött Julian, Zell Tim, Heidrich Isabel, Smit Daniel J, Pantel Klaus, Schneider Stefan W, Gebhardt Christoffer

机构信息

Department of Dermatology and Venereology, University Medical Center Hamburg-Eppendorf, 20246 Hamburg, Germany.

Fleur Hiege Center for Skin Cancer Research, University Medical Center Hamburg-Eppendorf, 20246 Hamburg, Germany.

出版信息

Cancers (Basel). 2025 Jun 26;17(13):2162. doi: 10.3390/cancers17132162.

Abstract

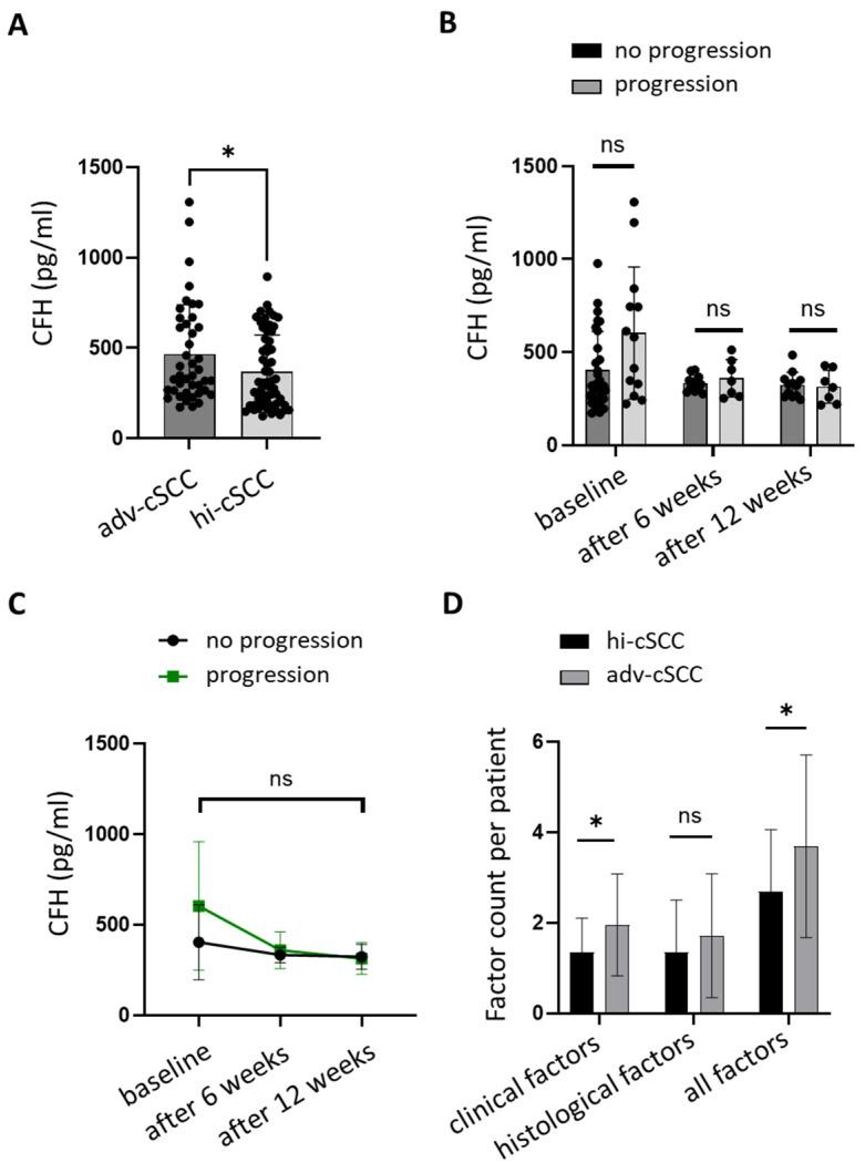
Tumor-immune system interactions shape the progression of cutaneous squamous cell carcinoma (cSCC). Serum biomarkers for risk stratification remain limited. Complement factor H (CFH) regulates the alternative complement pathway. It has been linked to immunosuppression and cSCC development in tissue-based studies. We investigated whether serum CFH is associated with tumor aggressiveness and may help predict immunotherapy outcomes in advanced cSCC. In this retrospective, single-center study, pre-treatment serum CFH levels were measured in 104 cSCC patients (62 high-risk and 42 advanced) using ELISA. Associations with clinical characteristics, disease stage, and response to cemiplimab were analyzed. Subgroup comparisons considered immune status and inflammatory comorbidities. Advanced cSCC patients had significantly higher CFH levels than high-risk patients (OR 0.13, = 0.026), independent of tumor diameter or invasion depth. Among advanced cSCC cases, lower baseline CFH was associated with more prolonged progression-free survival (median 19.8 vs. 3.07 months, = 0.029; HR 0.29, = 0.014), independent of covariates including immunosuppression. CFH levels during therapy did not predict treatment response. ROC analysis showed moderate discriminatory ability with CFH alone (AUC 0.625), which improved when combined with clinical variables in a multivariable risk model (AUC 0.767). Serum CFH is an independent predictor of cemiplimab response and reflects biological aggressiveness in cSCC beyond conventional high-risk features. These findings support the use of CFH in clinical risk models and warrant external validation in multicenter cohorts.

摘要

肿瘤与免疫系统的相互作用影响着皮肤鳞状细胞癌(cSCC)的进展。用于风险分层的血清生物标志物仍然有限。补体因子H(CFH)调节替代补体途径。在基于组织的研究中,它与免疫抑制和cSCC的发展有关。我们研究了血清CFH是否与肿瘤侵袭性相关,以及是否有助于预测晚期cSCC的免疫治疗结果。在这项回顾性单中心研究中,使用酶联免疫吸附测定法(ELISA)测量了104例cSCC患者(62例高危患者和42例晚期患者)治疗前的血清CFH水平。分析了其与临床特征、疾病分期和对西米普利单抗反应的相关性。亚组比较考虑了免疫状态和炎症合并症。晚期cSCC患者的CFH水平显著高于高危患者(比值比0.13,P = 0.026),与肿瘤直径或浸润深度无关。在晚期cSCC病例中,较低的基线CFH与更长的无进展生存期相关(中位数19.8个月对3.07个月,P = 0.029;风险比0.29,P = 0.014),与包括免疫抑制在内的协变量无关。治疗期间的CFH水平不能预测治疗反应。受试者工作特征(ROC)分析显示,单独使用CFH时具有中等鉴别能力(曲线下面积[AUC]0.625),当与多变量风险模型中的临床变量相结合时有所改善(AUC 0.767)。血清CFH是西米普利单抗反应的独立预测指标,反映了cSCC中超出传统高危特征的生物学侵袭性。这些发现支持将CFH用于临床风险模型,并需要在多中心队列中进行外部验证。

https://cdn.ncbi.nlm.nih.gov/pmc/blobs/c35c/12249423/588f978997ac/cancers-17-02162-g001.jpg

文献AI研究员

20分钟写一篇综述,助力文献阅读效率提升50倍。

立即体验

用中文搜PubMed

大模型驱动的PubMed中文搜索引擎

马上搜索

文档翻译

学术文献翻译模型,支持多种主流文档格式。

立即体验