Suppr超能文献

堆肥化PBST可生物降解地膜残留物促进作物生长:对微生物群落组装、网络相互作用和土壤代谢的见解

Composted PBST Biodegradable Mulch Film Residues Enhance Crop Development: Insights into Microbial Community Assembly, Network Interactions, and Soil Metabolism.

作者信息

Li Liuliu, Liu Liyuan, Zou Guoyuan, Wang Xuexia, Xu Li, Yang Yong, Liu Jinfeng, Liu Huabo, Liu Dongsheng

机构信息

Institute of Plant Nutrition, Resources and Environment, Beijing Academy of Agriculture and Forestry Sciences, Beijing 100097, China.

Institute of Environment and Sustainable Development in Agriculture, Chinese Academy of Agricultural Sciences, Beijing 100081, China.

出版信息

Plants (Basel). 2025 Jun 20;14(13):1902. doi: 10.3390/plants14131902.

Abstract

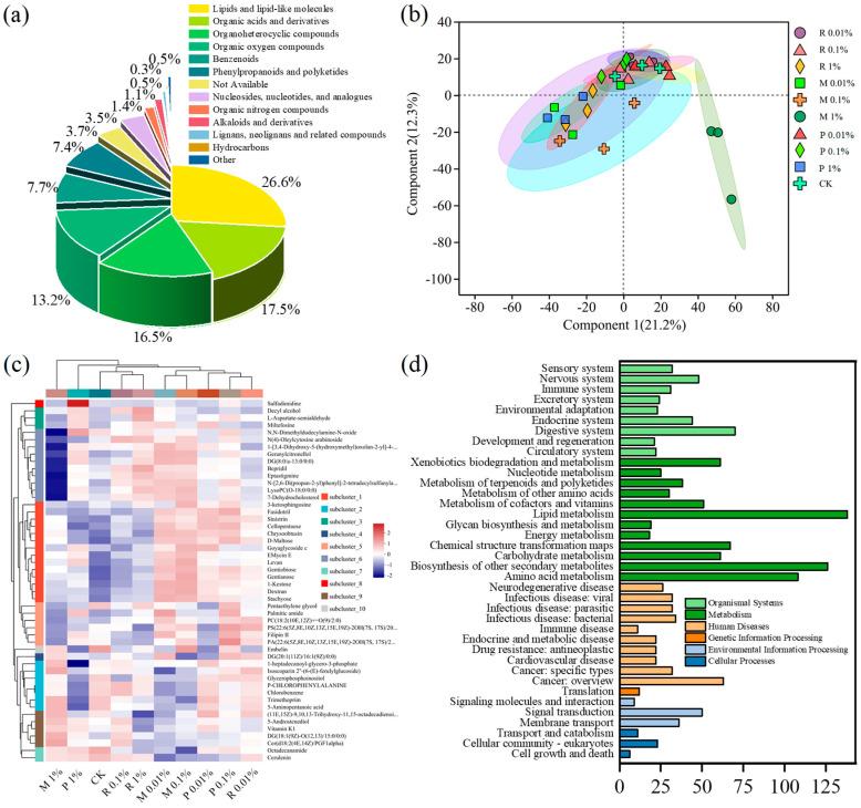
Biodegradable mulch film (BDM) is regarded as a key solution to combat plastic mulch film pollution due to its ability to degrade completely into CO and HO through environmentally friendly microorganisms. However, commercial BDM often fails to degrade fully after use, leading to the accumulation of BDM residues in soil and their transformation into microplastics (MPs) via various processes, posing a threat to the soil ecosystem. Given these discrepancies between the theoretical and practical degradation performance of BDM, there is an urgent need to understand the impacts of BDM residues on plant growth and soil health. This research conducted pot experiments spanning the entire growth cycle of Chinese cabbage to evaluate the impact of PBST-BDM raw material (R), PBST-BDM residues (M), and PBST-BDM composting product (P) on crop growth and soil quality. The findings revealed that R treatments had a slight effect on Chinese cabbage growth (e.g., a 5.80% increase in emergence rate in R 1% treatment, < 0.05), while M treatments significantly hindered the emergence rate, plant height, leaf area, and biomass accumulation of Chinese cabbage by 30.4% ( < 0.05), 2.71 cm ( < 0.05), 39.0% ( < 0.05), and 1.86 g ( < 0.05) in the M 1% treatment compared to the control group (CK). In contrast, P treatments enhanced Chinese cabbage growth, with greater improvements at higher weight ratios, resulting in increases of 8.89% ( < 0.05), 4.96 cm ( < 0.05), 36.3% ( < 0.05), and 2.31 g ( < 0.05) in the P 1% treatment. Microbial network topology in the M 1% treatment is highly variable, with the increased proportion of positive correlations in the P 1% treatment hinting at stronger symbiotic interactions between species ( < 0.05). Analysis results of PCoA and PLS-DA showed significant differences in microbial community and soil metabolites between M 1% treatment and CK ( < 0.05). These findings suggest that, although composting post-use BDM may reduce their negative ecological effects, possibly via accelerating the early breakdown of residues, the feasibility and scalability of this approach require further validation under real-world field conditions.

摘要

可生物降解地膜(BDM)因其能够通过环境友好型微生物完全降解为二氧化碳和水,被视为解决塑料地膜污染的关键方案。然而,商用BDM在使用后往往无法完全降解,导致BDM残留物在土壤中积累,并通过各种过程转化为微塑料(MPs),对土壤生态系统构成威胁。鉴于BDM理论降解性能与实际降解性能之间存在这些差异,迫切需要了解BDM残留物对植物生长和土壤健康的影响。本研究进行了涵盖大白菜整个生长周期的盆栽试验,以评估PBST-BDM原材料(R)、PBST-BDM残留物(M)和PBST-BDM堆肥产品(P)对作物生长和土壤质量的影响。研究结果表明,R处理对大白菜生长影响较小(例如,R 1%处理的出苗率提高了5.80%,P<0.05),而M处理显著阻碍了大白菜的出苗率、株高、叶面积和生物量积累,与对照组(CK)相比,M 1%处理的出苗率、株高、叶面积和生物量积累分别降低了30.4%(P<0.05)、2.71厘米(P<0.05)、39.0%(P<0.05)和1.86克(P<0.05)。相比之下,P处理促进了大白菜生长,在较高重量比时改善更为明显,P 1%处理的出苗率、株高、叶面积和生物量积累分别增加了8.89%(P<0.05)、4.96厘米(P<0.05)、36.3%(P<0.05)和2.31克(P<0.05)。M 1%处理中的微生物网络拓扑结构高度可变,P 1%处理中正相关比例的增加表明物种间共生相互作用更强(P<0.05)。主坐标分析(PCoA)和偏最小二乘判别分析(PLS-DA)结果显示,M 1%处理与CK之间的微生物群落和土壤代谢产物存在显著差异(P<0.05)。这些研究结果表明,尽管对使用后的BDM进行堆肥处理可能会降低其负面生态影响,可能是通过加速残留物的早期分解,但这种方法在实际田间条件下的可行性和可扩展性需要进一步验证。

https://cdn.ncbi.nlm.nih.gov/pmc/blobs/8e3d/12252030/5741d7cdb4ec/plants-14-01902-g001.jpg

文献AI研究员

20分钟写一篇综述,助力文献阅读效率提升50倍。

立即体验

用中文搜PubMed

大模型驱动的PubMed中文搜索引擎

马上搜索

文档翻译

学术文献翻译模型,支持多种主流文档格式。

立即体验