Suppr超能文献

杨树南林895中m6A相关基因家族的全基因组鉴定与进化分析

Genome-Wide Identification and Evolutionary Analysis of m6A-Related Gene Family in Poplar Nanlin895.

作者信息

Li Zeyu, Liu Rongxia, Zhu Mingqiang, Zhang Jinye, Li Zhoujin, Huang Kaixin, Ren Zehua, Zhao Yan, Luo Keming, Song Qin

机构信息

Key Laboratory of Eco-Environments of Three Gorges Reservoir Region, Ministry of Education, Chongqing Key Laboratory of Forest Resource Innovation and Utilization, Integrative Science Center of Germplasm Creation in Western China (Chongqing) Science City, School of Life Sciences, Southwest University, Chongqing 400715, China.

出版信息

Plants (Basel). 2025 Jul 1;14(13):2017. doi: 10.3390/plants14132017.

Abstract

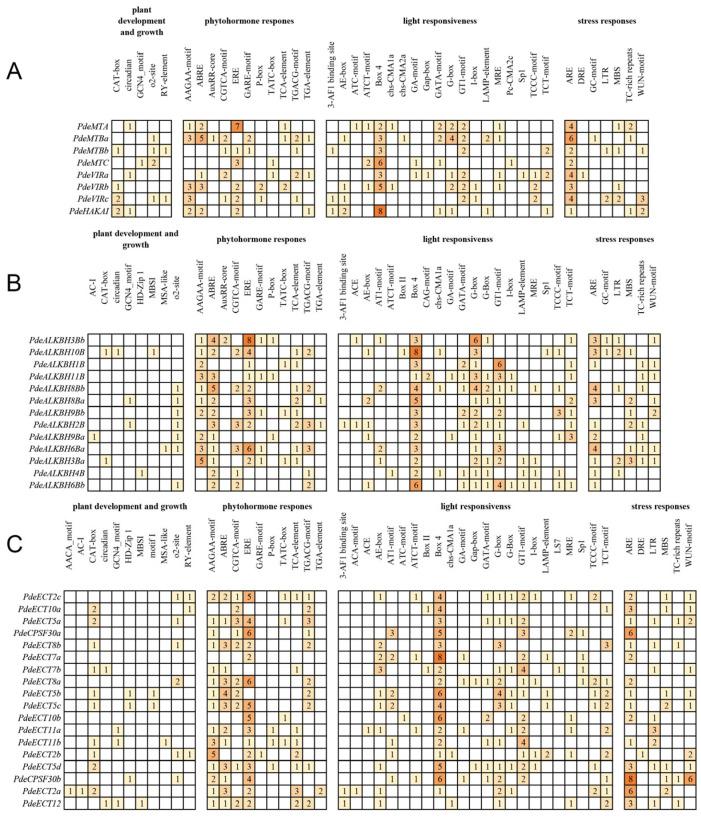
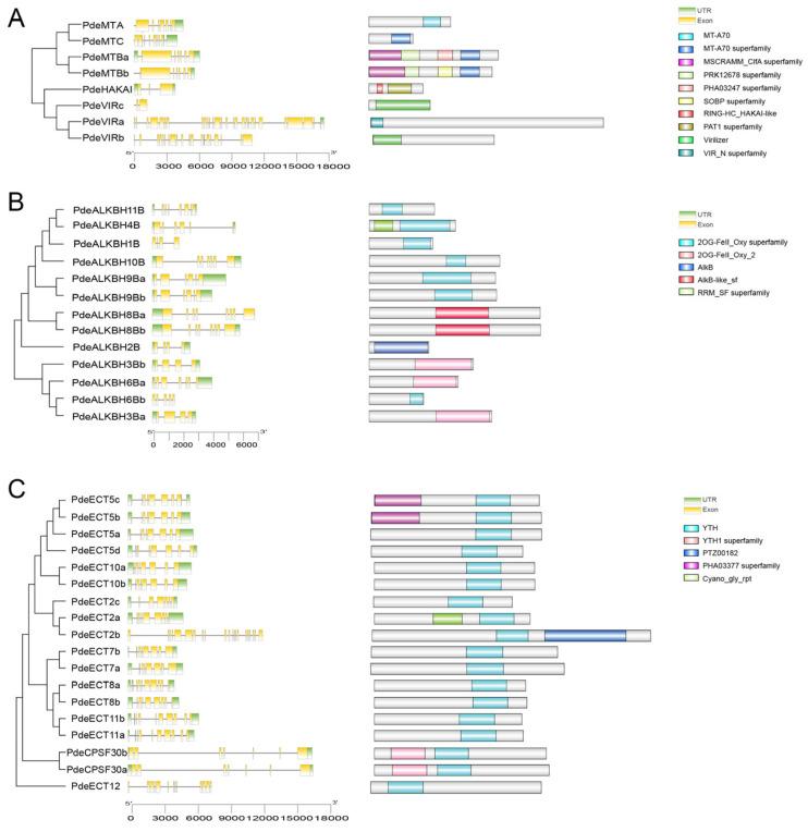
N6-methyladenosine (m6A) is the most prevalent chemical modification of eukaryotic RNA, playing a crucial role in regulating plant growth and development, stress responses, and other essential biological processes. The enzymes involved in m6A modification-methyltransferases (writers), demethylases (erasers), and recognition proteins (readers)-have been identified in various plant species; however, their roles in the economically significant tree species × (NL895) remain underexplored. In this study, we identified 39 m6A-related genes in the NL895 genome, comprising 8 writers, 13 erasers, and 18 readers. Evolutionary analysis indicated that the expansion of writers and readers primarily resulted from whole-genome duplication events. Purifying selection pressures were observed on all duplicated gene pairs, suggesting their essential roles in functional differentiation. Phylogenetic analysis revealed that writers, erasers, and readers are categorized into six, four, and two groups, respectively, with these genes being more conserved among dicotyledonous plants. Gene structure, protein domains, and motifs exhibited greater conservation within the same group. Promoter analysis of m6A-related genes showed enrichment of -acting elements associated with responses to light, phytohormones, and stress, indicating their potential involvement in gene expression regulation. Under cadmium treatment, the expression of all writers was significantly upregulated in both the aboveground and root tissues of NL895. This study systematically identified m6A-related gene families in × (NL895), elucidating their evolutionary patterns and expression regulation characteristics. These findings provide a theoretical foundation for analyzing the molecular mechanisms of m6A modification in poplar growth, development, and stress adaptation, and offered candidate genes for molecular breeding in forest trees.

摘要

N6-甲基腺苷(m6A)是真核生物RNA中最普遍的化学修饰,在调节植物生长发育、应激反应和其他重要生物学过程中发挥着关键作用。参与m6A修饰的酶——甲基转移酶(写入器)、去甲基化酶(擦除器)和识别蛋白(读取器)——已在多种植物物种中得到鉴定;然而,它们在具有重要经济价值的树种×(NL895)中的作用仍未得到充分研究。在本研究中,我们在NL895基因组中鉴定出39个与m6A相关的基因,包括8个写入器、13个擦除器和18个读取器。进化分析表明,写入器和读取器的扩增主要源于全基因组复制事件。在所有复制的基因对中均观察到纯化选择压力,表明它们在功能分化中起着重要作用。系统发育分析表明,写入器、擦除器和读取器分别分为六组、四组和两组,这些基因在双子叶植物中更为保守。同一组内的基因结构、蛋白质结构域和基序表现出更大的保守性。对m6A相关基因的启动子分析表明,与光、植物激素和应激反应相关的顺式作用元件富集,表明它们可能参与基因表达调控。在镉处理下,NL895地上部和根部组织中所有写入器的表达均显著上调。本研究系统地鉴定了×(NL895)中与m6A相关的基因家族,阐明了它们的进化模式和表达调控特征。这些发现为分析杨树生长、发育和胁迫适应过程中m6A修饰的分子机制提供了理论基础,并为林木分子育种提供了候选基因。

https://cdn.ncbi.nlm.nih.gov/pmc/blobs/9560/12251938/b68b9f64a8c4/plants-14-02017-g001.jpg

文献AI研究员

20分钟写一篇综述,助力文献阅读效率提升50倍。

立即体验

用中文搜PubMed

大模型驱动的PubMed中文搜索引擎

马上搜索

文档翻译

学术文献翻译模型,支持多种主流文档格式。

立即体验