Suppr超能文献

表型可塑性和雄激素受体旁路驱动去势抵抗性前列腺癌细胞模型对阿帕鲁胺的交叉耐药

Phenotypic Plasticity and Androgen Receptor Bypass Drive Cross-Resistance to Apalutamide in Castration-Resistant Prostate Cancer Cell Models.

作者信息

Simon Iris, Sanchez-Manas Jose Manuel, Perales Sonia, Martinez-Navajas Gonzalo, Ceron-Hernandez Jorge, Real Pedro J

机构信息

Gene Regulation, Stem Cells and Development Group, GENyO, Pfizer-University of Granada-Andalusian Regional Government Centre for Genomics and Oncological Research, Avenida de la Ilustracion 114, PTS Granada, 18016 Granada, Spain.

Department of Biochemistry and Molecular Biology I, Faculty of Science, University of Granada, Avenida Fuentenueva s/n, 18071 Granada, Spain.

出版信息

Int J Mol Sci. 2025 Jun 20;26(13):5939. doi: 10.3390/ijms26135939.

Abstract

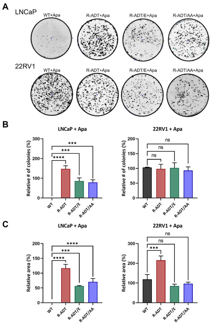
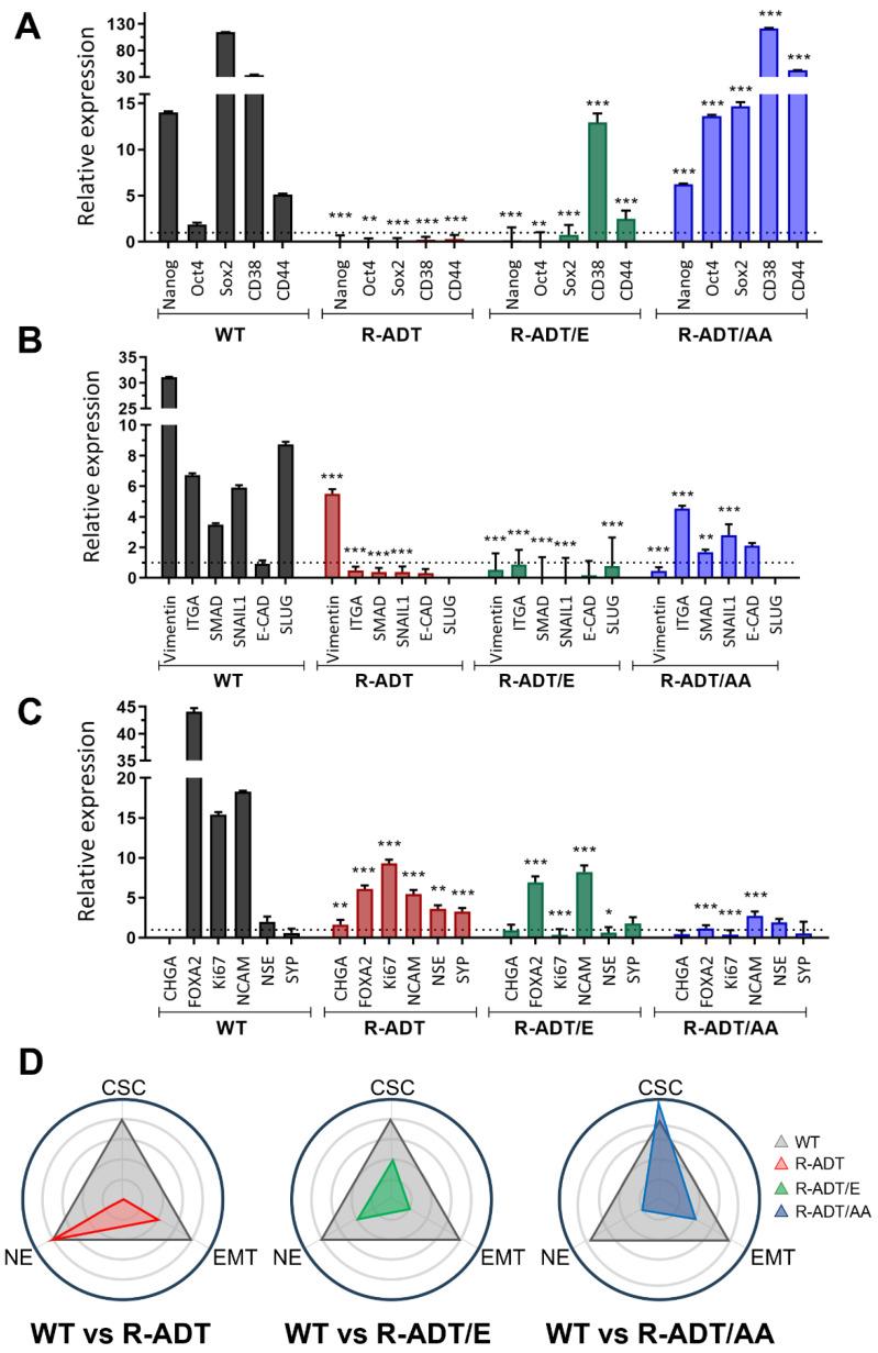
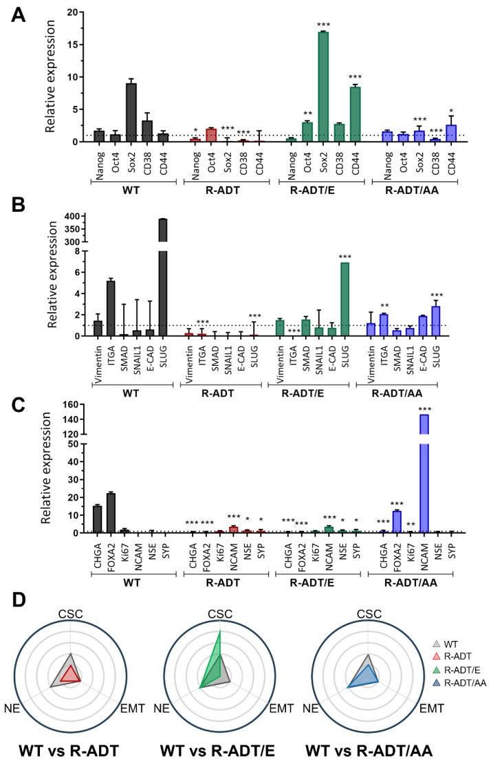
The treatment of choice for prostate cancer is androgen deprivation (ADT) and novel hormonal agents such as Abiraterone, Enzalutamide, or Apalutamide. Initially, this therapy is highly effective, but a significant challenge arises as most patients eventually develop resistance, resulting in castration-resistant prostate cancer (CRPC). Furthermore, the sequential use of these drugs can lead to cross-resistance, diminishing their efficacy. Tumor heterogeneity plays a pivotal role in the development of resistance to different treatments. This study utilized cellular models of CRPC to assess the response to Apalutamide when it was administered as a second- or third-line treatment. Functional and genetic analyses were conducted in various CRPC cell models exposed to Apalutamide. These analyses included real-time cell monitoring assays, flow cytometry, clonogenicity assays, and RT-qPCR. CRPC cell models were capable of continued proliferation, maintained cell cycle profiles similar to those of untreated cells, and retained their clonogenic potential. Cross-resistance to Apalutamide in models of ADT, ADT plus Enzalutamide, or Abiraterone resistance did not correlate with the expression levels of and variants. Gene expression analysis of resistant prostate cancer cell lines revealed that treatment with Apalutamide induced the emergence of more aggressive phenotypes, including cancer stem cells or neuroendocrine differentiation profiles. Most CRPC cell models developed cross-resistance to Apalutamide and were able to proliferate and retain their clonogenic capability. Apalutamide resistance was not linked to the expression of or variants but was instead associated to bypass of AR signaling pathway and the emergence of more aggressive expression profiles.

摘要

前列腺癌的首选治疗方法是雄激素剥夺疗法(ADT)以及使用阿比特龙、恩杂鲁胺或阿帕他胺等新型激素药物。最初,这种疗法非常有效,但随着大多数患者最终产生耐药性,从而导致去势抵抗性前列腺癌(CRPC),这就产生了一个重大挑战。此外,这些药物的序贯使用会导致交叉耐药,降低其疗效。肿瘤异质性在对不同治疗产生耐药性的过程中起着关键作用。本研究利用CRPC细胞模型来评估阿帕他胺作为二线或三线治疗药物时的反应。在各种暴露于阿帕他胺的CRPC细胞模型中进行了功能和基因分析。这些分析包括实时细胞监测分析、流式细胞术、克隆形成分析和逆转录定量聚合酶链反应(RT-qPCR)。CRPC细胞模型能够持续增殖,维持与未处理细胞相似的细胞周期特征,并保留其克隆形成潜力。在ADT、ADT加恩杂鲁胺或阿比特龙耐药模型中,对阿帕他胺的交叉耐药与[具体基因名称]和[具体基因名称]变体的表达水平无关。对耐药前列腺癌细胞系的基因表达分析表明,用阿帕他胺治疗会诱导出现更具侵袭性的表型,包括癌症干细胞或神经内分泌分化特征。大多数CRPC细胞模型对阿帕他胺产生交叉耐药,并能够增殖并保留其克隆形成能力。阿帕他胺耐药与[具体基因名称]或[具体基因名称]变体的表达无关,而是与雄激素受体(AR)信号通路的绕过以及更具侵袭性的表达特征的出现有关。

https://cdn.ncbi.nlm.nih.gov/pmc/blobs/2e05/12250327/4a23ea7c0b2b/ijms-26-05939-g001.jpg

文献AI研究员

20分钟写一篇综述,助力文献阅读效率提升50倍。

立即体验

用中文搜PubMed

大模型驱动的PubMed中文搜索引擎

马上搜索

文档翻译

学术文献翻译模型,支持多种主流文档格式。

立即体验