Suppr超能文献

建立U-87MG细胞纤维化作为一种新型体外模型以分析胶质母细胞瘤细胞对替莫唑胺的敏感性。

Establishment of U-87MG Cellular Fibrosis as a Novel in Vitro Model to Analyze Glioblastoma Cells' Sensitivity to Temozolomide.

作者信息

Lopardo Valentina, Esposito Roberta Maria, Pagano Zottola Antonio C, Santoro Federica, Grasso Nicola, Carotenuto Alfonso, Puca Annibale Alessandro, Ciaglia Elena

机构信息

Department of Medicine, Surgery and Dentistry "Scuola Medica Salernitana", University of Salerno, Via Salvatore Allende, 84081 Baronissi, Italy.

Bordeaux Institute of Oncology, BRIC, INSERM, Unit U1312, University of Bordeaux, 33600 Pessac, France.

出版信息

Int J Mol Sci. 2025 Jun 25;26(13):6121. doi: 10.3390/ijms26136121.

Abstract

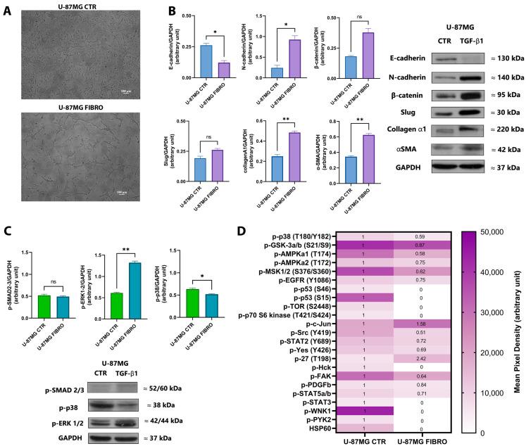
Glioblastoma (GBM), a highly malignant brain tumor, arises within a complex microenvironment that plays a critical role in facilitating tumor progression, ensuring survival, and enabling immune evasion, ultimately contributing to therapeutic resistance. Cancer-associated fibrosis is increasingly recognized as a key factor in the tumor pathophysiology, particularly in extracranial cancers, and reported therapeutic strategies in several cancers consist of the current use of the standard-of-care treatment combined with anti-fibrotic drugs. However, it remains unclear how the fibrotic changes associated with the GBM microenvironment contribute to the transformation of GBM from a chemosensitive state to a chemoresistant one. Here, we developed an in vitro model that mimics a fibrosis-like mechanism using the U-87MG GBM cell line. To achieve this, we identified the optimal experimental conditions (i.e., U-87MG cultured in serum-deprivation medium in the presence of recombinant TGF-B1 at 5 ng/mL for 72 h) that effectively induced fibrosis, as suggested by the counter-regulated expression of E- and N-cadherin and sustained levels of α-SMA and collagen I. As expected, U-87MG fibrotic cells were demonstrated to be more resistant to TMZ (predicted EC = 35 µM) as compared to the non-fibrotic counterpart (EC not achieved here; predicted EC = 351 µM). Accordingly, the anti-fibrotic uPAcyclin-a new derivative cyclic compound inspired as a A6 decapeptide drug-showed a significant cytotoxic effect, sensitizing resistant U-87MG fibrotic cells to TMZ. This highlights that targeting fibrosis may help to overcome TMZ resistance in GBM.

摘要

胶质母细胞瘤(GBM)是一种高度恶性的脑肿瘤,发生于一个复杂的微环境中,该微环境在促进肿瘤进展、确保肿瘤存活和实现免疫逃逸方面发挥着关键作用,最终导致治疗抵抗。癌症相关纤维化越来越被认为是肿瘤病理生理学中的一个关键因素,尤其是在颅外癌症中,并且在几种癌症中报道的治疗策略包括当前使用的标准治疗方法与抗纤维化药物联合使用。然而,与GBM微环境相关的纤维化变化如何导致GBM从化学敏感状态转变为化学耐药状态仍不清楚。在这里,我们使用U-87MG胶质母细胞瘤细胞系开发了一种模拟纤维化样机制的体外模型。为了实现这一点,我们确定了最佳实验条件(即U-87MG在5 ng/mL重组转化生长因子-β1存在下于血清饥饿培养基中培养72小时),如E-钙黏蛋白和N-钙黏蛋白的反向调节表达以及α-平滑肌肌动蛋白和胶原蛋白I的持续水平所表明的,该条件有效地诱导了纤维化。正如预期的那样,与非纤维化细胞相比(此处未达到预测的半数有效浓度;预测的半数有效浓度=351 μM),U-87MG纤维化细胞对替莫唑胺(TMZ)(预测的半数有效浓度=35 μM)表现出更强的耐药性。因此,抗纤维化药物尿激酶环素——一种受A6十肽药物启发的新型环状化合物——显示出显著的细胞毒性作用,使耐药的U-87MG纤维化细胞对TMZ敏感。这突出表明,针对纤维化可能有助于克服GBM中的TMZ耐药性。

https://cdn.ncbi.nlm.nih.gov/pmc/blobs/0e5c/12249993/b6e933e5ad24/ijms-26-06121-g001.jpg

文献AI研究员

20分钟写一篇综述,助力文献阅读效率提升50倍。

立即体验

用中文搜PubMed

大模型驱动的PubMed中文搜索引擎

马上搜索

文档翻译

学术文献翻译模型,支持多种主流文档格式。

立即体验