Suppr超能文献

成纤维细胞衍生的转化生长因子β1调节皮肤修复和纤维化。

Fibroblast-Derived TGFβ1 Regulates Skin Repair and Fibrosis.

作者信息

Willenborg Sebastian, Schönborn Katrin, Sawant Mugdha, Bornikoel Anna, Yamane Takumi, Zeinert Isabel, Eckes Beate, Eming Sabine A, Krieg Thomas

机构信息

Department of Dermatology, University of Cologne, Cologne, Germany.

Translational Matrix Biology, University of Cologne, Medical Faculty, Cologne, Germany.

出版信息

Wound Repair Regen. 2025 Jul-Aug;33(4):e70065. doi: 10.1111/wrr.70065.

Abstract

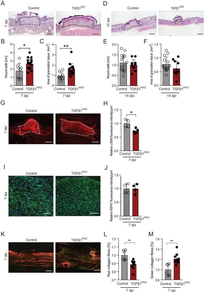
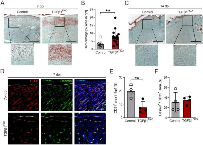
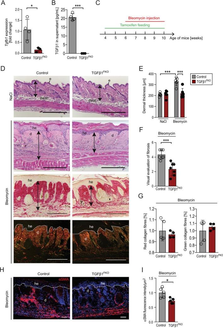
Activation of fibroblasts and formation of myofibroblasts are essential for granulation tissue formation following injury. In fibrotic reactions, excessive deposition of ECM by the activated fibroblasts determines scar formation and functional failure. Although these events critically depend on the activity of a plethora of growth factors and cytokines, TGFβ1 is a unique player controlling the immune response and proliferation of many cell types. Different cell types contribute to its release and activation, which is also regulated by the interaction with the ECM and by mechanical forces. The aim of this study was to elaborate whether fibroblast-derived TGFβ1 plays a critical role during these processes. The data demonstrate a dynamic expression of TGFβ1 during tissue repair. Cell-specific ablation of Tgfb1 in fibroblasts revealed that deletion of TGFβ1 attenuates bleomycin-induced skin fibrosis and perturbs maturation of granulation tissue in skin wounds. Absence of fibroblast-derived TGFβ1 induced vascular alterations (less vascular density and branching, haemorrhage) in early wound healing. This was associated with alterations in the formation of stable ECM structure. This can be explained by paracrine regulation of endothelial cells or pericytes by fibroblast-released TGFβ1 and by impaired expression of pro-angiogenic factors in TGFβ1-deficient fibroblasts. Our findings provide novel mechanistic insights into the central role of fibroblast-derived TGFβ1 for early stages of tissue repair and fibrosis in the skin.

摘要

成纤维细胞的激活和肌成纤维细胞的形成对于损伤后肉芽组织的形成至关重要。在纤维化反应中,活化的成纤维细胞过度沉积细胞外基质决定了瘢痕形成和功能衰竭。尽管这些事件严重依赖于大量生长因子和细胞因子的活性,但转化生长因子β1(TGFβ1)是控制许多细胞类型免疫反应和增殖的独特因子。不同细胞类型参与其释放和激活,这也受与细胞外基质的相互作用和机械力的调节。本研究的目的是阐明成纤维细胞衍生的TGFβ1在这些过程中是否起关键作用。数据表明TGFβ1在组织修复过程中呈动态表达。成纤维细胞中Tgfb1的细胞特异性缺失表明,TGFβ1的缺失减轻了博来霉素诱导的皮肤纤维化,并扰乱了皮肤伤口肉芽组织的成熟。成纤维细胞衍生的TGFβ1缺失在伤口愈合早期引起血管改变(血管密度和分支减少、出血)。这与稳定细胞外基质结构形成的改变有关。这可以通过成纤维细胞释放的TGFβ1对内皮细胞或周细胞的旁分泌调节以及TGFβ1缺陷型成纤维细胞中促血管生成因子表达受损来解释。我们的研究结果为成纤维细胞衍生的TGFβ1在皮肤组织修复和纤维化早期阶段的核心作用提供了新的机制见解。

https://cdn.ncbi.nlm.nih.gov/pmc/blobs/10b8/12256102/fd29aab67b5e/WRR-33-0-g004.jpg

文献AI研究员

20分钟写一篇综述,助力文献阅读效率提升50倍。

立即体验

用中文搜PubMed

大模型驱动的PubMed中文搜索引擎

马上搜索

文档翻译

学术文献翻译模型,支持多种主流文档格式。

立即体验