Suppr超能文献

鼻内三价候选疫苗可引发针对肺炎球菌肺炎的广泛体液免疫和细胞免疫。

Intranasal trivalent candidate vaccine elicits broad humoral and cellular immunity against pneumococcal pneumonia.

作者信息

Ren Fangyu, Huang Luyun, Luo Shilu, Liu Changjin, Chen Xianlian, Yao Xin, Linghu Qiqi, Hu Huaqin, Huang Xiaoyu, Hu Yuanqin, Huang Jian, Min Xun

机构信息

Department of Laboratory Medicine, Affiliated Hospital of Zunyi Medical University, Zunyi, Guizhou, China.

School of Laboratory Medicine, Zunyi Medical University, Zunyi, Guizhou, China.

出版信息

Front Cell Infect Microbiol. 2025 Jun 27;15:1563661. doi: 10.3389/fcimb.2025.1563661. eCollection 2025.

Abstract

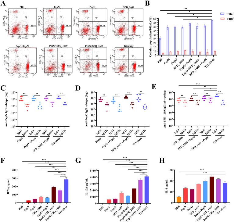
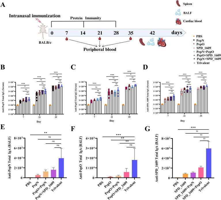
is an important pathogen causing public health problems worldwide. Existing pneumococcal vaccines provide protection against only a few of the more than 100 pneumococcal serotypes, highlighting the urgent need for new preventive strategies. Pneumococcal protein vaccines have attracted considerable attention owing to their favorable immunogenicity and antigen conservation, and have demonstrated protective potential against non-serotype-dependent infections. Mice immunized with a trivalent vaccine targeting protein PepN, PepO, and SPD_1609 elicited a robust humoral immune response, as well as Th1, Th2, and Th17 cellular immune responses. The antiserum derived from the trivalent vaccine significantly inhibited adhesion to A549 cells, reduced pneumococcal colonization in the nasopharynx, and improved lung tissue damage and inflammatory responses compared to the monovalent or bivalent vaccine group. In terms of protection, the trivalent vaccine significantly increased the survival rate of infected mice. The findings suggest that the trivalent vaccine targeting PepN, PepO, and SPD_1609 is a promising multivalent vaccine candidate against .

摘要

是一种在全球范围内引发公共卫生问题的重要病原体。现有的肺炎球菌疫苗仅能针对100多种肺炎球菌血清型中的少数几种提供保护,这凸显了对新预防策略的迫切需求。肺炎球菌蛋白疫苗因其良好的免疫原性和抗原保守性而备受关注,并已显示出对非血清型依赖性感染的保护潜力。用靶向蛋白PepN、PepO和SPD_1609的三价疫苗免疫的小鼠引发了强烈的体液免疫反应以及Th1、Th2和Th17细胞免疫反应。与单价或二价疫苗组相比,三价疫苗产生的抗血清显著抑制了对A549细胞的粘附,减少了肺炎球菌在鼻咽部的定植,并改善了肺组织损伤和炎症反应。在保护方面,三价疫苗显著提高了感染小鼠的存活率。研究结果表明,靶向PepN、PepO和SPD_1609的三价疫苗是一种有前景的针对……的多价疫苗候选物。

https://cdn.ncbi.nlm.nih.gov/pmc/blobs/37a6/12245901/cd9453363d8f/fcimb-15-1563661-g001.jpg

文献AI研究员

20分钟写一篇综述,助力文献阅读效率提升50倍。

立即体验

用中文搜PubMed

大模型驱动的PubMed中文搜索引擎

马上搜索

文档翻译

学术文献翻译模型,支持多种主流文档格式。

立即体验