Suppr超能文献

口服镧镍氧化物可调节小鼠的免疫系统、调节肠道菌群并诱导肠道自噬。

Oral exposure to LaNiO regulates the immune system, modulates gut flora, and induces intestinal autophagy in mice.

作者信息

Lin Xiaoying, Zhang Yanfei, Liu Qingxuan, Wu Di, Zuo Lili, Zhang Yuanbao, Shi Nianqiu, Chen Rui

机构信息

Jilin Medical University Jilin 132013 Jilin China

Beijing Key Laboratory of Occupational Safety and Health, Institute of Urban Safety and Environmental Science, Beijing Academy of Science and Technology Beijing 100054 China

出版信息

Nanoscale Adv. 2025 Jun 23. doi: 10.1039/d5na00089k.

Abstract

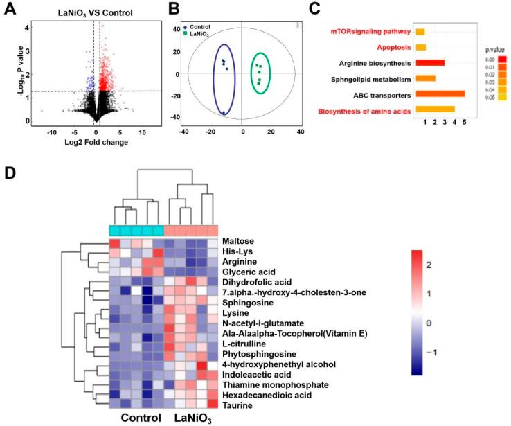
LaNiO exhibits outstanding physical and chemical properties, demonstrating promising potential for regulating immune responses in disease contexts. We discovered that LaNiO promotes autophagy and immune suppression. After oral administration of LaNiO in mice (7 days post single exposure at a dose of 10 mg kg), techniques from metallomics, microbiology, metabolomics, and molecular biology are used to evaluate toxicity, elemental distribution, intestinal autophagy, immune suppression, and effects on intestinal microbiota and metabolites. The results indicate that following a single oral administration of 10 mg per kg LaNiO to mice over 7 days, both La and Ni primarily accumulated in the gut. LaNiO suppressed the immune responses through down-regulation of TNF-α and IL-6. Furthermore, LaNiO increased the abundance of intestinal microbiota and metabolites, with up-regulated microbiota such as , , , , , , and so on, as well as amino acids and bile acid metabolites such as glutamate, lysine, l-citrulline, and 7α-hydroxy-4-cholesten-3-one. Then, LaNiO can induce autophagy, including up-regulation of LC3A/B I/II and down-regulation of p62. In summary, oral exposure to LaNiO in mice regulates the immune system, modulates gut flora, and induces intestinal autophagy. This study provides meaningful data for the safety of LaNiO oral application and formulation.

摘要

镧镍氧化物(LaNiO)具有出色的物理和化学性质,在疾病背景下调节免疫反应方面显示出有前景的潜力。我们发现LaNiO能促进自噬和免疫抑制。在给小鼠口服LaNiO后(单次暴露剂量为10毫克/千克,7天后),运用金属组学、微生物学、代谢组学和分子生物学技术来评估毒性、元素分布、肠道自噬、免疫抑制以及对肠道微生物群和代谢物的影响。结果表明,在7天内给小鼠单次口服每千克10毫克的LaNiO后,镧(La)和镍(Ni)主要积聚在肠道中。LaNiO通过下调肿瘤坏死因子-α(TNF-α)和白细胞介素-6(IL-6)来抑制免疫反应。此外,LaNiO增加了肠道微生物群和代谢物的丰度,上调的微生物群如……等等,以及氨基酸和胆汁酸代谢物如谷氨酸、赖氨酸、L-瓜氨酸和7α-羟基-4-胆甾烯-3-酮。然后,LaNiO可诱导自噬,包括微管相关蛋白1轻链3A/B(LC3A/B)I/II的上调和p62的下调。总之,小鼠口服LaNiO可调节免疫系统、调节肠道菌群并诱导肠道自噬。本研究为LaNiO口服应用和制剂的安全性提供了有意义的数据。

https://cdn.ncbi.nlm.nih.gov/pmc/blobs/7781/12323828/62bf11839654/d5na00089k-f1.jpg

文献AI研究员

20分钟写一篇综述,助力文献阅读效率提升50倍。

立即体验

用中文搜PubMed

大模型驱动的PubMed中文搜索引擎

马上搜索

文档翻译

学术文献翻译模型,支持多种主流文档格式。

立即体验