Suppr超能文献

枸杞多糖提取物通过调控SIRT1/PGC-1α轴减轻脑缺血再灌注损伤的机制研究

Mechanism study on the attenuation of cerebral ischemia-reperfusion injury by LBP extract through regulation of SIRT1/PGC-1α axis.

作者信息

Niu Qingfeng, Peng Jiahui, Zhou Yujia, Li Xiaowen, Liu Ouya, Xin Cheng, Liu Ping, Hei Changchun, Yang Xiao

机构信息

Department of Neurology, General Hospital of Ningxia Medical University, Yinchuan, China.

Peking University First Hospital-Ningxia Women Children Hospital, Yinchuan, China.

出版信息

Transl Neurosci. 2025 Jul 11;16(1):20250377. doi: 10.1515/tnsci-2025-0377. eCollection 2025 Jan 1.

Abstract

OBJECTIVE

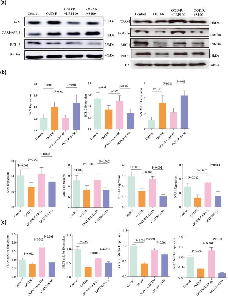
This study aims to determine if polysaccharides (LBP) extract attenuate oxidative stress by regulating the SIRT1/PGC-1α axis, potentially ameliorating oxygen-glucose deprivation/reperfusion (OGD/R)-induced neuronal damage.

METHODS

A cellular hypoxia/reoxygenation model (OGD/R) using HT22 cells was established to simulate cerebral ischemia-reperfusion injury. Cells were allocated into four groups: normal (Control), hypoxia (OGD/R), LBP extract-treated (OGD/R + LBP at 25, 50, 100 μg/mL), and SIRT1-inhibited (OGD/R + S100). Western blot and qPCR were performed to detect the expression of pathway-related factors, oxidative stress, mitochondrial function, and apoptosis-related factors.

RESULTS

Compared to the Control group, the OGD/R group exhibited significantly reduced cell survival, increased LDH release, apoptosis rate, and reactive oxygen species (ROS) levels. After intervention with LBP extract, cell survival increased, LDH release, ROS levels, and apoptosis rates reduced. The above injuries were associated with the inhibition of the SIRT1/PGC-1α pathway. LBP extract can attenuate the hypoxia-reperfusion-induced inhibition of the SIRT1/PGC-1α pathway and reverse the resulting high levels of oxidative stress and apoptosis, ultimately ameliorating cellular injury.

CONCLUSION

LBP extract's protective effects against ischemia-reperfusion injury in HT22 cells appear linked to the modulation of the SIRT1/PGC-1α pathway and a reduction in oxidative stress.

摘要

目的

本研究旨在确定枸杞多糖(LBP)提取物是否通过调节SIRT1/PGC-1α轴减轻氧化应激,从而潜在改善氧糖剥夺/再灌注(OGD/R)诱导的神经元损伤。

方法

利用HT22细胞建立细胞缺氧/复氧模型(OGD/R)以模拟脑缺血再灌注损伤。细胞被分为四组:正常组(对照)、缺氧组(OGD/R)、LBP提取物处理组(OGD/R + 25、50、100μg/mL的LBP)和SIRT1抑制组(OGD/R + S100)。采用蛋白质免疫印迹法和定量聚合酶链反应检测通路相关因子、氧化应激、线粒体功能及凋亡相关因子的表达。

结果

与对照组相比,OGD/R组细胞存活率显著降低,乳酸脱氢酶(LDH)释放增加、凋亡率及活性氧(ROS)水平升高。LBP提取物干预后,细胞存活率增加,LDH释放、ROS水平及凋亡率降低。上述损伤与SIRT1/PGC-1α通路的抑制有关。LBP提取物可减轻缺氧再灌注诱导的SIRT1/PGC-1α通路抑制,并逆转由此产生的高水平氧化应激和凋亡,最终改善细胞损伤。

结论

LBP提取物对HT22细胞缺血再灌注损伤的保护作用似乎与SIRT1/PGC-1α通路的调节及氧化应激的降低有关。

https://cdn.ncbi.nlm.nih.gov/pmc/blobs/d283/12258424/ec0d1eed0d6b/j_tnsci-2025-0377-fig001.jpg

文献AI研究员

20分钟写一篇综述,助力文献阅读效率提升50倍。

立即体验

用中文搜PubMed

大模型驱动的PubMed中文搜索引擎

马上搜索

文档翻译

学术文献翻译模型,支持多种主流文档格式。

立即体验