Suppr超能文献

患者来源的胃癌类器官模型揭示了低黏附性癌中的异质性和基质介导的化疗耐药性。

Patient-derived gastric cancer organoids model heterogeneity and stroma-mediated chemoresistance in poorly cohesive carcinoma.

作者信息

Yin Yi, Zeng Shuhong, Zhang Hui, Wang Shuangshuang, Ke Fei, Rui Qiang, Zhou Jinyong, Zhuang Yuwen, Shen Weixing, Qian Jun, Liu Shenlin

机构信息

Department of Oncology, Affiliated Hospital of Nanjing University of Chinese Medicine, Jiangsu Province Hospital of Chinese Medicine, Nanjing, Jiangsu, China.

No. 1 Clinical Medical College, Nanjing University of Chinese Medicine, Nanjing, Jiangsu, China.

出版信息

Front Mol Biosci. 2025 Jun 30;12:1631168. doi: 10.3389/fmolb.2025.1631168. eCollection 2025.

Abstract

OBJECTIVE

Gastric cancer (GC) remains a leading cause of cancer-related mortality, with poorly cohesive carcinoma (PCC) exhibiting rising incidence and poor therapeutic responses. In this study, we constructed a panel of patient-derived organoids of GC and used them to understand histological accuracy and sensitivity profiles as well as the influence of microenvironment on these special GC subtypes.

METHODS

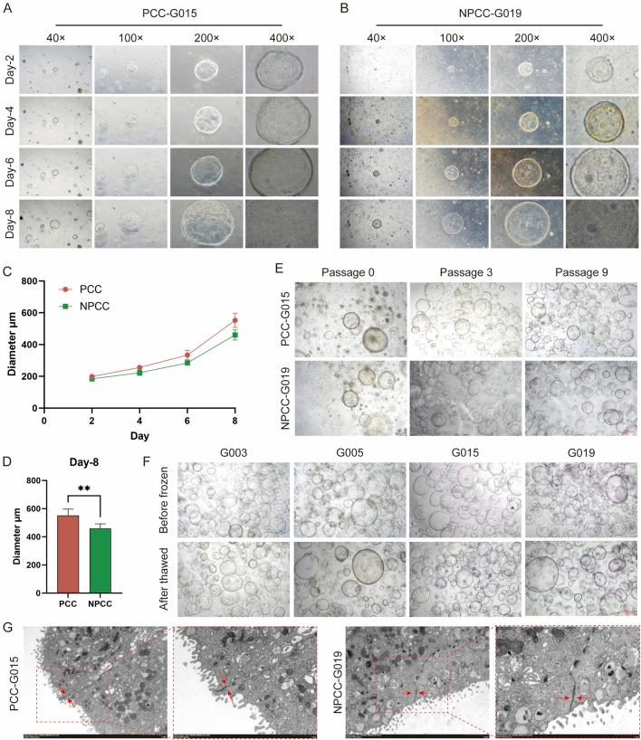
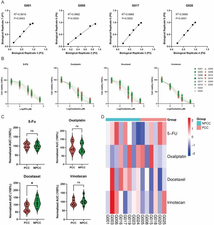
A total of 23 patient-derived GC organoid models including 12 PCC and 11 non-poorly cohesive carcinoma (NPCC) were established. Histopathological and genetic fidelity to primary tumors was validated using immunohistochemistry (IHC), immunofluorescence (IF), and H&E staining. Relative growth kinetics between PCC and NPCC organoids were measured and compared. Sizes of subcutaneously xenografted tumors harbored by mice representing different types of GC organoids were analyzed. We further examined drug sensitivities between docetaxel, 5-fuorouracil (5-FU), oxaliplatin, and irinotecan against our collected samples of patient-derived organoids. The impact of cancer-associated fibroblasts (CAFs) on organoid growth and chemoresistance was analyzed via co-culture experiments.

RESULTS

Organoids retained genetic and histopathological features of primary tumors. PCC-derived organoids displayed rapid growth characteristics and produced more rapidly growing tumors than NPCC. PCC organoids showed heightened sensitivity to docetaxel with lower IC, but no significant differences were observed for 5-FU, oxaliplatin, or irinotecan. CAF co-culture enhanced organoid proliferation and conferred resistance to all tested chemotherapeutic agents.

CONCLUSION

Patient-derived GC organoids especially PCC subtypes reliably recapitulate the complexity of solid-tumors heterogeneity, predict drug responses, and elucidate stromal contributions to therapy resistance. This model could be used to develop tailoring treatments and improve personalization of therapy for clinical management of PCC.

摘要

目的

胃癌(GC)仍然是癌症相关死亡的主要原因,低黏附性癌(PCC)的发病率呈上升趋势且治疗反应不佳。在本研究中,我们构建了一组源自患者的胃癌类器官,并利用它们来了解组织学准确性和敏感性概况以及微环境对这些特殊胃癌亚型的影响。

方法

共建立了23个源自患者的胃癌类器官模型,其中包括12个PCC模型和11个非低黏附性癌(NPCC)模型。使用免疫组织化学(IHC)、免疫荧光(IF)和苏木精-伊红(H&E)染色验证类器官与原发性肿瘤的组织病理学和基因保真度。测量并比较PCC和NPCC类器官之间的相对生长动力学。分析代表不同类型胃癌类器官的小鼠皮下移植瘤的大小。我们进一步检测了多西他赛、5-氟尿嘧啶(5-FU)、奥沙利铂和伊立替康对我们收集的源自患者的类器官样本的药物敏感性。通过共培养实验分析癌症相关成纤维细胞(CAF)对类器官生长和化疗耐药性的影响。

结果

类器官保留了原发性肿瘤的基因和组织病理学特征。源自PCC的类器官表现出快速生长的特性,并且比NPCC产生生长更快的肿瘤。PCC类器官对多西他赛表现出更高的敏感性,IC较低,但在5-FU、奥沙利铂或伊立替康方面未观察到显著差异。CAF共培养增强了类器官增殖并赋予对所有测试化疗药物的耐药性。

结论

源自患者的胃癌类器官,尤其是PCC亚型,可靠地概括了实体瘤异质性的复杂性,预测药物反应,并阐明基质对治疗耐药性的影响。该模型可用于制定定制治疗方案并改善PCC临床管理的治疗个性化。

https://cdn.ncbi.nlm.nih.gov/pmc/blobs/e8d0/12256257/1de70a86380f/fmolb-12-1631168-g001.jpg

文献AI研究员

20分钟写一篇综述,助力文献阅读效率提升50倍。

立即体验

用中文搜PubMed

大模型驱动的PubMed中文搜索引擎

马上搜索

文档翻译

学术文献翻译模型,支持多种主流文档格式。

立即体验