Suppr超能文献

载有人β-防御素-2的海藻酸盐基水凝胶促进糖尿病模型中耐甲氧西林金黄色葡萄球菌感染伤口的愈合:一项临床前概念验证研究。

Alginate-based hydrogels loaded with human β-defensin-2 promote healing of MRSA-infected wounds in a diabetic model: a preclinical proof-of-concept study.

作者信息

Da Silva Jessica, Calheiros Daniela, Gonçalves Teresa, Silva Eduardo A, Carvalho Eugénia, Leal Ermelindo C

机构信息

Institute for Interdisciplinary Research, Doctoral Program in Experimental Biology and Biomedicine (PDBEB), University of Coimbra, Coimbra, Portugal.

CNC-UC-Center for Neuroscience and Cell Biology, University of Coimbra, Coimbra, Portugal.

出版信息

Clin Exp Med. 2025 Jul 15;25(1):250. doi: 10.1007/s10238-025-01798-6.

Abstract

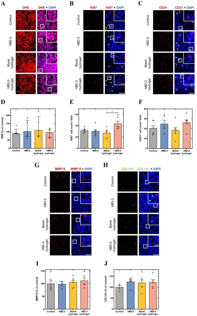
Diabetic foot infections (DFIs), resulting from microbial colonization and proliferation in non-healing diabetic wounds, are among the most serious and common complications in patients with diabetes. As antimicrobial resistance continues to rise, the clinical management of DFI persists as a major challenge, emphasizing the need for novel therapeutic approaches. In this study, we aimed to combine the dual antimicrobial and pro-healing properties of antimicrobial peptides (AMPs) with the intrinsic characteristics of the alginate polymer as an encouraging strategy to address the multifactorial etiology of chronic wounds. Using ionic cross-linking with calcium sulfate, we developed alginate-based hydrogels with a nanometric porous structure for the sustained delivery of the AMP human β-defensin-2 (hBD-2) to promote wound healing in conditions of diabetes. The effects of the produced hBD-2 hydrogels were assessed in a streptozotocin-induced diabetic mouse model with wounds infected by methicillin-resistant Staphylococcus aureus (MRSA). Overall, hBD-2 hydrogels improved wound closure, by promoting re-epithelialization and tissue remodeling, ultimately restoring normal epidermal thickness. Moreover, hBD-2 hydrogels attenuated the wound MRSA load, while decreasing the inflammatory state. Lastly, hBD-2 hydrogels increased the number of Ki67 cells and CD31 cells, indicating improved cellular proliferation and angiogenesis, ultimately supporting the evidence of an early progression toward the final phases of wound healing. Despite the difficult MRSA-infected wound conditions, the findings underline the potential of hBD-2 hydrogels as a promising treatment for chronic wounds such as DFUs, owing to antimicrobial, anti-inflammatory, and tissue-regenerative properties.

摘要

糖尿病足感染(DFIs)是糖尿病患者最严重且常见的并发症之一,由微生物在不愈合的糖尿病伤口中定植和增殖引起。随着抗菌药物耐药性持续上升,DFI的临床管理仍然是一项重大挑战,这凸显了对新型治疗方法的需求。在本研究中,我们旨在将抗菌肽(AMPs)的双重抗菌和促愈合特性与藻酸盐聚合物的固有特性相结合,作为一种应对慢性伤口多因素病因的鼓舞人心的策略。通过与硫酸钙进行离子交联,我们开发了具有纳米多孔结构的藻酸盐基水凝胶,用于持续递送AMP人β-防御素-2(hBD-2),以促进糖尿病条件下的伤口愈合。在链脲佐菌素诱导的糖尿病小鼠模型中评估所制备的hBD-2水凝胶的效果,该模型的伤口被耐甲氧西林金黄色葡萄球菌(MRSA)感染。总体而言,hBD-2水凝胶通过促进上皮再形成和组织重塑改善了伤口闭合,最终恢复了正常的表皮厚度。此外,hBD-2水凝胶减轻了伤口处MRSA的负荷,同时降低了炎症状态。最后,hBD-2水凝胶增加了Ki67细胞和CD31细胞的数量,表明细胞增殖和血管生成得到改善,最终支持了伤口愈合早期向最后阶段进展的证据。尽管存在MRSA感染伤口的困难情况,但这些发现强调了hBD-2水凝胶因其抗菌、抗炎和组织再生特性而作为糖尿病足溃疡等慢性伤口的一种有前景治疗方法的潜力。

https://cdn.ncbi.nlm.nih.gov/pmc/blobs/680a/12263799/63b8180a82c5/10238_2025_1798_Fig1_HTML.jpg

文献AI研究员

20分钟写一篇综述,助力文献阅读效率提升50倍。

立即体验

用中文搜PubMed

大模型驱动的PubMed中文搜索引擎

马上搜索

文档翻译

学术文献翻译模型,支持多种主流文档格式。

立即体验