Suppr超能文献

遗传共病机制的新见解:2型糖尿病与原发性开角型青光眼

New insights into genetic comorbidity mechanisms: type 2 diabetes and primary open-angle glaucoma.

作者信息

Wang Yixu, Tian Ye, Quan Yumeng, Zhou Shuyan, Dang Yufei, Zhang Xiaoxia, Pei Cheng

机构信息

Department of Ophthalmology, The First Affiliated Hospital of Xi'an Jiaotong University, Xi'an, Shanxi, China.

Fudan University, Shanghai, China.

出版信息

BMJ Open Ophthalmol. 2025 Jul 16;10(1):e002219. doi: 10.1136/bmjophth-2025-002219.

Abstract

AIMS

To investigate the shared genetic mechanisms between type 2 diabetes (T2D) and primary open-angle glaucoma (POAG). Using large-scale genome-wide association study (GWAS) data, we performed single nucleotide polymorphism (SNP) level analysis to detect pleiotropic variants and loci, paired eQTL mapping analysis and gene-level analysis to identify candidate pleiotropic genes. In addition, Mendelian randomisation (MR) analysis was performed to assess causal associations.

MATERIALS AND METHODS

We used POAG GWAS data from Finngen (9565 cases and 430 250 controls) and T2D GWAS data from 55 555 European ancestry samples. We used Linkage Disequilibrium SCore (LDSC) regression to assess the genetic association between T2D and POAG and further used PLeiotropic Analysis under the COmposite null hypothesis (PLACO) to identify shared genetic variants between paired traits. Finally, we further used MR analysis to explore the causal association between T2D and POAG at the genetic level.

RESULTS

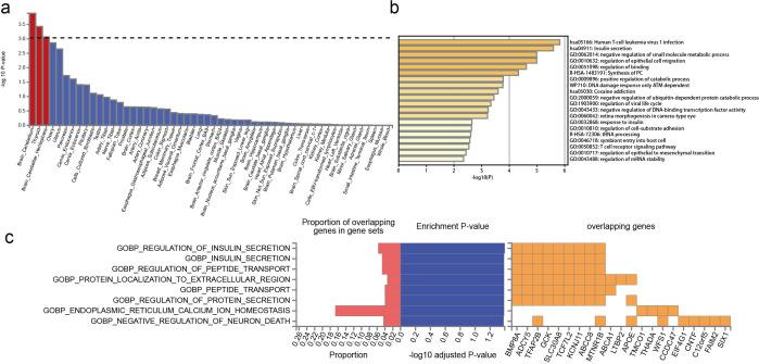
The LDSC results and MR analysis revealed that the T2D effect was significantly higher than that of the POAG (OR=1.09, 95% CI 1.03 to 1.14, p=1.50×10). The PLACO property analysis determined that the T2D sum POAG shared 178 individual SNPs, separate localisation of 79 individual causes. The five most popular choices are based on the effectiveness of , , , and . expression quantitative trait loci mapping further revealed 36 genes with regulatory roles in optic nerve-related brain tissues. Functional enrichment analyses indicated that these pleiotropic genes are involved in neurodevelopmental, neuroprotective and metabolic pathways, with tissue-specific enrichment observed in neural, pancreatic, adipose and retinal tissues. It is possible to present the main comorbid mechanisms of T2D and POAG.

CONCLUSIONS

Our study provides new insights into the aetiology and pathogenesis of T2D and POAG at the genetic level.

摘要

目的

研究2型糖尿病(T2D)与原发性开角型青光眼(POAG)之间共享的遗传机制。利用大规模全基因组关联研究(GWAS)数据,我们进行了单核苷酸多态性(SNP)水平分析以检测多效性变异和基因座,进行配对表达数量性状基因座(eQTL)定位分析和基因水平分析以鉴定候选多效性基因。此外,还进行了孟德尔随机化(MR)分析以评估因果关联。

材料与方法

我们使用了来自芬兰基因研究(Finngen)的POAG GWAS数据(9565例病例和430250例对照)以及来自55555例欧洲血统样本的T2D GWAS数据。我们使用连锁不平衡评分(LDSC)回归来评估T2D与POAG之间的遗传关联,并进一步使用复合零假设下的多效性分析(PLACO)来识别配对性状之间共享的遗传变异。最后,我们进一步使用MR分析来探索T2D与POAG在基因水平上的因果关联。

结果

LDSC结果和MR分析显示,T2D的效应显著高于POAG(优势比=1.09,95%置信区间1.03至1.14,p=1.50×10)。PLACO属性分析确定T2D和POAG共享178个个体SNP,79个个体病因的单独定位。五个最常见的选择基于 、 、 、 和 的有效性。表达数量性状基因座定位进一步揭示了36个在视神经相关脑组织中具有调节作用的基因。功能富集分析表明,这些多效性基因参与神经发育、神经保护和代谢途径,在神经、胰腺、脂肪和视网膜组织中观察到组织特异性富集。有可能呈现T2D和POAG的主要共病机制。

结论

我们的研究在基因水平上为T2D和POAG的病因学和发病机制提供了新的见解。

https://cdn.ncbi.nlm.nih.gov/pmc/blobs/61fc/12273101/f0a7eef6468a/bmjophth-10-1-g001.jpg

文献AI研究员

20分钟写一篇综述,助力文献阅读效率提升50倍。

立即体验

用中文搜PubMed

大模型驱动的PubMed中文搜索引擎

马上搜索

文档翻译

学术文献翻译模型,支持多种主流文档格式。

立即体验