Suppr超能文献

探索甘氨酰-L-组氨酰-L-赖氨酸铜(GHK-Cu)对结肠炎实验模型的有益作用及其潜在机制。

Exploring the beneficial effects of GHK-Cu on an experimental model of colitis and the underlying mechanisms.

作者信息

Mao Shuzhen, Huang Jiahui, Li Junyan, Sun Fang, Zhang Qilian, Cheng Qing, Zeng Wei, Lei Dongya, Wang Shiyan, Yao Jing

机构信息

Jining Key Laboratory of Pharmacology, School of Basic Medicine, Jining Medical University, Jining, Shandong, China.

Department of Pathology, Second People's Hospital of Ningyang, Taian, Shandong, China.

出版信息

Front Pharmacol. 2025 Jul 2;16:1551843. doi: 10.3389/fphar.2025.1551843. eCollection 2025.

Abstract

INTRODUCTION

Ulcerative colitis (UC) is a chronic inflammatory bowel disease (IBD) characterized by mucosal damage and impaired epithelial barrier function. While glycyl-l-histidyl-l-lysine-copper (GHK-Cu) exhibits known anti-inflammatory properties, its therapeutic mechanisms in UC remain undefined. This study was designed to systematically evaluate the therapeutic potential of GHK-Cu in a dextran sulfate sodium (DSS)-induced murine model of UC, with particular emphasis on elucidating its regulatory effects on the NAD-dependent deacetylase sirtuin-1 (SIRT1)/signal transducer and activator of transcription 3 (STAT3) signaling pathway.

METHODS

UC was induced in BALB/c mice with 3% DSS for 14 days. The protein expression levels of tight junction associated protein-1 (ZO-1), Occludin, inflammatory factors interleukin (IL)-6, IL-1β and tumor necrosis factor (TNF)-α, SIRT1, STAT3, p-STAT3, and retinoic acid receptor-related orphan receptor gamma t (RORγt) were detected by Western blot. Histopathological changes were evaluated by Hematoxylin and Eosin (H&E) and Alcian blue-periodic acid-Schiff (AB-PAS). Network pharmacology and molecular docking were used to predict the core targets of GHK Cu in the treatment of UC. An in vitro UC model was also established in mouse peritoneal macrophages (MPMs) using lipopolysaccharide (LPS), and a co culture model was constructed using mouse colonic epithelial cells (MCECs) and MPMs to examine the role of GHK Cu in promoting mucosal healing. STAT3 was silenced by gene transfection technology to verify the core role of STAT3 in GHK Cu treatment of UC.

RESULTS

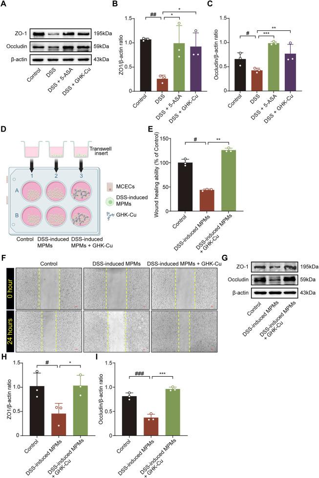
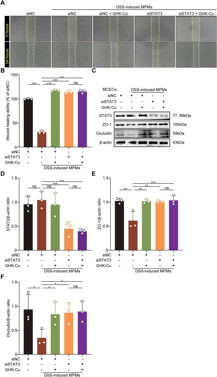
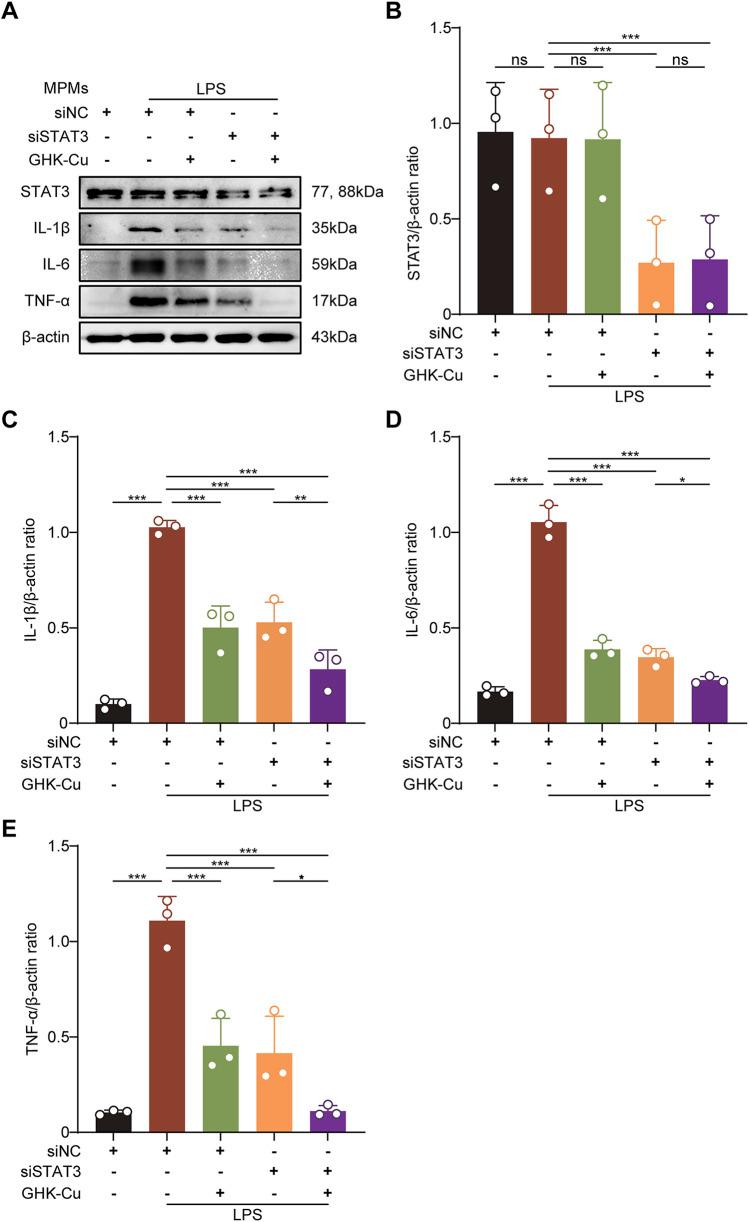
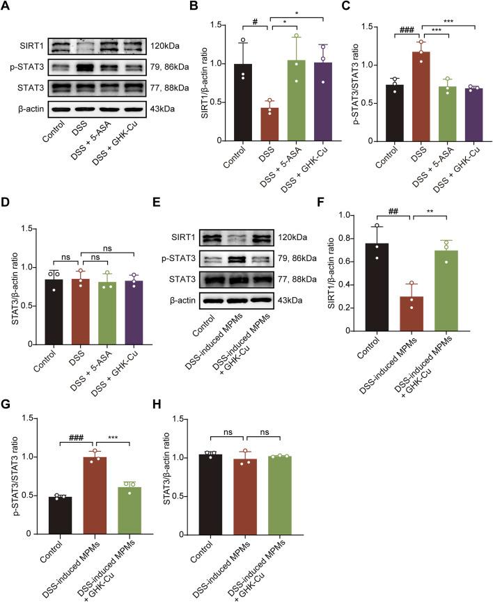
GHK-Cu alleviated weight loss, improved the disease activity index (DAI), reduced colonic edema and shortening, attenuated inflammatory damage, increased goblet cell numbers, suppressed inflammatory cytokines such as TNF-α, IL-6, and IL-1β, and promoted mucosal repair. Additionally, a co-culture system of MCECs and MPMs revealed that GHK-Cu facilitated MCECs healing, impaired by DSS, by upregulating ZO-1 and Occludin expression. Subsequently, network pharmacology and molecular docking identified SIRT1 as a potential target of GHK-Cu. Results showed that GHK-Cu upregulated SIRT1 protein expression and suppressed the expression of phosphorylated p-STAT3 in colon tissue and MCECs of the co-culture model. Our findings revealed that after transfection with STAT3-targeting siRNA (siSTAT3), the stimulant effect of GHK-Cu on the healing of MCECs and the effect on the protein expression of ZO-1 and Occludin is canceled. Nevertheless, after transfection with siSTAT3, it could inhibit the expression of inflammatory factors in conjunction with GHK-Cu. Furthermore, we found that GHK-Cu could inhibit RORγt expression in the colon tissue of UC mice.

DISCUSSION

This study found that GHK-Cu demonstrated significant therapeutic effects in DSS-induced UC in mice. GHK-Cu may promote mucosal healing and enhance tight junction protein expression by regulating the SIRT1/STAT3 pathway. In addition to suppressing p-STAT3 expression, GHK-Cu may utilize additional pathways to inhibit inflammatory factors. Furthermore, GHK-Cu may reduce the number of Th17 cells. In summary, GHK-Cu may treat UC by acting on the SIRT1/STAT3 pathway.

摘要

引言

溃疡性结肠炎(UC)是一种慢性炎症性肠病(IBD),其特征为黏膜损伤和上皮屏障功能受损。虽然甘氨酰-L-组氨酰-L-赖氨酸-铜(GHK-Cu)具有已知的抗炎特性,但其在UC中的治疗机制仍不明确。本研究旨在系统评估GHK-Cu在葡聚糖硫酸钠(DSS)诱导的UC小鼠模型中的治疗潜力,特别强调阐明其对烟酰胺腺嘌呤二核苷酸(NAD)依赖性脱乙酰酶沉默调节蛋白1(SIRT1)/信号转导和转录激活因子3(STAT3)信号通路的调控作用。

方法

用3% DSS诱导BALB/c小鼠患UC 14天。通过蛋白质免疫印迹法检测紧密连接相关蛋白1(ZO-1)、闭合蛋白、炎症因子白细胞介素(IL)-6、IL-1β和肿瘤坏死因子(TNF)-α、SIRT1、STAT3、磷酸化STAT3(p-STAT3)以及维甲酸受体相关孤儿受体γt(RORγt)的蛋白表达水平。通过苏木精和伊红(H&E)染色以及阿尔辛蓝-过碘酸希夫(AB-PAS)染色评估组织病理学变化。利用网络药理学和分子对接预测GHK-Cu治疗UC的核心靶点。还利用脂多糖(LPS)在小鼠腹腔巨噬细胞(MPM)中建立体外UC模型,并使用小鼠结肠上皮细胞(MCEC)和MPM构建共培养模型,以研究GHK-Cu在促进黏膜愈合中的作用。通过基因转染技术使STAT3沉默,以验证STAT3在GHK-Cu治疗UC中的核心作用。

结果

GHK-Cu减轻了体重减轻,改善了疾病活动指数(DAI),减轻了结肠水肿和缩短,减轻了炎症损伤,增加了杯状细胞数量,抑制了TNF-α、IL-6和IL-1β等炎性细胞因子,并促进了黏膜修复。此外,MCEC和MPM的共培养系统显示,GHK-Cu通过上调ZO-1和闭合蛋白的表达促进了受DSS损伤的MCEC愈合。随后,网络药理学和分子对接确定SIRT1为GHK-Cu的潜在靶点。结果显示,GHK-Cu上调了结肠组织和共培养模型中MCEC中SIRT1蛋白的表达,并抑制了磷酸化p-STAT3的表达。我们的研究结果表明,用靶向STAT3的小干扰RNA(siSTAT3)转染后,GHK-Cu对MCEC愈合的刺激作用以及对ZO-1和闭合蛋白蛋白表达的影响被消除。然而,用siSTAT3转染后,它可以与GHK-Cu联合抑制炎性因子的表达。此外,我们发现GHK-Cu可以抑制UC小鼠结肠组织中RORγt的表达。

讨论

本研究发现GHK-Cu在DSS诱导的小鼠UC中显示出显著的治疗效果。GHK-Cu可能通过调节SIRT1/STAT3通路促进黏膜愈合并增强紧密连接蛋白的表达。除了抑制p-STAT3的表达外,GHK-Cu可能利用其他途径抑制炎性因子。此外,GHK-Cu可能减少Th17细胞的数量。总之,GHK-Cu可能通过作用于SIRT1/STAT3通路治疗UC。

https://cdn.ncbi.nlm.nih.gov/pmc/blobs/9634/12263609/19ac7846ed56/fphar-16-1551843-g001.jpg

文献AI研究员

20分钟写一篇综述,助力文献阅读效率提升50倍。

立即体验

用中文搜PubMed

大模型驱动的PubMed中文搜索引擎

马上搜索

文档翻译

学术文献翻译模型,支持多种主流文档格式。

立即体验