Suppr超能文献

改良环颈箭通过抑制小鼠Wnt信号通路的基因组DNA甲基化来预防化疗诱导的脱发。

Modified Huanjingjian Prevents Chemotherapy-Induced Alopecia by Inhibiting Genomic DNA Methylation of the Wnt Signaling Pathway in Mice.

作者信息

Liu Xin, Du Ting, Xi Ruofan, Cheng Linyan, Wang Yi, Lu Hanzhi, Guo Dongjie, Zhu Jianyong, Liu Te, Li Fulun

机构信息

Department of Dermatology, Yueyang Hospital of Integrated Traditional Chinese and Western Medicine, Shanghai University of Traditional Chinese Medicine, Shanghai, 200437, People's Republic of China.

Department of Pharmacy Research, Yueyang Hospital of Integrated Traditional Chinese and Western Medicine, Shanghai University of Traditional Chinese Medicine, Shanghai, 200437, People's Republic of China.

出版信息

Drug Des Devel Ther. 2025 Jul 11;19:5941-5959. doi: 10.2147/DDDT.S523809. eCollection 2025.

Abstract

AIM

Cyclophosphamide (CTX), a cornerstone in breast cancer combination chemotherapy, frequently induces adverse effects including myelosuppression, gastrointestinal disturbances, hepatic impairment, and alopecia. Chemotherapy-induced alopecia severely impacts patients' quality of life and psychological well-being. Modified Huanjingjian (MHJJ), a traditional Chinese herbal formula, demonstrates clinical efficacy in alleviating chemotherapy-related side effects, yet its mechanisms against CTX-induced alopecia remain uncharacterized. And our main aim was to explore the efficacy and the mechanism of MHJJ in mice.

METHODS

UPLC-QE-Orbitrap-MS characterized MHJJ's chemical composition. A CTX-induced alopecia murine model was established. Systemic toxicity was evaluated through body weight monitoring, automated biochemical analysis (ALT/AST levels), and hematological profiling (WBC/PLT counts). Hair follicle histopathology was assessed via H&E staining. IHC and IF staining quantified proliferation markers and hair follicle stem cell (HFSC) biomarkers. Reduced representation bisulfite sequencing (RRBS) was used to map DNA methylation patterns. Wnt pathway dynamics were analyzed through qRT-PCR and IF staining.

RESULTS

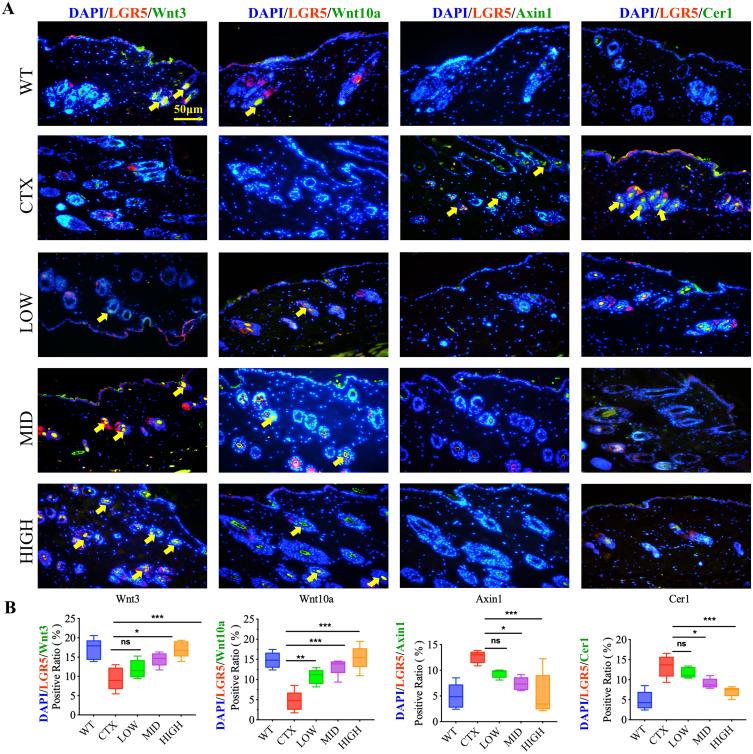
We identified 110 bioactive compounds in MHJJ. MHJJ intervention attenuated alopecia severity, restored follicular architecture, and increased follicular density compared to CTX monotherapy (p<0.05). HFSC proliferation markers (Ki67/CD34) showed significant upregulation, while apoptosis markers (Caspase-3) were suppressed. RRBS revealed MHJJ-mediated hypomethylation in differentially methylated regions, with gene body methylation constituting 60% of total methylation changes. Methylation-modulated genes predominantly localized to Wnt signaling pathways: MHJJ enhanced Wnt3/Wnt10a expression while suppressing Cer1/Axin1. Corresponding methylation reductions at promoter and gene body regions were confirmed at mRNA and protein levels.

CONCLUSION

MHJJ mitigates CTX-induced alopecia through epigenetic regulation of HFSCs, specifically via DNA hypomethylation-mediated activation of Wnt3/Wnt10a and suppression of Cer1/Axin1. This mechanism promotes follicular regeneration by restoring Wnt signaling homeostasis, positioning MHJJ as a promising adjuvant for chemotherapy-induced alopecia management.

摘要

目的

环磷酰胺(CTX)是乳腺癌联合化疗的基石,但常引发包括骨髓抑制、胃肠道紊乱、肝损伤和脱发等不良反应。化疗引起的脱发严重影响患者的生活质量和心理健康。改良化荆煎(MHJJ)是一种中药配方,在减轻化疗相关副作用方面显示出临床疗效,但其抗CTX诱导脱发的机制尚不清楚。我们的主要目的是探讨MHJJ对小鼠的疗效及其机制。

方法

采用超高效液相色谱-四极杆-轨道阱质谱(UPLC-QE-Orbitrap-MS)对MHJJ的化学成分进行表征。建立CTX诱导的脱发小鼠模型。通过体重监测、自动生化分析(谷丙转氨酶/谷草转氨酶水平)和血液学分析(白细胞/血小板计数)评估全身毒性。通过苏木精-伊红(H&E)染色评估毛囊组织病理学。免疫组化(IHC)和免疫荧光(IF)染色对增殖标志物和毛囊干细胞(HFSC)生物标志物进行定量分析。采用简化代表性亚硫酸氢盐测序(RRBS)绘制DNA甲基化模式。通过定量逆转录聚合酶链反应(qRT-PCR)和IF染色分析Wnt信号通路动态变化。

结果

我们在MHJJ中鉴定出110种生物活性化合物。与CTX单药治疗相比,MHJJ干预减轻了脱发严重程度,恢复了毛囊结构,并增加了毛囊密度(p<0.05)。HFSC增殖标志物(Ki67/CD34)显著上调,而凋亡标志物(Caspase-3)受到抑制。RRBS显示MHJJ介导差异甲基化区域的低甲基化,基因体甲基化占总甲基化变化的60%。甲基化调节基因主要定位于Wnt信号通路:MHJJ增强Wnt3/Wnt10a表达,同时抑制Cer1/Axin1。在mRNA和蛋白质水平证实了启动子和基因体区域相应的甲基化减少。

结论

MHJJ通过对HFSCs的表观遗传调控减轻CTX诱导的脱发,具体是通过DNA低甲基化介导激活Wnt3/Wnt10a和抑制Cer1/Axin1。该机制通过恢复Wnt信号稳态促进毛囊再生,使MHJJ成为化疗诱导脱发管理的一种有前景的辅助药物。

https://cdn.ncbi.nlm.nih.gov/pmc/blobs/e36f/12264502/a037ba5e92af/DDDT-19-5941-g0001.jpg

文献AI研究员

20分钟写一篇综述,助力文献阅读效率提升50倍。

立即体验

用中文搜PubMed

大模型驱动的PubMed中文搜索引擎

马上搜索

文档翻译

学术文献翻译模型,支持多种主流文档格式。

立即体验