Suppr超能文献

全膜筛选确定了新冠病毒嗜性的潜在组织特异性决定因素。

Membrane-wide screening identifies potential tissue-specific determinants of SARS-CoV-2 tropism.

作者信息

Dinesh Ravi K, Wang Chengkun, Qu Yuanhao, Rustagi Arjun, Cousins Henry, Zengel James, Wang Xiaotong, Barnard Trisha R, Johnson William A, Xu Guangxue, Zhang Tianyi, Magazine Nicholas, Beck Aimee, Heilbroner Lucas Miecho, Peters-Schulze Grace, Wilk Aaron J, Wang Mengdi, Huang Weishan, Howitt Brooke E, Carette Jan, Altman Russ, Blish Catherine A, Cong Le

机构信息

Department of Pathology, Stanford University School of Medicine, Stanford, California, United States of America.

Department of Genetics, Stanford University School of Medicine, Stanford, California, United States of America.

出版信息

PLoS Pathog. 2025 Jul 17;21(7):e1013157. doi: 10.1371/journal.ppat.1013157. eCollection 2025 Jul.

Abstract

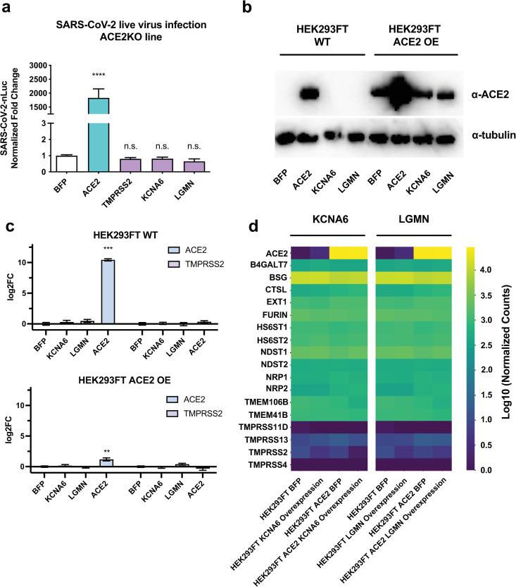
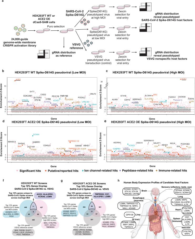
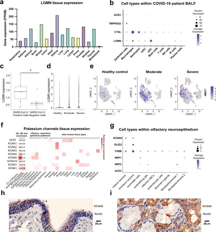
While SARS-CoV-2 primarily infects the respiratory tract, clinical evidence indicates that cells from diverse cell types and organs are also susceptible to infection. Using the CRISPR activation (CRISPRa) approach, we systematically targeted human membrane proteins in cells with and without overexpression of ACE2, thus identifying unrecognized host factors that may facilitate viral entry. Validation experiments with replication-competent SARS-CoV-2 confirmed the role of newly identified host factors, particularly the endo-lysosomal protease legumain (LGMN) and the potassium channel KCNA6, upon exogenous overexpression. In orthogonal experiments, we show that disruption of endogenous LGMN or KCNA6 decreases viral infection and that inhibitors of candidate factors can reduce viral entry. Additionally, using clinical data, we find possible associations between expression of either LGMN or KCNA6 and SARS-CoV-2 infection in human tissues. Our results identify potentially druggable host factors involved in SARS-CoV-2 entry, and demonstrate the utility of focused, membrane-wide CRISPRa screens in uncovering tissue-specific entry factors of emerging pathogens.

摘要

虽然严重急性呼吸综合征冠状病毒2(SARS-CoV-2)主要感染呼吸道,但临床证据表明,来自不同细胞类型和器官的细胞也易受感染。我们使用CRISPR激活(CRISPRa)方法,在有和没有过表达血管紧张素转换酶2(ACE2)的细胞中系统地靶向人类膜蛋白,从而识别出可能促进病毒进入的未被认识的宿主因子。用具有复制能力的SARS-CoV-2进行的验证实验证实了新鉴定的宿主因子的作用,特别是在外源过表达时溶酶体蛋白酶豆球蛋白(LGMN)和钾通道KCNA6的作用。在正交实验中,我们表明内源性LGMN或KCNA6的破坏会降低病毒感染,并且候选因子的抑制剂可以减少病毒进入。此外,利用临床数据,我们发现LGMN或KCNA6的表达与人体组织中SARS-CoV-2感染之间可能存在关联。我们的结果确定了参与SARS-CoV-2进入的潜在可药物化宿主因子,并证明了聚焦的全膜CRISPRa筛选在揭示新兴病原体的组织特异性进入因子方面的效用。

https://cdn.ncbi.nlm.nih.gov/pmc/blobs/834a/12286382/5276df147ab8/ppat.1013157.g001.jpg

文献AI研究员

20分钟写一篇综述,助力文献阅读效率提升50倍。

立即体验

用中文搜PubMed

大模型驱动的PubMed中文搜索引擎

马上搜索

文档翻译

学术文献翻译模型,支持多种主流文档格式。

立即体验