Suppr超能文献

IL-6/IL-6R信号通路阻断通过调节生发中心B细胞和小鼠心脏移植中的移植物炎症来减轻慢性移植物排斥反应。

IL-6/IL-6R Signaling Blockade Alleviates Chronic Allograft Rejection by Modulating Germinal Center B Cells and Allograft Inflammation in Murine Cardiac Transplantation.

作者信息

Xia Renfei, Shi Xiaoyi, Zhang Hengcheng, Zeng Wenli, Yang Zhe, Xu Jian, Wang Jianning, Miao Yun, Liao Tao

机构信息

Department of Transplantation, Nanfang Hospital, Southern Medical University, Guangzhou, 510515, People's Republic of China.

Department of Organ Transplantation, The Affiliated Guangdong Second Provincial General Hospital of Jinan University, Guangzhou, 510317, People's Republic of China.

出版信息

J Inflamm Res. 2025 Jul 12;18:9145-9158. doi: 10.2147/JIR.S520034. eCollection 2025.

Abstract

INTRODUCTION

The activation of B cells to produce donor-specific antibody (DSA) and the infiltration of T and macrophages in the allografts are important factors leading to chronic rejection (CR). Interleukin-6 (IL-6) is particularly important in immune responses, playing a crucial role in the activation of B, T, and macrophages. In this study, we investigate the preventive efficacy and underlying mechanism of IL-6/IL-6R signaling blockade.

METHODS

The CR model in mice was constructed using allogeneic cardiac transplantation with CTLA4-Ig injection. We used anti-IL-6R monoclonal antibody tocilizumab and IL-6 knockout mice to block IL-6/IL-6R signaling, observed its preventive effects on CR, and explored the mechanism from its effects on B cell activation, DSA production, and inflammatory cell infiltration in the allografts.

RESULTS

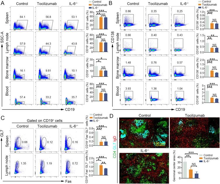
IL-6/IL-6R signaling ablation significantly prolonged allograft survival and alleviated key pathological features of CR, including interstitial fibrosis, C4d deposition, inflammatory cell infiltration, myocardial ischemic necrosis, and neointimal hyperplasia. Mechanistically, blocking IL-6/IL-6R signaling reduced serum DSA-IgG levels, suppressed B cell response and germinal center B formation, and decreased inflammatory cell infiltration in allografts. Moreover, IL-6 knockout demonstrated superior efficacy compared to tocilizumab, suggesting that complete IL-6 signaling ablation offers greater protection against CR. This study also provides the first comprehensive assessment of IL-6/IL-6R blockade on germinal center B cells and graft-infiltrating immune cells, highlighting its dual role in attenuating humoral and cellular immune responses.

DISCUSSION

IL-6/IL-6R signaling represents a pivotal therapeutic target for CR, and its blockade offers a promising strategy for improving long-term allograft outcomes.

摘要

引言

B细胞被激活以产生供体特异性抗体(DSA)以及T细胞和巨噬细胞浸润同种异体移植物是导致慢性排斥反应(CR)的重要因素。白细胞介素-6(IL-6)在免疫反应中尤为重要,在B细胞、T细胞和巨噬细胞的激活中起关键作用。在本研究中,我们研究了IL-6/IL-6R信号通路阻断的预防效果及潜在机制。

方法

采用同种异体心脏移植并注射CTLA4-Ig构建小鼠CR模型。我们使用抗IL-6R单克隆抗体托珠单抗和IL-6基因敲除小鼠阻断IL-6/IL-6R信号通路,观察其对CR的预防作用,并从其对B细胞激活、DSA产生和同种异体移植物中炎性细胞浸润的影响方面探究机制。

结果

IL-6/IL-6R信号通路阻断显著延长了同种异体移植物的存活时间,并减轻了CR的关键病理特征,包括间质纤维化、C4d沉积、炎性细胞浸润、心肌缺血坏死和内膜增生。机制上,阻断IL-6/IL-6R信号通路降低了血清DSA-IgG水平,抑制了B细胞反应和生发中心B细胞形成,并减少了同种异体移植物中的炎性细胞浸润。此外,IL-6基因敲除显示出比托珠单抗更好的疗效,表明完全阻断IL-6信号通路对CR提供了更大的保护。本研究还首次全面评估了IL-6/IL-6R阻断对生发中心B细胞和移植物浸润免疫细胞的作用,突出了其在减弱体液免疫和细胞免疫反应中的双重作用。

讨论

IL-6/IL-6R信号通路是CR的关键治疗靶点,其阻断为改善同种异体移植物的长期预后提供了一种有前景的策略。

https://cdn.ncbi.nlm.nih.gov/pmc/blobs/16a8/12268603/271e167b9158/JIR-18-9145-g0001.jpg

文献AI研究员

20分钟写一篇综述,助力文献阅读效率提升50倍。

立即体验

用中文搜PubMed

大模型驱动的PubMed中文搜索引擎

马上搜索

文档翻译

学术文献翻译模型,支持多种主流文档格式。

立即体验