Suppr超能文献

本地鸡品种的基线免疫特征:连接生物多样性、动物健康与疫苗接种反应

Baseline immune profiles of local chicken breeds: linking biodiversity, animal health, and vaccination response.

作者信息

Freier Luise, Stuff Josefine, Götzke Nina, Preisinger Rudolf, Grund Christian, Tiemann Inga, Weigend Steffen, Blohm Ulrike

机构信息

Friedrich-Loeffler-Institut, Institute of Immunology, Suedufer 10, 17493 Greifswald-Insel Riems, Germany.

Precision Livestock Farming, Faculty of Agricultural Sciences and Landscape Architecture, University of Applied Sciences Osnabrueck, Emsweg 3, 49090 Osnabrueck, Germany.

出版信息

Poult Sci. 2025 Jul 11;104(10):105565. doi: 10.1016/j.psj.2025.105565.

Abstract

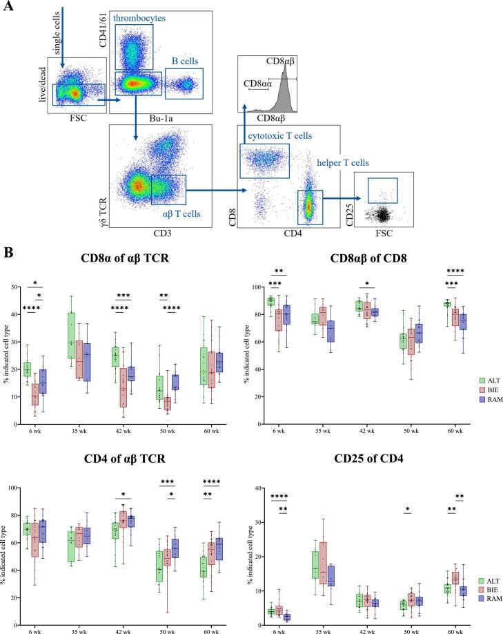
Chickens are one of the world's most important farm animals. With an increasing demand for poultry meat and eggs in recent years, chickens play an essential role in global nutrition and agriculture. However, a severe loss of genetic diversity in livestock has been caused by the focus on high-performance lines, with many traditional and local breeds being threatened with extinction. Although it is assumed that traditional local breeds are more resilient to disease and less susceptible to external influences, little is known about their immunocompetence. This study focuses on the immunological performance of three local chicken breeds (Altsteirer, Bielefelder, and Ramelsloher) in Germany. To evaluate general immunocompetence, blood samples from naïve chicken throughout their lifespan were analyzed by flow cytometry. In adult chickens, minor breed differences were detected regarding the composition of T cell subtypes. However, in day-old chicks the presence of these T cells differs greatly between breeds. To assess the immunological memory after Newcastle Disease Virus vaccination, cellular and humoral immune responses were analyzed. Both, in vivo and in vitro experiments revealed that the duration of immunity depends on the genetic background. Breed-specific proliferation phenotypes were observed up to tolerance induction in one breed after viral re-stimulation. The immune differences among local chicken breeds can explain their differential response to Newcastle Disease vaccination, providing immune markers for breed selection in organic farming. The results of the present study represent the genetic diversity of chicken breeds and show differences in the immunocompetence of local breeds. Thus, this study provides valuable insights into the genetic variation of immunological traits beyond commercial hybrids.

摘要

鸡是世界上最重要的农场动物之一。近年来,随着对禽肉和禽蛋需求的不断增加,鸡在全球营养和农业中发挥着至关重要的作用。然而,由于对高性能品系的关注,家畜的遗传多样性严重丧失,许多传统和地方品种面临灭绝的威胁。尽管人们认为传统地方品种对疾病的抵抗力更强,对外部影响的敏感性更低,但对它们的免疫能力却知之甚少。本研究聚焦于德国的三个地方鸡品种(阿尔施泰尔鸡、比勒费尔德鸡和拉梅尔斯洛赫鸡)的免疫性能。为了评估一般免疫能力,通过流式细胞术分析了未接触过病原体的鸡在其整个生命周期内的血液样本。在成年鸡中,检测到T细胞亚型组成方面存在微小的品种差异。然而,在一日龄雏鸡中,这些T细胞的存在在品种之间差异很大。为了评估新城疫病毒疫苗接种后的免疫记忆,分析了细胞免疫和体液免疫反应。体内和体外实验均表明,免疫持续时间取决于遗传背景。在一个品种中,在病毒再次刺激后直至诱导耐受,观察到了品种特异性的增殖表型。地方鸡品种之间的免疫差异可以解释它们对新城疫疫苗接种的不同反应,为有机养殖中的品种选择提供免疫标记。本研究结果代表了鸡品种的遗传多样性,并显示了地方品种免疫能力的差异。因此,本研究为商业杂交品种之外的免疫性状遗传变异提供了有价值的见解。

https://cdn.ncbi.nlm.nih.gov/pmc/blobs/93e2/12296449/bf4448fa7d91/gr1.jpg

文献AI研究员

20分钟写一篇综述,助力文献阅读效率提升50倍。

立即体验

用中文搜PubMed

大模型驱动的PubMed中文搜索引擎

马上搜索

文档翻译

学术文献翻译模型,支持多种主流文档格式。

立即体验