Suppr超能文献

微小RNA-338-3p通过靶向SOX4影响肝癌干细胞及乐伐替尼耐药特性。

miRNA-338-3p influences the liver cancer stem cells and lenvatinib resistance properties by targeting SOX4.

作者信息

Yuan Ying, Li Hui-Fen, Liu Zi-Mei, Yu Li-Ping

机构信息

Department of Oncology, Tongren Hospital, Shanghai Jiao Tong University School of Medicine, 1111, Xianxia Road, Shanghai, 200336, China.

Department of Hepatic Surgery & Interventional Radiology, Eastern Hepatobiliary Surgery Hospital, Second Military Medical University, Shanghai, China.

出版信息

Sci Rep. 2025 Jul 18;15(1):26137. doi: 10.1038/s41598-025-06805-0.

Abstract

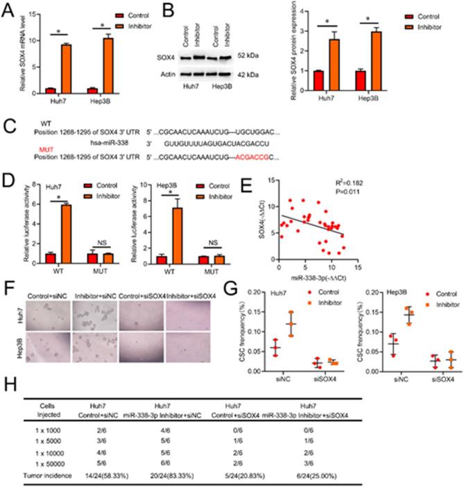
Cancer stem cells (CSCs) are critical players in the pathogenesis of human-associated cancers. It is well established that the stemness of CSCs is modulated by microRNA (miRNA). In the current study, the miR-338-3p deficiency increased self-renewal and tumor malignancy in hepatic CSCs. Nevertheless, miR-338-3p overexpression suppresses tumorigenesis and self-renewal in liver CSCs. Mechanistically, miR-338-3p specifically targets SOX4 in liver CSCs. Moreover, miR-338-3p-associated downregulation of SOX4 prevents tumorigenesis and self-renewal in the CSCs of the liver. The miR-338-3p overexpression in hepatocellular carcinoma (HCC) cells was responsive to lenvatinib-induced apoptosis and cell progression inhibition. Patients' cohort shows that miR-338-3p may predict Lenvatinib benefits in HCC patients. Furthermore, by decreasing the miR-338-3p overexpression sensitivity to Lenvatinib-induced cell death in HCC cells, SOX4 may be a potential therapeutic candidate. In conclusion, miR-338-3p has a considerable function in liver CSC self-renewal and tumor development, making it a promising therapeutic target against HCC.

摘要

癌症干细胞(CSCs)是人类相关癌症发病机制中的关键参与者。众所周知,CSCs的干性受微小RNA(miRNA)调控。在本研究中,miR-338-3p缺陷增加了肝脏CSCs的自我更新能力和肿瘤恶性程度。然而,miR-338-3p过表达抑制了肝脏CSCs的肿瘤发生和自我更新。机制上,miR-338-3p在肝脏CSCs中特异性靶向SOX4。此外,miR-338-3p介导的SOX4下调可预防肝脏CSCs的肿瘤发生和自我更新。肝细胞癌(HCC)细胞中miR-338-3p过表达对乐伐替尼诱导的细胞凋亡和细胞进展抑制有反应。患者队列研究表明,miR-338-3p可能预测HCC患者对乐伐替尼的疗效。此外,通过降低HCC细胞中miR-338-3p过表达对乐伐替尼诱导的细胞死亡的敏感性,SOX4可能是一个潜在的治疗靶点。总之,miR-338-3p在肝脏CSC自我更新和肿瘤发展中具有重要作用,使其成为对抗HCC的有前景的治疗靶点。

https://cdn.ncbi.nlm.nih.gov/pmc/blobs/b5bd/12274585/521e66c12602/41598_2025_6805_Fig1_HTML.jpg

文献AI研究员

20分钟写一篇综述,助力文献阅读效率提升50倍。

立即体验

用中文搜PubMed

大模型驱动的PubMed中文搜索引擎

马上搜索

文档翻译

学术文献翻译模型,支持多种主流文档格式。

立即体验