Suppr超能文献

刺梨果实提取物通过激活PI3K-Akt和PPAR途径改善游离脂肪酸诱导的HepG2细胞脂肪变性。

Rosa roxburghii Tratt fruit extract ameliorate free fatty acid induced steatosis in HepG2 cells through activating PI3K-Akt and PPAR pathways.

作者信息

Ling Yihan, Wang Wenxi, Li Xingjie, Wang Xiaomeng, Zhang Shuwen, Huang Shaolin, Zhou Heting, Peng Lijun, Yin Wenya

机构信息

West China School of Public Health and West China Fourth Hospital, Sichuan University, 17# 3rd Section, Ren Min South Road, Chengdu, 610041, Sichuan, China.

Department of Clinical Nutrition, Sichuan Provincial People's Hospital, University of Electronic Science and Technology of China, Chengdu, 610072, Sichuan, China.

出版信息

Sci Rep. 2025 Jul 18;15(1):26169. doi: 10.1038/s41598-025-12126-z.

Abstract

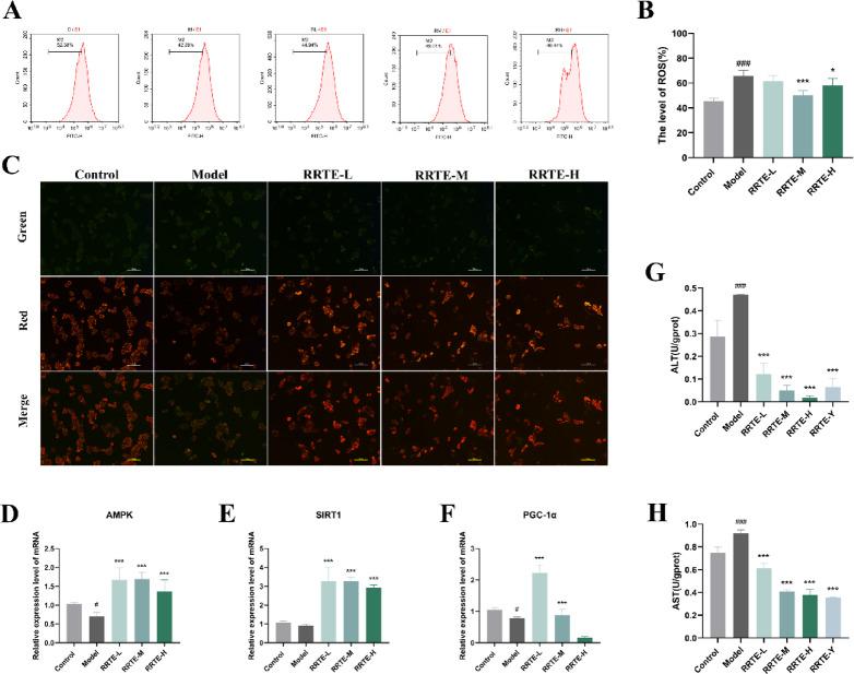
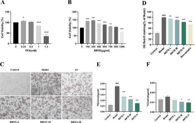
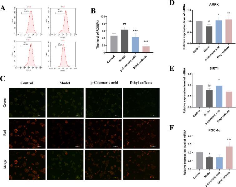
There has been a continuous increase in the global incidence of obesity. Rosa roxburghii Tratt (RRT), a plant with medicinal and edible uses, contains active components that can alleviate obesity, indicating an anti-obesity potential. This research sought to investigate the anti-obesity effects of RRT fruit extract (RRTE) and elucidate the underlying mechanisms and components responsible for its action. RRTE was obtained by enriching the active ingredient in RRT and used to treat HepG2 cells. RRTE alleviated cellular lipid accumulation, reduced reactive oxygen species production, restored cellular mitochondrial function, and enhanced energy metabolism. Network pharmacology combined with molecular docking was used to determine the targets, components, and mechanisms, which were validated through in vitro experiments. p-Coumaric acid and ethyl caffeate were identified as lipid-lowering active components that may reduce lipid accumulation and alleviate obesity through the PI3K-Akt and PPAR signaling pathways.

摘要

全球肥胖症发病率持续上升。刺梨(Rosa roxburghii Tratt,RRT)是一种药食两用植物,其所含活性成分具有减轻肥胖的作用,显示出抗肥胖潜力。本研究旨在探究刺梨果实提取物(RRTE)的抗肥胖作用,并阐明其作用的潜在机制和相关成分。RRTE通过富集刺梨中的活性成分获得,并用于处理HepG2细胞。RRTE减轻了细胞内脂质积累,减少了活性氧的产生,恢复了细胞线粒体功能,并增强了能量代谢。采用网络药理学结合分子对接来确定靶点、成分和机制,并通过体外实验进行验证。对香豆酸和咖啡酸乙酯被鉴定为降脂活性成分,它们可能通过PI3K-Akt和PPAR信号通路减少脂质积累并减轻肥胖。

https://cdn.ncbi.nlm.nih.gov/pmc/blobs/ccd8/12274468/e2b6b4a4e9b4/41598_2025_12126_Fig1_HTML.jpg

文献AI研究员

20分钟写一篇综述,助力文献阅读效率提升50倍。

立即体验

用中文搜PubMed

大模型驱动的PubMed中文搜索引擎

马上搜索

文档翻译

学术文献翻译模型,支持多种主流文档格式。

立即体验