Suppr超能文献

衰老阶段及小鼠虚弱状态下肠道微生物群的渐进性变化与功能改变

Progressive gut microbiota shifts and functional alterations across aging stages and frailty in mice.

作者信息

Jiao Xinwei, Li Hongyu, Wang Ting, Fu Hongchen, Wang Shiwu, Liu Hong, Wang Lei, Li Xiuyun, Deng Aijun, Li Zhijie

机构信息

Department of Ophthalmology, Affiliated Hospital of Shandong Second Medical University, School of Clinical Medicine, Shandong Second Medical University, Weifang 261053, China.

Department of Ophthalmology, Zhengzhou University People's Hospital, Henan Provincial People's Hospital, Zhengzhou 450003, China.

出版信息

iScience. 2025 Jun 23;28(7):112985. doi: 10.1016/j.isci.2025.112985. eCollection 2025 Jul 18.

Abstract

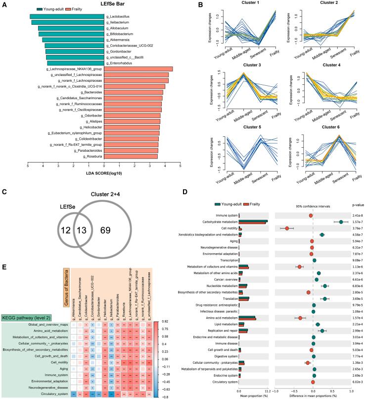
The gut microbiota modulates aging through metabolic and immune interactions. To characterize microbial changes during aging, we profiled gut microbiota across four stages in male C57BL/6J mice: young-adult, middle-aged, senescent, and frailty. Using 16S rRNA sequencing and targeted metabolomics, we observed a biphasic diversity pattern, with reduced richness in senescence followed by a rebound in frailty. Frailty-stage microbiota showed increased connectivity and enrichment of , alongside short-chain fatty acid (SCFA) depletion, particularly butanoic acid. Functional predictions revealed elevated immune activity and reduced carbohydrate metabolism, linked to specific microbial taxa. These findings highlight a structured remodeling of the gut microbiota during aging, with frailty representing a distinct dysbiotic state associated with metabolic dysfunction. Modulating gut microbial composition may represent a potential strategy to attenuate frailty and promote healthy aging.

摘要

肠道微生物群通过代谢和免疫相互作用调节衰老。为了表征衰老过程中的微生物变化,我们对雄性C57BL/6J小鼠的四个阶段(青年、中年、衰老和虚弱)的肠道微生物群进行了分析。使用16S rRNA测序和靶向代谢组学,我们观察到一种双相多样性模式,衰老阶段的丰富度降低,随后在虚弱阶段出现反弹。虚弱阶段的微生物群显示出连接性增加和特定菌属的富集,同时短链脂肪酸(SCFA)减少,尤其是丁酸。功能预测显示免疫活性升高和碳水化合物代谢降低,这与特定的微生物分类群有关。这些发现突出了衰老过程中肠道微生物群的结构化重塑,虚弱代表了一种与代谢功能障碍相关的独特的生态失调状态。调节肠道微生物组成可能是减轻虚弱和促进健康衰老的潜在策略。

https://cdn.ncbi.nlm.nih.gov/pmc/blobs/3ce5/12270803/56ef2a7a7b3e/fx1.jpg

文献AI研究员

20分钟写一篇综述,助力文献阅读效率提升50倍。

立即体验

用中文搜PubMed

大模型驱动的PubMed中文搜索引擎

马上搜索

文档翻译

学术文献翻译模型,支持多种主流文档格式。

立即体验