Suppr超能文献

基因决定的肠道微生物群与肺癌的因果关系:一项孟德尔随机化研究。

Causality of genetically determined gut microbiota on lung cancer: a Mendelian randomization study.

作者信息

Yu Huiwen, Pan Chongde, Jiang Yu, Lin Yuechun, Chen Fei, Zhao Yulin, Liang Hengrui, Wang Wei, He Jianxing, Xu Xin, Huang Ying

机构信息

Department of Thoracic Oncology and Surgery, State Key Laboratory of Respiratory Disease, National Clinical Research Center for Respiratory Disease, The First Affiliated Hospital, Guangzhou Medical University, Guangzhou, China.

Department of Clinical Medicine, Nanshan School, Guangzhou Medical University, Guangzhou, China.

出版信息

J Thorac Dis. 2025 Jun 30;17(6):4062-4078. doi: 10.21037/jtd-24-1796. Epub 2025 Jun 26.

Abstract

BACKGROUND

Lung cancer (LC) is a growing global health concern, characterized by a persistent static 5-year survival rate and a worrisome increase in LC-related deaths. Despite substantial research, the connection between gut microbiota and LC remains a topic of ongoing debate. Conventional observational studies are susceptible to potential confounders and inverse causation. This study aims to investigate the potential causal association between gut microbiota and LC by using Mendelian randomization (MR).

METHODS

There were 5,717,754 gut microbiota-related single-nucleotide polymorphisms (SNPs) identified from the MiBioGen consortium (18,340 participants from 24 cohorts) used as instrumental variables in our study. Gut microbiota composition was measured using 16S rRNA sequencing, and association estimates for 211 bacterial taxa were obtained after adjusting for age, gender, technical variables, and genetic principal components. Genetic statistics related to LC were obtained from the Integrative Epidemiology Unit (IEU) database, involving 11,348 cases and 15,861 controls. LC cases were diagnosed based on histopathological confirmation, which is the gold standard for LC diagnosis. The inverse variance-weighted method was applied to estimate the causation between gut microbiota composition and LC. Colocalization analysis was also performed within a 500 kb window of identified SNPs, with posterior probability (PP)4/(PP3 + PP4) >0.8 confirming colocalization signals.

RESULTS

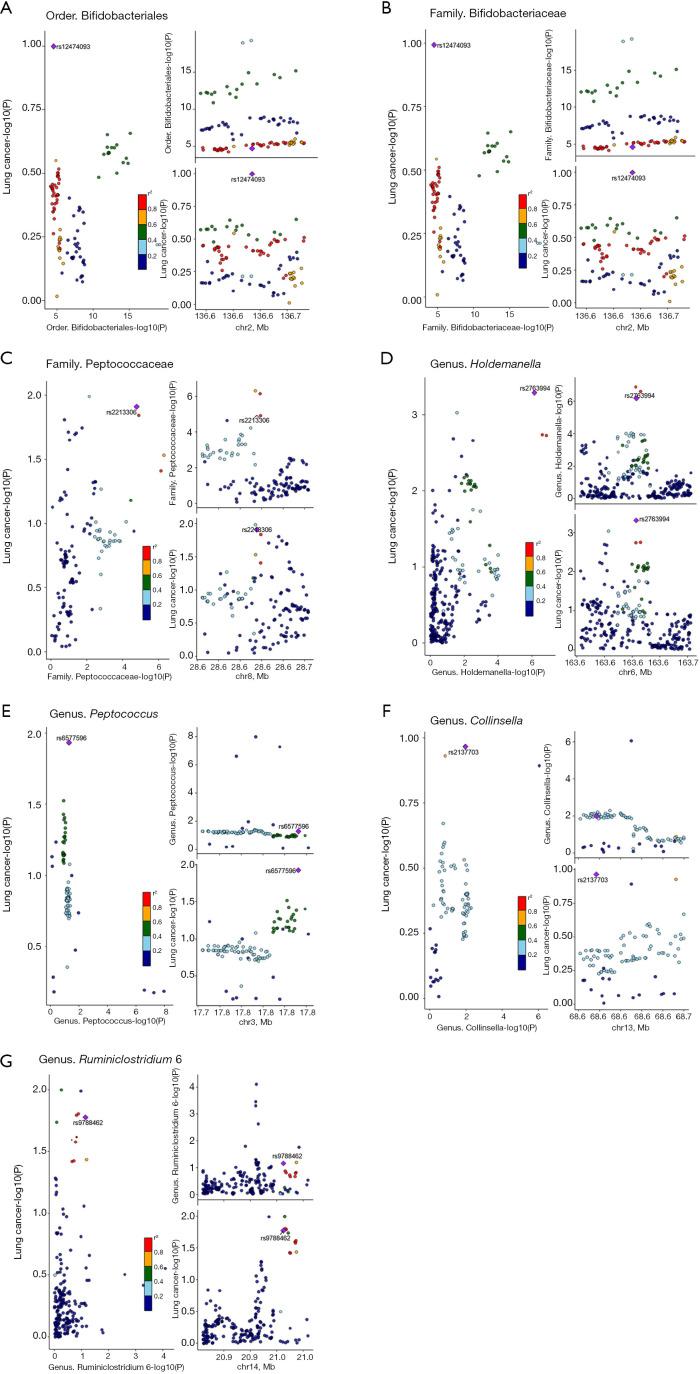
There were 27,209 eligible studies involving 11,348 patients included. Inverse-variance weighted (IVW) analysis revealed significant associations for one taxonomic order, two families, and seven genera within the gut microbiota composition. Specifically, we observed significant associations with order Bifidobacteriales [odds ratio (OR) =0.81, 95% confidence interval (CI): 0.68-0.97, P=0.03], family Bifidobacteriaceae (OR =0.81, 95% CI: 0.69-0.97, P=0.03), family Peptococcaceae (OR =0.80, 95% CI: 0.67-0.96, P=0.02), genus 1 (OR =0.75, 95% CI: 0.58-0.97, P=0.03), genus (OR =0.78, 95% CI: 0.63-0.97, P=0.03), genus 3 (OR =1.37, 95% CI: 1.03-1.83, P=0.03), genus (OR =1.20, 95% CI: 1.05-1.38, P=0.01), genus (OR =1.22, 95% CI: 1.06-1.40, P=0.01), genus (OR =1.15, 95% CI: 1.02-1.30, P=0.02), and genus 6 (OR =0.83, 95% CI: 0.70-0.98, P=0.03). Notably, our reverse MR analysis did not reveal any causal influence of LC on the gut microbiota. No significant heterogeneity in instrumental variables or horizontal pleiotropy was found. Colocalization analysis highlighted key SNPs, suggesting shared genetic pathways contributing to LC. Multivariable MR (MVMR) was performed to evaluate the direct causal effects of gut microbiota on the risk of cancers. Colocalization analysis identified several key SNPs, such as rs12474093 and rs2213306, being linked to genes involved in immune modulation and cell proliferation, suggesting shared genetic pathways between gut microbiota and LC.

CONCLUSIONS

These findings suggest that targeting gut microbiota-associated pathways, such as short-chain fatty acid (SCFA) production, may offer novel strategies for LC prevention and treatment. Future research should explore the clinical implications of modulating gut microbiota to improve LC outcomes, particularly in high-risk populations.

摘要

背景

肺癌(LC)是一个日益受到全球关注的健康问题,其特征是5年生存率持续停滞不前,且与肺癌相关的死亡人数令人担忧地增加。尽管进行了大量研究,但肠道微生物群与肺癌之间的联系仍是一个持续争论的话题。传统的观察性研究容易受到潜在混杂因素和反向因果关系的影响。本研究旨在通过孟德尔随机化(MR)来研究肠道微生物群与肺癌之间的潜在因果关系。

方法

从MiBioGen联盟(来自24个队列的18340名参与者)中鉴定出5717754个与肠道微生物群相关的单核苷酸多态性(SNP),用作本研究的工具变量。使用16S rRNA测序测量肠道微生物群组成,并在调整年龄、性别、技术变量和遗传主成分后获得211种细菌类群的关联估计值。与肺癌相关的遗传统计数据来自综合流行病学单位(IEU)数据库,涉及11348例病例和15861例对照。肺癌病例根据组织病理学确诊,这是肺癌诊断的金标准。采用逆方差加权法估计肠道微生物群组成与肺癌之间的因果关系。还在已鉴定SNP的500 kb窗口内进行了共定位分析,后验概率(PP)4/(PP3 + PP4)>0.8确认了共定位信号。

结果

纳入了涉及11348例患者的272万项合格研究。逆方差加权(IVW)分析显示,肠道微生物群组成中的一个分类目、两个科和七个属存在显著关联。具体而言,我们观察到与双歧杆菌目[比值比(OR)=0.81,95%置信区间(CI):0.68 - 0.97,P = 0.03]、双歧杆菌科(OR = 0.81,95% CI:0.69 - 0.97,P = 0.03)、消化球菌科(OR = 0.80,95% CI:0.67 - 0.96,P = 0.02)、属1(OR = 0.75,95% CI:0.58 - 0.97,P = 0.03)、属(OR = 0.78,95% CI:0.63 - 0.97,P = 0.03)、属3(OR = 1.37,95% CI:1.03 - 1.83,P = 0.03)、属(OR = 1.20,95% CI:1.05 - 1.38,P = 0.01)、属(OR = 1.22,95% CI:1.06 - 1.40,P = 0.01)、属(OR = 1.15,95% CI:1.02 - 1.30,P = 0.02)和属6(OR = 0.83,95% CI:0.70 - 0.98,P = 0.03)存在显著关联。值得注意的是,我们的反向MR分析未发现肺癌对肠道微生物群有任何因果影响。未发现工具变量存在显著异质性或水平多效性。共定位分析突出了关键SNP,表明存在导致肺癌的共同遗传途径。进行多变量MR(MVMR)以评估肠道微生物群对癌症风险的直接因果效应。共定位分析确定了几个关键SNP,如rs12474093和rs2213306,它们与参与免疫调节和细胞增殖的基因相关,表明肠道微生物群与肺癌之间存在共同遗传途径。

结论

这些发现表明,针对与肠道微生物群相关的途径,如短链脂肪酸(SCFA)的产生,可能为肺癌的预防和治疗提供新策略。未来的研究应探索调节肠道微生物群对改善肺癌结局的临床意义,特别是在高危人群中。

https://cdn.ncbi.nlm.nih.gov/pmc/blobs/66f4/12268612/326eb39f4436/jtd-17-06-4062-f1.jpg

文献AI研究员

20分钟写一篇综述,助力文献阅读效率提升50倍。

立即体验

用中文搜PubMed

大模型驱动的PubMed中文搜索引擎

马上搜索

文档翻译

学术文献翻译模型,支持多种主流文档格式。

立即体验