Suppr超能文献

转录组学和跨细胞器互补揭示了拟南芥早期伤口反应过程中12-顺式-氧代-植物二烯酸的有限信号传导。

Transcriptomics and trans-organellar complementation reveal limited signaling of 12-cis-oxo-phytodienoic acid during early wound response in Arabidopsis.

作者信息

Mekkaoui Khansa, Baral Ranjit, Smith Fiona, Klein Moritz, Feussner Ivo, Hause Bettina

机构信息

Department of Cell and Metabolic Biology, Leibniz Institute of Plant Biochemistry, Weinberg 3, Halle/Saale, Germany.

Department of Plant Biochemistry, Albrecht-von-Haller-Institute for Plant Sciences and Goettingen Center for Molecular Biosciences (GZMB), University of Goettingen, Justus-von-Liebig-Weg 11, Göttingen, Germany.

出版信息

Nat Commun. 2025 Jul 21;16(1):6684. doi: 10.1038/s41467-025-61832-9.

Abstract

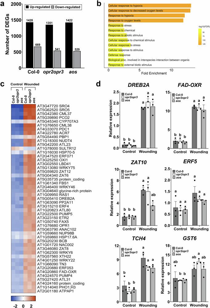
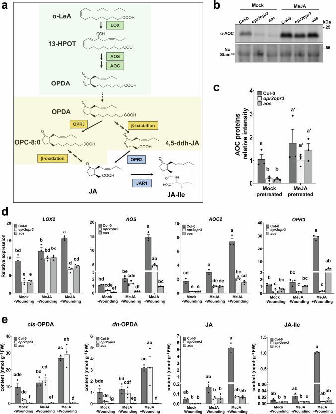
12-cis-oxo-phytodienoic acid (OPDA), a precursor of jasmonoyl-isoleucine (JA-Ile), is known to have distinct signaling roles in Arabidopsis, as shown in studies using the opr3 mutant, which lacks OPDA REDUCTASE3 (OPR3). This mutant, however, accumulates low levels of JA-Ile through an OPR2-mediated bypass. To investigate OPDA signaling, the wound-induced transcriptome of the opr2opr3 mutant is compared to that of wild-type and allene oxide synthase mutant. Endogenous OPDA shows no unique transcriptional signature under control or wounding conditions, and previously identified OPDA-responsive genes are wound-induced independently of OPDA. Applying OPDA to opr2opr3 triggers a distinct response suggesting compartmentalization of endogenously formed OPDA. Trans-organellar complementation reveals that expression of OPR3 or OPR2 in opr2opr3 restores JA-Ile production regardless of localization, whereas mitochondrial targeted OPR1 exhibiting low OPDA/4,5-ddh-JA conversion activity does not. Our findings show that OPDA primarily serves as a JA precursor with limited independent signaling functions in the early wound response.

摘要

12-顺式-氧代-植物二烯酸(OPDA)是茉莉酰异亮氨酸(JA-Ile)的前体,已知其在拟南芥中具有不同的信号传导作用,如在使用opr3突变体的研究中所示,该突变体缺乏OPDA还原酶3(OPR3)。然而,该突变体通过OPR2介导的旁路积累低水平的JA-Ile。为了研究OPDA信号传导,将opr2opr3突变体伤口诱导的转录组与野生型和丙二烯氧化物合酶突变体的转录组进行比较。内源性OPDA在对照或伤口处理条件下没有独特的转录特征,并且先前鉴定的OPDA响应基因是独立于OPDA而被伤口诱导的。将OPDA应用于opr2opr3会触发不同的反应,这表明内源性形成的OPDA存在区室化。跨细胞器互补表明,opr2opr3中OPR3或OPR2的表达无论定位如何都能恢复JA-Ile的产生,而具有低OPDA/4,5-二脱氢-JA转化活性的线粒体靶向OPR1则不能。我们的研究结果表明,在早期伤口反应中,OPDA主要作为JA前体,具有有限的独立信号传导功能。

https://cdn.ncbi.nlm.nih.gov/pmc/blobs/89e8/12280005/d1c5d4562eaa/41467_2025_61832_Fig1_HTML.jpg

文献AI研究员

20分钟写一篇综述,助力文献阅读效率提升50倍。

立即体验

用中文搜PubMed

大模型驱动的PubMed中文搜索引擎

马上搜索

文档翻译

学术文献翻译模型,支持多种主流文档格式。

立即体验