Suppr超能文献

一种新型的血管生成拟态相关列线图可预测肝细胞癌的预后。

A novel vasculogenic mimicry-related nomogram predicts prognosis in hepatocellular carcinoma.

作者信息

Zhong Yun, Ding Fadian, Zhang Han, Zhang Denghan, Zhang Xiang, Weng Shangeng

机构信息

Department of Hepatobiliary and Pancreatic Surgery, The First Affiliated Hospital, Fujian Medical University, Fuzhou, China.

Fujian Abdominal Surgery Research Institute, The First Affiliated Hospital, Fujian Medical University, Fuzhou, China.

出版信息

Front Genet. 2025 Jul 7;16:1431624. doi: 10.3389/fgene.2025.1431624. eCollection 2025.

Abstract

OBJECTIVE

Hepatocellular carcinoma (HCC) is the most common type of liver cancer and has a poor prognosis. Vasculogenic mimicry (VM) is an angiogenic process associated with the growth and spread of malignant tumors. In this study, we aim to create a VM-related, gene-based prediction model to evaluate the prognosis and immune infiltration in HCC patients.

MATERIALS AND METHODS

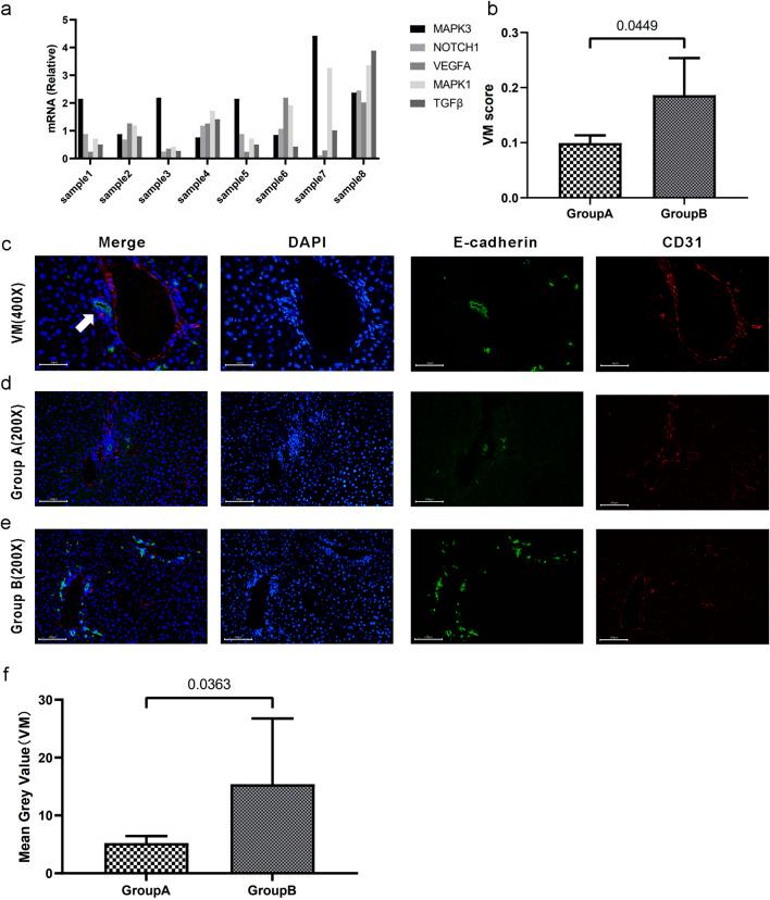
A total of 364 patients from the TCGA database and 242 patients from the GEO database with complete clinical information and transcriptome sequencing data were enrolled in this study. LASSO Cox regression analysis was performed to identify VM-related hub genes. Biological process (BP), Kyoto Encyclopedia of Genes and Genomes (KEGG) enrichment analysis, and gene set enrichment analysis (GSEA) were applied to analyze the biological function of the hub genes. The predictive significance of the related gene signature was confirmed in the GSE14520 cohort. RT-PCR and CD31/E-cadherin immunofluorescence staining were applied to elucidate that the VM score can reflect the degree of vasculogenic mimicry within tumors.

RESULTS

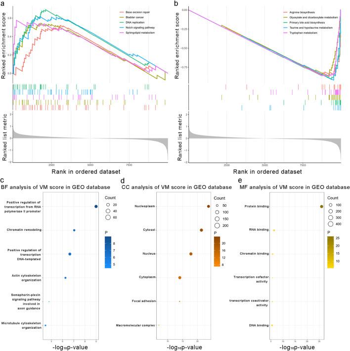
This study found that VM-related genes were enriched in the proteoglycans in the cancer pathway and the VEGF signaling pathway. A predictive signature based on five genes (, , , , and ) was identified as an independent risk factor for HCC patient prognosis. GSEA revealed that genes that positively correlated with the signature were enriched in the "NOTCH signaling pathway," which is activated during angiogenesis. Additionally, CIBERSORTx analysis showed that higher expression of the VM score was associated with immune infiltration of naïve CD4 T cells in HCC. Pearson correlation analysis revealed a positive link between an increased VM score and inhibitory immunological checkpoints (HVEM and PD-1). Furthermore, experiments have confirmed that the VM score can effectively reflect the degree of vasculogenic mimicry in hepatocellular carcinoma tissue. The nomogram that utilized the VM score and TNM stage to predict the survival probability of individual HCC patients was satisfactory.

CONCLUSION

The VM score and nomogram constructed to predict the survival probability of HCC patients achieved satisfactory outcomes in this study. The relationship between the biological function of the VM score and immune infiltration could potentially serve as a target for tumor therapy in liver cancer.

摘要

目的

肝细胞癌(HCC)是最常见的肝癌类型,预后较差。血管生成拟态(VM)是一种与恶性肿瘤生长和扩散相关的血管生成过程。在本研究中,我们旨在创建一个基于基因的VM相关预测模型,以评估HCC患者的预后和免疫浸润情况。

材料与方法

本研究纳入了来自TCGA数据库的364例患者和来自GEO数据库的242例患者,这些患者均具有完整的临床信息和转录组测序数据。进行LASSO Cox回归分析以识别VM相关的枢纽基因。应用生物学过程(BP)、京都基因与基因组百科全书(KEGG)富集分析和基因集富集分析(GSEA)来分析枢纽基因的生物学功能。在GSE14520队列中证实了相关基因特征的预测意义。应用RT-PCR和CD31/E-钙黏蛋白免疫荧光染色来阐明VM评分可反映肿瘤内血管生成拟态的程度。

结果

本研究发现VM相关基因在癌症通路中的蛋白聚糖和VEGF信号通路中富集。基于五个基因(、、、和)的预测特征被确定为HCC患者预后的独立危险因素。GSEA显示与该特征呈正相关的基因在血管生成过程中被激活的“NOTCH信号通路”中富集。此外,CIBERSORTx分析表明,VM评分的较高表达与HCC中幼稚CD4 T细胞的免疫浸润相关。Pearson相关性分析揭示了VM评分增加与抑制性免疫检查点(HVEM和PD-1)之间存在正相关。此外,实验证实VM评分可有效反映肝细胞癌组织中血管生成拟态的程度。利用VM评分和TNM分期预测个体HCC患者生存概率的列线图效果良好。

结论

本研究中构建的用于预测HCC患者生存概率的VM评分和列线图取得了满意的结果。VM评分的生物学功能与免疫浸润之间的关系可能成为肝癌肿瘤治疗的靶点。

https://cdn.ncbi.nlm.nih.gov/pmc/blobs/0c64/12277141/e21125f19b82/fgene-16-1431624-g001.jpg

文献AI研究员

20分钟写一篇综述,助力文献阅读效率提升50倍。

立即体验

用中文搜PubMed

大模型驱动的PubMed中文搜索引擎

马上搜索

文档翻译

学术文献翻译模型,支持多种主流文档格式。

立即体验