Suppr超能文献

FEN1对于G1期单链断裂的快速修复至关重要。

FEN1 is critical for rapid single-strand break repair in G1 phase.

作者信息

Burdova Kamila, Hailstone Richard, Hanzlikova Hana, Caldecott Keith W

机构信息

Laboratory of Genome Dynamics, Institute of Molecular Genetics of the Czech Academy of Sciences, 142 20 Prague 4, Czech Republic.

Genome Damage and Stability Centre, University of Sussex, Falmer, Brighton BN1 9RQ, United Kingdom.

出版信息

Nucleic Acids Res. 2025 Jul 19;53(14). doi: 10.1093/nar/gkaf710.

Abstract

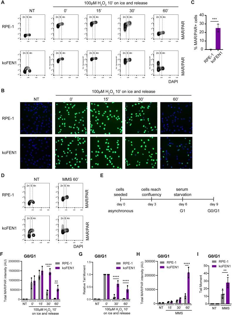
Flap endonuclease 1 (FEN1)-dependent long-patch repair has been considered a minor sub-pathway of DNA single-strand break repair (SSBR), activated only when short-patch repair is not feasible. However, the significance of long-patch repair in living cells remains unclear. Here, we employed human RPE-1 cells with FEN1 deletion to compare the requirements for short- and long-patch pathways for the rapid repair of various types of DNA single-strand breaks (SSBs). We found that SSBs arising from abortive topoisomerase 1 activity are repaired efficiently without FEN1. In contrast, the rapid repair of SSBs arising during base excision repair following treatment with methyl methanesulphonate (MMS) or following treatment with hydrogen peroxide (H2O2) exhibits an unexpectedly high dependence on FEN1. Indeed, in G1 phase, FEN1 deletion slows the rate of SSBR to a similar or even greater extent than deletion of the short-patch repair proteins XRCC1 or POLβ. As expected, the combined deletion of FEN1 with XRCC1 or POLβ has an additive or synergistic effect, severely attenuating SSBR rates after MMS or H2O2 exposure. These data highlight an unanticipated requirement for FEN1 in the rapid repair of SSBs in human cells, challenging the prevailing view that long-patch repair is a minor sub-pathway of SSBR.

摘要

依赖瓣状核酸内切酶1(FEN1)的长片段修复被认为是DNA单链断裂修复(SSBR)的一个次要子途径,仅在短片段修复不可行时才被激活。然而,长片段修复在活细胞中的重要性仍不清楚。在这里,我们使用FEN1缺失的人RPE-1细胞来比较短片段和长片段途径对各种类型DNA单链断裂(SSB)快速修复的需求。我们发现,由流产的拓扑异构酶1活性产生的SSB在没有FEN1的情况下也能有效修复。相比之下,在用甲磺酸甲酯(MMS)处理或用过氧化氢(H2O2)处理后碱基切除修复过程中产生的SSB的快速修复对FEN1表现出出乎意料的高度依赖性。事实上,在G1期,FEN1缺失使SSBR速率减慢的程度与短片段修复蛋白XRCC1或POLβ缺失相似甚至更大。正如预期的那样,FEN1与XRCC1或POLβ的联合缺失具有累加或协同效应,严重降低了MMS或H2O2暴露后的SSBR速率。这些数据突出了FEN1在人类细胞中SSB快速修复中出人意料的需求,挑战了长片段修复是SSBR次要子途径的主流观点。

https://cdn.ncbi.nlm.nih.gov/pmc/blobs/089a/12282947/4e7eeb62ef63/gkaf710figgra1.jpg

文献AI研究员

20分钟写一篇综述,助力文献阅读效率提升50倍。

立即体验

用中文搜PubMed

大模型驱动的PubMed中文搜索引擎

马上搜索

文档翻译

学术文献翻译模型,支持多种主流文档格式。

立即体验