Suppr超能文献

通过综合生物信息学分析探索整合素β2(ITGB2)在类风湿关节炎和膜性肾病中的共病机制。

Exploring the comorbidity mechanisms of ITGB2 in rheumatoid arthritis and membranous nephropathy through integrated bioinformatics analysis.

作者信息

Cao Wenlong, Wang Yuqin, Xiong Jing

机构信息

Department of Nephrology, Union Hospital, Tongji Medical College, Huazhong University of Science and Technology, Wuhan, China.

Department of Gynecologic Oncology, Women's Hospital, School of Medicine, Zhejiang University, Hangzhou, China.

出版信息

Ren Fail. 2025 Dec;47(1):2536730. doi: 10.1080/0886022X.2025.2536730. Epub 2025 Jul 23.

Abstract

BACKGROUND

Patients with rheumatoid arthritis (RA) are more likely to comorbid renal diseases, with membranous nephropathy (MN) being the most common. This study aimed to explore the common pathogenesis between RA and MN using integrated bioinformatics analysis.

METHODS

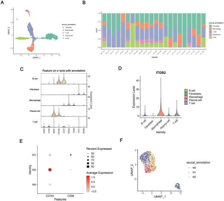
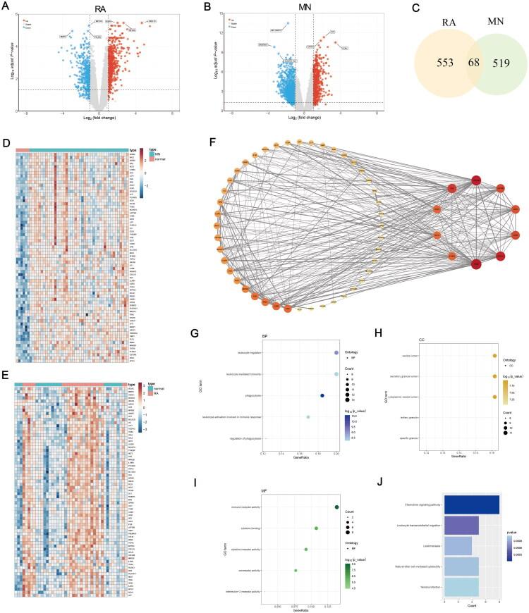
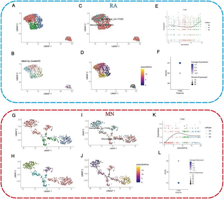
Bulk and single-cell RNA sequencing datasets were obtained from the Gene Expression Omnibus and ImmPort databases. Differential expressed genes (DEGs) were identified and enrichment analysis was performed. Topology analysis and the random forest algorithm were applied to identify hub genes. The single-sample Gene Set Enrichment Analysis method was used to assess immune infiltration. Single-cell RNA sequencing analysis was employed to compare the transcript levels of key gene across different cell types. Pseudotime analysis was conducted using Monocle3, and cellular communication was analyzed with CellChat. The L1000FWD database was used to identify potential drugs, and molecular docking was performed.

RESULTS

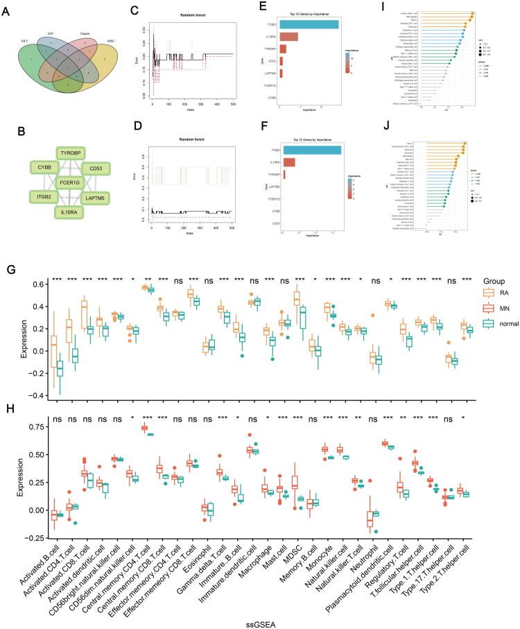
66 common upregulated DEGs were identified, primarily associated with leukocyte migration and the chemokine signaling pathway. ITGB2 was finally identified as the shared pathogenic gene of both RA and MN. ITGB2 was predominantly expressed in macrophages, and its expression increased as M0 macrophages differentiated into M1 macrophages. BAFF signaling between macrophages with high ITGB2 expression and B cells/plasma cells was enhanced. Small molecules targeting ITGB2, including LY-294002 and CP466722, may serve as potential drugs for both RA and MN.

CONCLUSION

As the pathogenic gene shared by both RA and MN, ITGB2 may play a role in M1 macrophage polarization and contribute to the maturation and differentiation of B cells through BAFF signaling.

摘要

背景

类风湿关节炎(RA)患者更易合并肾脏疾病,其中膜性肾病(MN)最为常见。本研究旨在通过综合生物信息学分析探索RA和MN之间的共同发病机制。

方法

从基因表达综合数据库(Gene Expression Omnibus)和免疫数据库(ImmPort)获取批量和单细胞RNA测序数据集。鉴定差异表达基因(DEGs)并进行富集分析。应用拓扑分析和随机森林算法鉴定枢纽基因。采用单样本基因集富集分析方法评估免疫浸润。利用单细胞RNA测序分析比较不同细胞类型中关键基因的转录水平。使用Monocle3进行拟时间分析,并用CellChat分析细胞通讯。利用L1000FWD数据库鉴定潜在药物,并进行分子对接。

结果

鉴定出66个共同上调的DEGs,主要与白细胞迁移和趋化因子信号通路相关。最终确定整合素β2(ITGB2)为RA和MN的共同致病基因。ITGB2主要在巨噬细胞中表达,其表达随着M0巨噬细胞分化为M1巨噬细胞而增加。ITGB2高表达的巨噬细胞与B细胞/浆细胞之间的B细胞活化因子(BAFF)信号增强。靶向ITGB2的小分子,包括LY-294002和CP466722,可能作为RA和MN的潜在药物。

结论

作为RA和MN共同的致病基因,ITGB2可能在M1巨噬细胞极化中发挥作用,并通过BAFF信号促进B细胞的成熟和分化。

https://cdn.ncbi.nlm.nih.gov/pmc/blobs/ae42/12288179/5a17b2620937/IRNF_A_2536730_F0001_C.jpg

文献AI研究员

20分钟写一篇综述,助力文献阅读效率提升50倍。

立即体验

用中文搜PubMed

大模型驱动的PubMed中文搜索引擎

马上搜索

文档翻译

学术文献翻译模型,支持多种主流文档格式。

立即体验