Suppr超能文献

Krüppel样因子4缺陷细胞对依托泊苷诱导的DNA损伤敏感。

Krüppel-like Factor 4-Deficient Cells Are Sensitive to Etoposide-Induced DNA Damage.

作者信息

Rubinstein Maxwell H, Conroy Aidan, Pezzuto Elisabeth L, Al Qoronz Hadeel, Wertimer Patrick, Hagos Engda G

机构信息

Department of Biology, Colgate University, Hamilton, NY 13346, USA.

Jill Roberts Institute for Research in Inflammatory Bowel Disease, Weill Cornell Medicine, New York, NY 10021, USA.

出版信息

Curr Issues Mol Biol. 2025 Mar 21;47(4):217. doi: 10.3390/cimb47040217.

Abstract

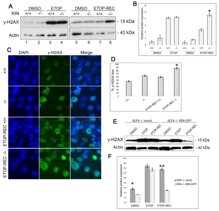
Krüppel-like factor 4 (KLF4) is a highly conserved zinc-finger transcription factor involved in cellular processes such as development, differentiation, and cell cycle regulation. Previous studies show that mouse embryonic fibroblasts (MEFs) null for exhibit increased genomic instability. While KLF4 is regarded as a tumor suppressor in many human cancers, its role in DNA repair mechanisms remains unknown. In this study, cultured MEFs wild type (+/+) and null (-/-) for and human carcinoma colorectal (RKO) cells were studied as a model for human colorectal cancer. Etoposide, a chemotherapeutic topoisomerase II poison, was employed to investigate KLF4's role in DNA damage repair. Following etoposide treatment, immunostaining and Western blotting revealed cells expressing Klf4 exhibited lower levels of γ-H2AX, a biomarker for DNA damage, compared to cells without . Moreover, after DNA damage, cells expressing exhibited increased levels of BRCA1 and Rad51, known tumor suppressor genes. Finally, genes involved in DNA damage response (DDR), ATR, and Chk1 were upregulated in cells containing functional KLF4, offering a possible mechanism for KLF4's role in mediating DDR. Our results indicate that KLF4 plays a crucial role in maintaining genetic stability by enhancing cell DDR, supporting previous findings that KLF4 functions as a tumor suppressor.

摘要

Krüppel样因子4(KLF4)是一种高度保守的锌指转录因子,参与细胞发育、分化和细胞周期调控等过程。先前的研究表明,KLF4基因缺失的小鼠胚胎成纤维细胞(MEF)表现出基因组不稳定性增加。虽然KLF4在许多人类癌症中被视为肿瘤抑制因子,但其在DNA修复机制中的作用仍不清楚。在本研究中,以培养的野生型(+/+)和KLF4基因缺失型(-/-)的MEF以及人结肠癌细胞(RKO)作为人类结直肠癌的模型进行研究。采用化疗药物拓扑异构酶II抑制剂依托泊苷来研究KLF4在DNA损伤修复中的作用。依托泊苷处理后,免疫染色和蛋白质印迹分析显示,与未表达KLF4的细胞相比,表达Klf4的细胞中DNA损伤生物标志物γ-H2AX的水平较低。此外,DNA损伤后,表达KLF4的细胞中已知的肿瘤抑制基因BRCA1和Rad51的水平升高。最后,在含有功能性KLF4的细胞中,参与DNA损伤反应(DDR)的基因ATR和Chk1被上调,这为KLF4在介导DDR中的作用提供了一种可能的机制。我们的结果表明,KLF4通过增强细胞DDR在维持遗传稳定性方面发挥关键作用,支持了之前关于KLF4作为肿瘤抑制因子发挥作用的研究结果。

https://cdn.ncbi.nlm.nih.gov/pmc/blobs/dad9/12026332/d84a0625983c/cimb-47-00217-g001.jpg

文献AI研究员

20分钟写一篇综述,助力文献阅读效率提升50倍。

立即体验

用中文搜PubMed

大模型驱动的PubMed中文搜索引擎

马上搜索

文档翻译

学术文献翻译模型,支持多种主流文档格式。

立即体验