Suppr超能文献

代谢功能障碍相关脂肪性肝病中mRNA 5-甲基胞嘧啶修饰差异表达谱的综合分析

Comprehensive Analysis of Differentially Expressed Profiles of mRNA 5-Methylcytosine Modification in Metabolic Dysfunction-Associated Steatotic Liver Disease.

作者信息

Yang Yueying, Wang E, Zhou Bing, Lu Yan, Ding Xiaoying, Li Yao

机构信息

Department of Endocrinology and Metabolism, Shanghai General Hospital, Shanghai Jiao Tong University School of Medicine, Shanghai 200080, China.

Department of Laboratory Animal Science, Shanghai Jiao Tong University School of Medicine, 280 South Chongqing Road, Shanghai 200025, China.

出版信息

Curr Issues Mol Biol. 2025 Apr 26;47(5):305. doi: 10.3390/cimb47050305.

Abstract

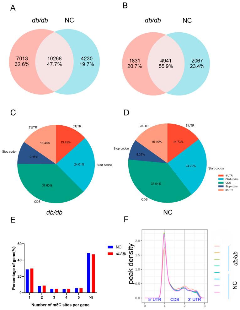
RNA methylation plays a critical role in regulating all aspects of RNA function, which are implicated in the pathogenesis of various human diseases. Recent studies emphasize the role of 5-methylcytosine (m5C), an RNA modification, in key biological functions. Metabolic dysfunction-associated steatotic liver disease (MASLD) has emerged as the leading chronic liver condition globally. However, the relationship between m5C methylation and MASLD remains unclear. This study aimed to investigate m5C modification in a mouse model of MASLD. In this research, using RNA transcriptome sequencing (RNA-Seq) and methylated RNA bisulfite sequencing (RNA-BS-Seq) in leptin receptor-deficient mice, we found that genes associated with hypermethylation were primarily linked to lipid metabolism. We identified 156 overlapping and differentially expressed genes (DEGs) that changed at both the mRNA expression level and the m5C modification level. Among them, 72 genes showed elevated expression and m5C modification. Gene Ontology (GO) and Kyoto Encyclopedia of Genes and Genomes (KEGG) enrichment analyses indicated that these genes were significantly associated with lipid metabolism-related signaling pathways. Our results demonstrate that m5C methylation modifications may play an important role in the development of MASLD.

摘要

RNA甲基化在调节RNA功能的各个方面起着关键作用,而RNA功能与多种人类疾病的发病机制有关。最近的研究强调了RNA修饰5-甲基胞嘧啶(m5C)在关键生物学功能中的作用。代谢功能障碍相关脂肪性肝病(MASLD)已成为全球主要的慢性肝脏疾病。然而,m5C甲基化与MASLD之间的关系仍不清楚。本研究旨在研究MASLD小鼠模型中的m5C修饰。在本研究中,我们利用瘦素受体缺陷小鼠的RNA转录组测序(RNA-Seq)和甲基化RNA亚硫酸氢盐测序(RNA-BS-Seq),发现与高甲基化相关的基因主要与脂质代谢有关。我们鉴定出156个在mRNA表达水平和m5C修饰水平均发生变化的重叠且差异表达的基因(DEG)。其中,72个基因的表达和m5C修饰升高。基因本体(GO)和京都基因与基因组百科全书(KEGG)富集分析表明,这些基因与脂质代谢相关信号通路显著相关。我们的结果表明,m5C甲基化修饰可能在MASLD的发展中起重要作用。

https://cdn.ncbi.nlm.nih.gov/pmc/blobs/2848/12110074/08f271431773/cimb-47-00305-g001.jpg

文献AI研究员

20分钟写一篇综述,助力文献阅读效率提升50倍。

立即体验

用中文搜PubMed

大模型驱动的PubMed中文搜索引擎

马上搜索

文档翻译

学术文献翻译模型,支持多种主流文档格式。

立即体验