Suppr超能文献

巨噬细胞与T细胞的相互作用促进信号淋巴细胞激活分子家族成员1(SLAMF1)的表达,以增强对结核病的防御。

Macrophage-T cell interactions promote SLAMF1 expression for enhanced TB defense.

作者信息

Krishna Prasad G V R, Grigsby Steven J, Erkenswick Gideon A, Portal-Celhay Cynthia, Mittal Ekansh, Yang Guozhe, Fallon Samuel M, Chen Fengyixin, Klevorn Thais, Jain Neharika, Li Yuanyuan, Mitreva Makedonka, Martinot Amanda J, Ernst Joel D, Philips Jennifer A

机构信息

Division of Infectious Diseases, Department of Medicine; Washington University School of Medicine, St. Louis, MO, USA.

Division of Infectious Diseases, Department of Medicine, New York University School of Medicine, New York, NY, USA.

出版信息

Nat Commun. 2025 Jul 23;16(1):6794. doi: 10.1038/s41467-025-61826-7.

Abstract

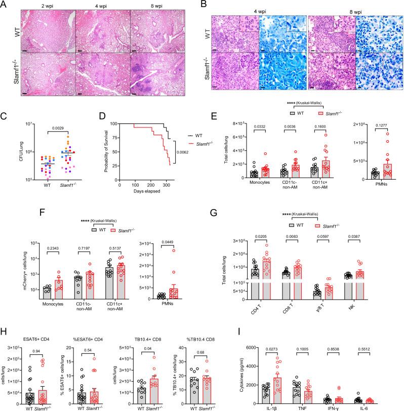
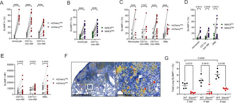
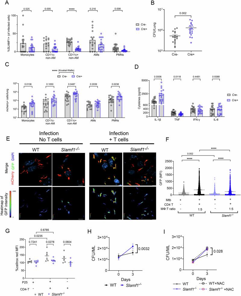
CD4+ T cells are crucial for protective immunity to intracellular pathogens. In addition to secreting cytokines, CD4+ T cells promote control of Mycobacterium tuberculosis infection through cognate interactions with macrophages, but the mechanism has been unclear. Here, we show that SLAMF1/CD150 is highly and uniquely induced in macrophages by antigen-specific interactions with CD4+ T cells. In macrophages, SLAMF1 enhances the generation of reactive oxygen species and restricts Mtb replication. Mtb-infection of mice promotes SLAMF1 expression specifically on infected macrophages, not uninfected bystanders. SLAMF1 expression depends on adaptive immunity and also autophagy. Moreover, Slamf1 mice have higher Mtb burden and more rapid disease progression than wild type mice. Using Slamf1 conditional knock-out mice, we show that in vivo Slamf1 is specifically required in macrophages to restrict mycobacterial growth and limit IL-1β production. In macaques, macrophage SLAMFI expression also correlates with T cell responses and protection. Combined, these data demonstrate that SLAMF1 is a marker of macrophage-T cells interactions, and it promotes protection against Mtb.

摘要

CD4+ T细胞对于针对细胞内病原体的保护性免疫至关重要。除了分泌细胞因子外,CD4+ T细胞还通过与巨噬细胞的同源相互作用促进对结核分枝杆菌感染的控制,但其机制尚不清楚。在这里,我们表明,通过与CD4+ T细胞的抗原特异性相互作用,SLAMF1/CD150在巨噬细胞中被高度且独特地诱导。在巨噬细胞中,SLAMF1增强活性氧的产生并限制结核分枝杆菌的复制。小鼠感染结核分枝杆菌会促进SLAMF1在受感染的巨噬细胞上特异性表达,而未感染的旁观者细胞则不会。SLAMF1的表达依赖于适应性免疫以及自噬。此外,与野生型小鼠相比,Slamf1基因敲除小鼠的结核分枝杆菌负担更高,疾病进展更快。使用Slamf1条件性敲除小鼠,我们表明在体内,巨噬细胞中特异性需要Slamf1来限制分枝杆菌生长并限制IL-1β的产生。在猕猴中,巨噬细胞SLAMFI的表达也与T细胞反应和保护作用相关。综合这些数据表明,SLAMF1是巨噬细胞与T细胞相互作用的标志物,并且它促进对结核分枝杆菌的保护作用。

https://cdn.ncbi.nlm.nih.gov/pmc/blobs/95e0/12287521/d4a73f1f55ce/41467_2025_61826_Fig1_HTML.jpg

文献AI研究员

20分钟写一篇综述,助力文献阅读效率提升50倍。

立即体验

用中文搜PubMed

大模型驱动的PubMed中文搜索引擎

马上搜索

文档翻译

学术文献翻译模型,支持多种主流文档格式。

立即体验