Suppr超能文献

挖掘大豆中与耐盐性状相关的遗传位点和候选基因。

Mining genetic loci and candidate genes related to salt tolerance traits in soybean.

作者信息

Tian Rui, Han Dai, Shi Xiaolei, Shan Qimike, Ding Sunlei, Wu Yucheng, Zhang Jinbo, Yan Yongliang

机构信息

Crop Institute, Xinjiang Academy of Agricultural Sciences, Nanchang Road 403, Urumqi City, 830091, Xinjiang Uygur Autonomous Regions, People's Republic of China.

National Central Asian Characteristic Crop Germplasm Resources Medium-term Gene Bank (Urumqi), Urumqi City, 830091, Xinjiang Uygur Autonomous Regions, People's Republic of China.

出版信息

Sci Rep. 2025 Jul 23;15(1):26826. doi: 10.1038/s41598-025-08702-y.

Abstract

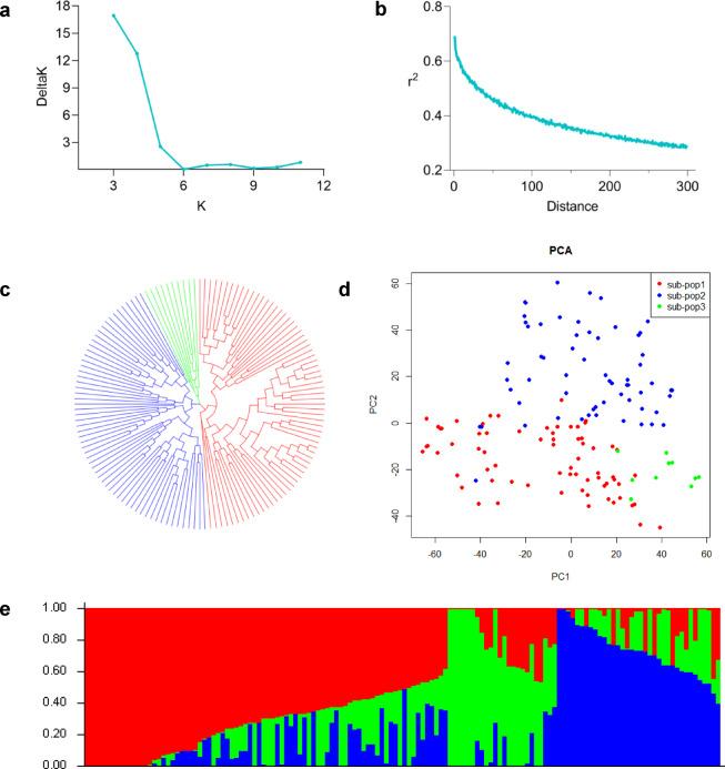
Soybean is an important crop worldwide that provides ~ 50% oil for humans. Salinity is a major abiotic stress that inhibits soybean growth and yield. Dissecting the genetic basis of salt tolerance is an effective way for soybean plants to combat salt-related yield losses. In this study, the variety salt tolerance index (STIv) of a natural population of 140 soybean germplasms was calculated in terms of plant height (PH), leaf area (LA), shoot fresh weight (SFW) and shoot dry weight (SDW), which were measured under normal condition and in a 1.50% NaCl solution. GWAS analysis was subsequently conducted on the basis of STIv and 150 K SNP markers of "Zhongdouxin-1". The results revealed that 365 significant SNPs located on 19 chromosomes (excluding Gm03) were associated with STIv. Among them, 108 SNPs were associated with LA-STIv, 71 SNPs associated with PH-STIv, 95 SNPs associated with SDW-STIv and 91 SNPs associated with SFW-STIv. A total of 333 genes were identified according to the flanking region (150 kb) of the significant SNPs. 333 genes were identified. Based on gene functional annotations, SNP mutations, and RNA expressions, nine causal genes responsible for soybean salt tolerance were identified. Thus, the significantly associated SNPs and candidate genes detected in this study might provide novel insights into soybean salt tolerance in breeding programs.

摘要

大豆是全球重要的农作物,为人类提供约50%的食用油。盐胁迫是一种主要的非生物胁迫,会抑制大豆生长和产量。剖析耐盐性的遗传基础是大豆植株应对与盐相关的产量损失的有效途径。在本研究中,根据140份大豆种质自然群体在正常条件和1.50% NaCl溶液中测量的株高(PH)、叶面积(LA)、地上部鲜重(SFW)和地上部干重(SDW),计算了品种耐盐性指数(STIv)。随后基于STIv和“中豆芯-1”的150K SNP标记进行了全基因组关联研究(GWAS)分析。结果显示,位于19条染色体(不包括Gm03)上的365个显著SNP与STIv相关。其中,108个SNP与LA-STIv相关,71个SNP与PH-STIv相关,95个SNP与SDW-STIv相关,91个SNP与SFW-STIv相关。根据显著SNP的侧翼区域(150kb)共鉴定出333个基因。基于基因功能注释、SNP突变和RNA表达,鉴定出9个负责大豆耐盐性的因果基因。因此,本研究中检测到的显著相关SNP和候选基因可能为大豆育种计划中的耐盐性提供新的见解。

https://cdn.ncbi.nlm.nih.gov/pmc/blobs/849d/12287287/d63e2c2f3614/41598_2025_8702_Fig1_HTML.jpg

文献AI研究员

20分钟写一篇综述,助力文献阅读效率提升50倍。

立即体验

用中文搜PubMed

大模型驱动的PubMed中文搜索引擎

马上搜索

文档翻译

学术文献翻译模型,支持多种主流文档格式。

立即体验